UNITED STATES
SECURITIES AND EXCHANGE COMMISSION
Washington, D.C. 20549
FORM
For the fiscal year ended
|
For the transition period from |
|
to |
|
|
Commission file number
(Exact name of registrant as specified in charter)
British Columbia, |
|
(State or jurisdiction of Incorporation or organization) |
I.R.S. Employer Identification No. |
|
|
Toronto, |
|
(Address of principal executive offices) |
(Zip code) |
(
(Registrant’s telephone number, including area code)
Securities registered pursuant to Section 12(b) of the Act: None
Securities registered pursuant to Section 12(g) of the Act: Common Shares, no par value
Indicate by check mark if the registrant is a well-known seasoned issuer, as defined in Rule 405 of the Securities Act. Yes ☐
Indicate by check mark if the registrant is not required to file reports pursuant to Section 13 or Section 15(d) of the Act. Yes ☐
Indicate by check mark whether the registrant (1) has filed all reports required to be filed by Section 13 or 15(d) of the Securities Exchange Act of 1934 during the preceding 12 months (or for such shorter period that the registrant was required to file such reports), and (2) has been subject to such filing requirements for the past 90 days.
Indicate by check mark whether the registrant has submitted electronically every Interactive Data File required to be submitted pursuant to Rule 405 of Regulation S-T (§ 232.405 of this chapter) during the preceding 12 months (or for such shorter period that the registrant was required to submit such files).
Indicate by check mark whether the registrant is a large accelerated filer, an accelerated filer, a non-accelerated filer, a smaller reporting company, or an emerging growth company. See definition of “large accelerated filer,” “accelerated filer,” “smaller reporting company,” and “emerging growth company” in Rule 12b-2 of the Exchange Act.
Large accelerated filer |
☐ |
Accelerated filer |
☐ |
|
|
|
|
☒ |
Smaller reporting company |
||
|
|
|
|
|
|
Emerging growth company |
If an emerging growth company, indicate by check mark if the registrant has elected not to use the extended transition period for complying with any new or revised financial accounting standards provided pursuant to Section 13(a) of the Exchange Act.
Indicate by check mark whether the registrant has filed a report on and attestation to its management’s assessment of the effectiveness of its internal control over financial reporting under Section 404(b) of the Sarbanes-Oxley Act (15 U.S.C. 7262(b)) by the registered public accounting firm that prepared or issued its audit report.
If securities are registered pursuant to Section 12(b) of the Act, indicate by check mark whether the financial statements of the registrant included in the filing reflect the correction of an error to previously issued financial statements.
Indicate by check mark whether any of those error corrections are restatements that required a recovery analysis of incentive-based compensation received by any of the registrant’s executive officers during the relevant recovery period pursuant to §240.10D-1(b). ☐
Indicate by check mark whether the registrant is a shell company (as defined by Rule 12b-2 of the Exchange Act) Yes ☐ No
The aggregate market value of the voting stock and non-voting common equity held by non-affiliates of the registrant as of the last business day of the registrant’s most recently completed second fiscal quarter ended June 30, 2024 was approximately $
Number of common shares outstanding as of March 20, 2025 was
Documents Incorporated by Reference: None.
Table of Contents
|
6 |
|
|
|
|
Item 1. |
7 |
|
|
|
|
Item 1A. |
26 |
|
|
|
|
Item 1B. |
47 |
|
|
|
|
Item 1C. |
47 |
|
|
|
|
Item 2. |
49 |
|
|
|
|
Item 3. |
50 |
|
|
|
|
Item 4. |
54 |
|
|
|
|
|
55 |
|
|
|
|
Item 5. |
55 |
|
|
|
|
Item 6. |
55 |
|
|
|
|
Item 7. |
Management’s Discussion and Analysis of Financial Condition and Results of Operations |
56 |
|
|
|
Item 7A. |
68 |
|
|
|
|
Item 8. |
69 |
|
|
|
|
Item 9. |
Changes in and Disagreements with Accountants on Accounting and Financial Disclosure |
113 |
|
|
|
Item 9A. |
113 |
|
|
|
|
Item 9B. |
114 |
|
|
|
|
Item 9C. |
Disclosure Regarding Foreign Jurisdictions that Prevent Inspections |
114 |
|
|
|
|
115 |
|
|
|
|
Item 10. |
115 |
|
|
|
|
Item 11. |
119 |
|
|
|
|
Item 12. |
Security Ownership of Certain Beneficial Owners and Management and Related Stockholder Matters |
124 |
|
|
|
Item 13. |
Certain Relationships and Related Transactions, and Director Independence |
126 |
|
|
|
Item 14. |
127 |
|
|
|
|
|
128 |
|
|
|
|
Item 15. |
128 |
|
|
|
|
Item 16. |
130 |
|
|
|
|
|
131 |
2
CAUTIONARY NOTE ON FORWARD-LOOKING STATEMENTS
This Annual Report on Form 10-K contains certain forward-looking statements within the meaning of Section 27A of the Securities Act of 1933, as amended (the “Securities Act”), and Section 21E of the Securities Exchange Act of 1934, as amended (the “Exchange Act”). Any statements in this Annual Report on Form 10-K about our expectations, beliefs, plans, objectives, assumptions or future events or performance are not historical facts and are forward-looking statements. These statements are often, but not always, made through the use of words or phrases such as “believe,” “will,” “expect,” “anticipate,” “estimate,” “intend,” “plan” and “would.” For example, statements concerning financial condition, possible or assumed future results of operations, growth opportunities, industry ranking, plans and objectives of management, markets for our common shares and future management and organizational structure are all forward-looking statements. Forward-looking statements are not guarantees of performance. They involve known and unknown risks, uncertainties and assumptions that may cause actual results, levels of activity, performance or achievements to differ materially from any results, levels of activity, performance or achievements expressed or implied by any forward-looking statement.
Any forward-looking statements are qualified in their entirety by reference to the risk factors discussed throughout this Annual Report on Form 10-K. You should read this Annual Report on Form 10-K and the documents that we reference herein and have filed as exhibits to the Annual Report on Form 10-K completely and with the understanding that our actual future results may be materially different from what we expect. You should assume that the information appearing in this Annual Report on Form 10-K is accurate as of the date hereof. Because the risk factors referred to on page 24 of Annual Report on Form 10-K could cause actual results or outcomes to differ materially from those expressed in any forward-looking statements made by us or on our behalf, you should not place undue reliance on any forward-looking statements. Further, any forward-looking statement speaks only as of the date on which it is made, and except as required by law, we undertake no obligation to update any forward-looking statement to reflect events or circumstances after the date on which the statement is made or to reflect the occurrence of unanticipated events. New factors emerge from time to time, and it is not possible for us to predict which factors will arise. We cannot assess the impact of each factor on our business or the extent to which any factor, or combination of factors, may cause actual results to differ materially from those contained in any forward-looking statements. We qualify all of the information presented in this Annual Report on Form 10-K, and particularly our forward-looking statements, by these cautionary statements.
3
RISK FACTOR SUMMARY
Our business is subject to significant risks and uncertainties that make an investment in us speculative and risky. Below we summarize what we believe are the principal risk factors relating to our company but these risks are not the only ones we face, and you should carefully review and consider the full discussion of our risk factors in the section titled “Risk Factors,” together with the other information in this Annual Report on Form 10-K. If any of the following risks actually occur (or if any of those listed elsewhere in this Annual Report on Form 10-K occur), our business, reputation, financial condition, results of operations, revenue, and future prospects could be seriously harmed. Additional risks and uncertainties that we are unaware of, or that we currently believe are not material, may also become important factors that adversely affect our business.
Risks Related to Our Company
4
Risks Related to Government Regulations
Risks Related to our Securities
General Risk Factors
5
PART I
Throughout this Annual Report on Form 10-K, references to “we,” “our,” “us,” the “Company,” or “iAnthus” refer to iAnthus Capital Holdings, Inc., a corporation organized under the laws of British Columbia, Canada, individually, or as the context requires, collectively with its subsidiaries.
THE COMPANY
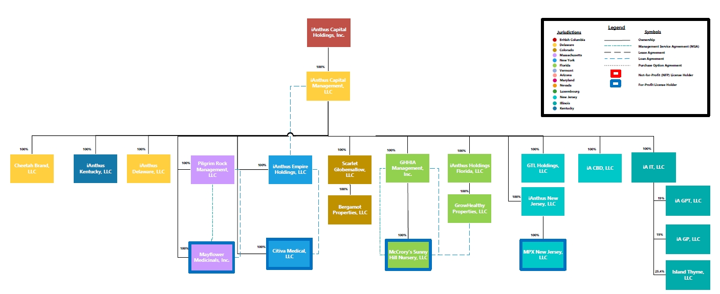
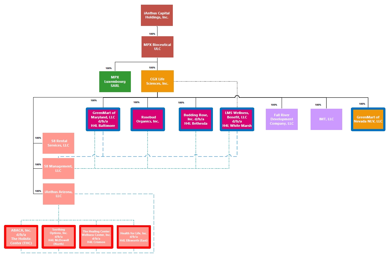
iAnthus Capital Holdings, Inc. (the “Company”) is a holding company with the subsidiaries set forth in the chart below as of December 31, 2024.

6

ITEM 1. BUSINESS
Overview
We are a vertically-integrated, multi-state owner and operator of licensed cannabis cultivation, processing and dispensary facilities and a developer, producer and distributor of innovative branded cannabis products in the United States. Although we are committed to creating a national retail brand and portfolio of branded cannabis products recognized in the United States, cannabis currently remains illegal under U.S. federal law.
Through our subsidiaries, we own and/or operate, as of December 31, 2024, 40 dispensaries and eight cultivation and/or processing facilities in six U.S. states. Pursuant to our existing licenses, interests and contractual arrangements, we have the capacity to own and/or operate up to an additional five dispensary licenses and/or dispensary facilities in two states, plus an uncapped number of dispensaries in Florida and up to 18 cultivation, manufacturing and/or processing facilities, and we have the right to manufacture and distribute cannabis products in seven U.S. states, all subject to the necessary regulatory approvals.
7
Our multi-state operations encompass the full spectrum of medical and adult-use cannabis enterprises, including cultivation, processing, product development, wholesale-distribution and retail. Cannabis products offered by us include flower and trim, products containing cannabis flower and trim (such as packaged flower and pre-rolls), cannabis infused products (such as topical creams and edibles) and products containing cannabis extracts (such as vape cartridges, concentrates, live resins, wax products, oils and tinctures). Under U.S. federal law, cannabis is classified as a Schedule I controlled substance under the U.S. Controlled Substances Act (the “CSA”). A Schedule I controlled substance is defined as a substance that has no currently accepted medical use in the United States, a lack of safety use under medical supervision and a high potential for abuse. Other than Epidiolex (cannabidiol), a cannabis-derived product, and three synthetic cannabis-related drug products (Marinol (dronabinol), Syndros (dronabinol) and Cesamet (nabilone)), the Food and Drug Administration (the “FDA”) has not approved a marketing application for cannabis for the treatment of any disease or condition and has not approved any cannabis, cannabis-derived products. See Risk Factor – Our products are not approved by the FDA or any other federal governmental authority.
Operations
Cultivation. We cultivate multiple strains of cannabis plants within our licensed cultivation facilities across the United States. We believe that our facilities are designed, managed and operated to cultivate high-quality products in a cost-effective manner. Our cultivation process uses all parts of the cannabis plant, including flower and trim (“biomass”), to produce cannabis products that we sell at our dispensaries and distribute to third parties on a wholesale basis. As of December 31, 2024, we currently have seven issued cultivation and processing licenses in six U.S. states, with approximately 416,000 square feet of cultivation and processing space which is fully built-out and the ability to expand to a total of approximately 890,000 square feet of space within our existing lots, subject to regulatory approval. We currently have the ability to harvest approximately 35,000 pounds of biomass annually in our existing cultivation space, and we believe that we will have the ability to harvest approximately 144,000 pounds of biomass annually if we are able to use all of our projected cultivation space, including the cultivation space that is currently under construction and the additional unused cultivation space within our existing lots.
Product Development and Processing. We develop and sell cannabis products for medical and adult-use. Biomass is processed into oil and resin that is used to develop numerous cannabis-extracted products, including vape pen oils, lotions, tinctures, other concentrates and edibles. We typically conduct product development and processing activities within our cultivation facilities. Processing procedures include developing formulations and packaging for all cannabis branded products, including the brands we own (such as GrowHealthy, Black Label and Melting Point Extracts (MPX)), as well as brands that we manufacture and sell pursuant to our white label and/or licensing agreements.
Distribution
Wholesale
We distribute our cannabis products through our wholesale channel to over 215 dispensaries, including our own dispensaries and other third-party dispensaries in Maryland, Massachusetts, and New Jersey. These include our MPX and Black Label branded products.
8
Retail
As of December 31, 2024, we own and/or operate 40 dispensaries for the sale of medical and/or adult-use cannabis and ancillary products. These dispensaries sell products that have been cultivated, developed and processed by us as well as third parties, in states where such sales are permitted. We own and/or operate licensed dispensaries in prime markets, including Atlantic City, Baltimore, Bethesda, Boston, Brooklyn, Miami, Orlando, Mesa, Staten Island and West Palm Beach, and we plan to open additional locations in the future.
Our Marijuana Dispensaries, Cultivation and Manufacturing
The table below provides a summary of our licensed operations as of December 31, 2024:
State |
|
Licensed Entity |
|
Type of Investment |
|
Permitted Number of Facilities |
Arizona |
|
ABACA, Inc. (“ABACA”) |
|
See Note 1 |
|
4 dispensaries2 |
Florida |
|
McCrory’s Sunny Hill Nursery, LLC |
|
Ownership (100%)3 |
|
No dispensary cap4 |
Illinois |
|
Island Thyme, LLC (“Island Thyme”) |
|
Ownership (25.41%)6 |
|
2 adult-use dispensaries7 |
Maryland |
|
LMS Wellness, Benefit LLC (“LMS”) |
|
See Note 8 |
|
3 dispensaries |
Massachusetts |
|
Mayflower Medicinals, Inc. (“Mayflower”) |
|
Ownership (100%)9 |
|
3 medical dispensaries10 |
Nevada |
|
GreenMart of Nevada NLV, LLC |
|
Ownership (100)%12 |
|
3 dispensaries13 |
New Jersey |
|
MPX New Jersey LLC (“MPX NJ”) |
|
Ownership (100%)14 |
|
3 dispensaries15 |
New York |
|
Citiva Medical, LLC (“Citiva”) |
|
Ownership (100%)17 |
|
8 dispensaries17 |
9
10
Growth Strategies and Strategic Priorities
Expand retail footprint within existing dispensary license portfolio. As of December 31, 2024, we have 40 operating dispensaries; however, our licenses permit us to own and/or operate an additional five dispensary licenses and/or dispensary facilities in six states, plus an uncapped number of licenses in Florida, all subject to regulatory approval. We have dispensary licenses in key markets throughout the United States including New York City (Brooklyn and Staten Island), Boston, the Washington D.C. metro area (Bethesda), the Tampa and St. Petersburg area, the Miami and Fort Lauderdale area, Orlando, and Baltimore. We intend to expand our operations in Florida and New York.
Increase cultivation and processing capacity. We have seven operational cultivation and/or processing facilities in six states, with approximately 416,000 square feet of cultivation and processing space which is fully built-out, and the ability to expand to a total of approximately 890,000 square feet of space within our existing lots, subject to regulatory approval. We currently have the ability to harvest approximately 35,000 pounds of biomass annually in our existing cultivation space and we believe that we will have the ability to harvest approximately 144,000 pounds of biomass annually if we are able to use all of our projected cultivation space, including the cultivation space that is currently under construction and the additional unused cultivation space within our existing lots.
Increase patient and customer counts per location. We are focused on brand awareness and attracting new and existing patients and customers to our dispensaries and online ordering platforms. Our marketing and sales strategies include medical outreach, industry associations and websites, social media and a variety of other grassroots initiatives.
Develop and introduce new products to increase wallet share. We produce and sell a wide array of cannabis products from our own cultivation and processing facilities, and continue to innovate to add to our product line in various states. Through investment in new equipment, brands and processes, we continue to introduce new products to sell to our retail and wholesale customers within our existing footprint in order to offer a wider array of choices to our patients and customers as they build their baskets.
Acquire attractive targets to enhance our footprint, product offerings and/or operations. Strategic acquisitions are an important part of our ongoing growth strategy. We expect to continue to make strategic acquisitions that, among other things, are intended to increase revenue, build our geographic footprint, add new branded products to our portfolio and allow us to expand our capabilities and/or improve operating efficiencies in existing markets.
Secure additional operating licenses throughout the United States. As more states legalize medical and/or adult-use cannabis products or expand their current cannabis regulations, new or additional cultivation, processing and/or dispensary licenses may become available. Given our operational history, we believe that we are well positioned to apply for any such new licenses.
11
Acquisitions
GreenMart of Maryland, LLC, Rosebud Organics, Inc. and Budding Rose, Inc.
In January 2018, we, through our wholly-owned subsidiary, CGX, entered into separate option agreements, as amended, with (i) all of the shareholders (the “Budding Rose Sellers”) of Budding Rose; (ii) all of the shareholders (the “Rosebud Sellers”) of Rosebud; (iii) Elizabeth Stavola (the “GMMD Seller”), our former officer and director and the sole member of GMMD; and (iv) William Huber, the sole member of LMS (the “LMS Seller”) and LMS, pursuant to which, CGX was granted and exercised its options to acquire 100% ownership of Budding Rose, Rosebud, GMMD and LMS on September 16, 2021, April 1, 2021, November 5, 2021 and November 22, 2021, respectively, all subject to regulatory approval by the Maryland Medical Cannabis Commission (the “MMCC”). On July 28, 2022, the MMCC approved the request to acquire 100% ownership of Budding Rose, Rosebud and GMMD. On August 9, 2022, CGX closed on its acquisition of GMMD, and on August 18, 2022, CGX closed on its acquisitions of Rosebud and Budding Rose.
On May 23, 2022, we, through CGX, filed a demand for arbitration with the American Arbitration Association against LMS and the LMS Seller for various breaches under the option agreements entered into between CGX and LMS, on the one hand, and CGX and the LMS Seller on the other (collectively, the “LMS Option Agreements”). On March 4, 2025, the Maryland Cannabis Administration (the "MCA"), the successor regulatory agency to the MMCC, approved the request to acquire 100% ownership of LMS. The closing of our acquisition of LMS is subject to cooperation by LMS and its managing member. To date, LMS and its managing member have refused to close. See “Item 3. Legal Proceedings - Claim by Maryland License Holder” for additional information.
Acquisition of Cheetah
On December 30, 2024, we entered into an Asset Purchase Agreement (the "Cheetah Purchase Agreement") with Cheetah Enterprises, Inc. (the "Cheetah Seller"), pursuant to which, we acquired substantially all of the assets of the Cheetah Seller that relate to and are used in connection with the Cheetah Seller's cannabis wholesale business, including the manufacture, marketing, and sale of cannabis distillate vaporize products in the states of Illinois and Pennsylvania under the "Cheetah" brand (the "Brand"), but excluding certain excluded assets (collectively, the "Cheetah Purchased Assets") together with certain assumed liabilities related to the Cheetah Purchased Assets. The purchase price (the "Purchase Price") for the Cheetah Purchased Assets is approximately $3.5 million, and includes (i) common shares at an aggregate deemed value of approximately $1.5 million, to be issued in three (3) tranches; (ii) cash consideration of approximately $2.0 million payable in four installments, upon the completion of certain performance benchmarks (if the Brand does not meet the performance benchmark by the payment date, such payment date will be delayed until the later of (x) thirty (30) days or (y) until such time the Brand achieves the applicable performance benchmark; provided, payment of the full cash consideration shall not be delayed more than twenty-four (24) months after closing); and (iii) additional consideration based on EBITDA generated by the Brand over the next three years which is payable annually in cash, with the final payment due on or before April 1, 2028.
Dispositions
Vermont Operations
On February 6, 2023, ICM entered into a Membership Interest Purchase Agreement (the “MIPA”) with an unaffiliated third-party buyer (the “VT Buyer”) for the sale of all of the issued and outstanding membership interests of Grassroots Vermont Management Services, LLC ("GVMS") for $0.2 million (the “GVMS Sale”), subject to certain adjustments set forth in the MIPA. The closing of the MIPA was subject to customary closing conditions, including approval by the Vermont Cannabis Control Board (the “CCB”). On February 6, 2023, ICM, GVMS and FWR, Inc. ("FWR") entered into a management agreement (the “Management Agreement”) with the VT Buyer, which went into effect on March 8, 2023. Pursuant to the Management Agreement, the VT Buyer will manage the operations of FWR until the closing of the GVMS Sale. The Management Agreement terminates upon the earlier of the closing of the GVMS Sale or termination of the MIPA. As of August 14, 2023, all closing conditions of the MIPA were satisfied, including the receipt of approval from the CCB, and ICM completed the GVMS Sale on that date.
12
iA CBD
On May 8, 2023, our wholly-owned subsidiary, iA CBD, LLC ("iA CBD") entered into an Asset Purchase Agreement (the "Purchase Agreement") with C4L, LLC (the "CBD Buyer"), pursuant to which, iA CBD agreed to sell substantially all of the assets of iA CBD for $0.2 million. iA CBD owns and operates the Company's assets associated with its CBD products branded as CBD for Life (the "CBD Business"). The closing of the Purchase Agreement was subject to, among other customary conditions, the assignment of the United States Small Business Loan held by iA CBD. On May 8, 2023, iA CBD also entered into an interim management agreement (the "CBD Management Agreement"), pursuant to which the Buyer assumed full operational and managerial control of the Business as of May 8, 2023 (the "CBD Effective Date"). The CBD Management Agreement remained in effect until the earlier of the (i) closing of the Purchase Agreement; and (ii) the termination of the Purchase Agreement in accordance with its terms. As of the CBD Effective Date, all operational control of the CBD Business was transferred to the CBD Buyer. As of August 15, 2023, the Company completed the sale of iA CBD as all closing conditions of the Purchase Agreement were satisfied, including receipt of approval of the assignment of the United States Small Business Loan.
Colorado Investments
We, through our wholly-owned subsidiaries, Scarlet Globemallow, LLC ("Scarlet") and Bergamot Properties, LLC ("Bergamot"), held certain investments in Colorado, including real estate. As of November 14, 2023, Scarlet and Bergamot each sold their respective Colorado-related interests collectively for $2.7 million.
Certain Massachusetts Assets
On February 9, 2024, our wholly-owned subsidiary, Mayflower Medicinals, Inc. ("Mayflower"), entered into an Asset Purchase Agreement (the "MA Purchase Agreement") with an unaffiliated third-party buyer (the "MA Buyer"), pursuant to which, Mayflower agreed to sell certain of its assets associated with its Holliston, Massachusetts cultivation and product manufacturing facility (the "Purchased Assets") for $3.0 million (the "Purchase Price"). The transaction closed on September 27, 2024 (the "MA Closing Date"). On the MA Closing Date, $0.5 million was paid in cash (the "Cash Closing Payment"), while the remaining $2.5 million of the Purchase Price will be paid in installments pursuant to two promissory notes as follows: $0.5 million to be paid in equal monthly installments over eight months with interest accruing at 7% per annum, and $2 million to be paid in equal monthly installments over 36 months with interest accruing at 7% per annum. As security for payments under the notes, Mayflower executed a security agreement, granting it a first priority lien on the purchased assets. The proceeds from the Cash Closing Payment were used to satisfy certain federal tax obligations. We recognized a gain of $2.6 million, which was the difference between the aggregate fair value of the consideration and the carrying value of the net assets disposed as of the MA Closing Date, which is presented in "recoveries, write-downs and other charges, net" on the consolidated statements of operations for the year ended December 31, 2024.
Nevada Assets
On February 23, 2024, our wholly-owned subsidiary, GreenMart of Nevada NLV, LLC ("GMNV") entered into an Asset Purchase Agreement (the "NV Purchase Agreement") with an unaffiliated third-party buyer (the "NV Buyer"), pursuant to which, GMNV agreed to sell substantially all of the assets of GMNV to the NV Buyer. GMNV currently operates a co-located medical and adult-use cultivation and production facility in North Las Vegas, Nevada and an adult-use dispensary in Las Vegas, Nevada and holds two conditional adult-use dispensary licenses to be located in Henderson and Reno, Nevada (the "Business"). The aggregate proceeds to be received from the sale are $6.5 million. The closing of the NV Purchase Agreement is subject to, among other customary conditions, receipt of approval of the Nevada Cannabis Compliance Board (the "NV CCB"). On February 23, 2024, GMNV also entered into a Management Agreement (the "NV Management Agreement"), pursuant to which, the NV Buyer's affiliated entity (the "Manager"), will assume full operational and managerial control of the Business, which was approved by the NV CCB and became effective June 24, 2024 (the "NV Management Agreement Effective Date"). Of the total Purchase Price, $3.5 million is paid in cash at the closing of the NV Purchase Agreement (the "Closing") and the remaining balance of the Purchase Price is paid on a quarterly basis, beginning three months after the Closing, over 36 months with interest accruing at 8% per annum. On March 20, 2025, the NV CCB approved the transaction contemplated by the NV Purchase Agreement.
As of the NV Management Agreement Effective Date, all operational control of GMNV was transferred to the Manager and we determined that we no longer had a controlling financial interest as of the NV Management Agreement Effective Date. We recognized a gain on deconsolidation of $2.1 million, which was difference between the aggregate fair value of the consideration and the carrying value of the net liabilities disposed from deconsolidation on the NV Management Agreement Effective Date, which is presented in "interest and other income" on the consolidated statements of operations for the year ended December 31, 2024. As the consideration to be received is contingent on the receipt of the approval from the NV CCB, no consideration has been recognized to date. Once the license transfer has been approved and the consideration has been received from the Buyer, we will recognize the associated gains at such time.
13
Certain Arizona Assets
On February 6, 2025, we entered into definitive agreements (the "AZ Purchase Agreements") with an unaffiliated third-party buyer (the "AZ Buyer"), pursuant to which we agreed to sell three dispensaries and two processing/cultivation facilities in Arizona for aggregate consideration of approximately $36.5 million (the "AZ Transaction"). The AZ Transaction includes two dispensaries, a processing facility and a cultivation/processing facility located in Mesa, Arizona as well as one dispensary located in Phoenix, Arizona (collectively, the "Facilities"). Following the closing of the AZ Transaction, we will continue to operate one dispensary in Mesa, Arizona.
Pursuant to the AZ Purchase Agreements, we agreed to sell and the AZ Buyer agreed to acquire, substantially all of the assets related to or used in connection with the Facilities, including, but not limited to, all cannabis licenses associated with such businesses and related real property (collectively, the "AZ Purchased Assets"), together with certain assumed liabilities related to the AZ Purchased Assets. The closing of the Transaction is subject to customary conditions precedent, including the receipt of applicable consents and regulatory approvals.
The purchase price for the AZ Purchased Assets is approximately $36.5 million and will consist of approximately $20 million of cash payable at closing, subject to certain adjustments, and a secured promissory note to be issued by the AZ Buyer in the principal amount of $16.5 million (the "AZ Note"). The AZ Note will bear interest at a rate of six percent per annum compounded annually, with a term of 66 months.
The AZ Transaction closed on February 14, 2025 with an effective closing date of February 10, 2025, which is the date the AZ Buyer assumed the financial benefit and risk relating to the AZ Purchased Assets. As of February 14, 2025, all closing conditions of the AZ Purchase Agreement had been met and that is the date that the AZ Transaction closed and the AZ Buyer assumed full managerial and operational control of the AZ Purchased Assets.
As of December 31, 2024, we had reclassified a total of $23.6 million to assets classified as held for sale, and $2.3 million to liabilities classified as held for sale on the consolidated balance sheets with respect to the AZ Purchased Assets.
Competition
We compete on a state-by-state basis in the limited license medical and adult-use cannabis markets. Participation in state cannabis programs has significant regulatory and financial hurdles that create high barriers to entry, which result in a limited number of market participants in most states. In addition, most of the states in which we operate impose regulatory limitations on the number of cannabis licenses that can be granted, thus allowing for existing license holders to compete against a fixed number of regulated competitors in a particular market. We face competition from local regulated cannabis operators as well as illicit cannabis businesses and other persons engaging in illicit cannabis-related activities within each state. Our primary competitors include the following multi-state operators: Acreage Holdings, Inc., Cresco Labs Inc., Curaleaf Holdings Inc., Green Thumb Industries Inc., Trulieve Cannabis Corp., AYR Wellness Inc. and Verano Holdings Corp.
Financial Restructuring
The significant disruption of global financial markets, and specifically, the decline in the overall public equity cannabis markets due to the coronavirus (“COVID-19”) pandemic negatively impacted our ability to secure additional capital, which caused liquidity constraints. In early 2020, due to the liquidity constraints, we attempted to negotiate temporary relief of our interest obligations with the holders (the “Secured Lenders”) of our 13% senior secured convertible debentures (the “Secured Notes”) issued by ICM. However, we were unable to reach an agreement and did not make interest payments when due and payable to the Secured Lenders or payments that were due to the holders of our 8% convertible unsecured debentures (the “Unsecured Debentures” and together with the Secured Notes, the “Debentures”) (the “Unsecured Lenders” and together with the Secured Lenders, the “Lenders”). As a result, we defaulted on our obligations pursuant to the Secured Notes and the Unsecured Debentures.
On June 22, 2020, we received a notice demanding repayment under the Amended and Restated Debenture Purchase Agreement dated October 10, 2019 (the “Secured Notes Purchase Agreement”) of the entire principal amount of the Secured Notes, together with interest, fees, costs and other charges that have accrued or may accrue from Gotham Green Admin 1, LLC, the collateral agent (the “Collateral Agent”) holding security for the benefit of the Secured Notes. The Collateral Agent concurrently provided us with a Notice of Intention to Enforce Security under section 244 of the Bankruptcy and Insolvency Act (Canada).
14
On July 10, 2020, we entered into a restructuring support agreement (as amended, the “Restructuring Support Agreement”) with the Secured Lenders and a majority of the Unsecured Lenders (the “Consenting Unsecured Lenders”) to effectuate a recapitalization transaction (the “Recapitalization Transaction”). Closing of the Recapitalization Transaction through an amended and restated plan of arrangement (the “Plan of Arrangement”) was subject to certain conditions, including: approval of the Secured Lenders, Unsecured Lenders and existing holders of our common shares, warrants, and options; approval of the Plan of Arrangement by the Supreme Court of British Columbia; and the receipt of all necessary state regulatory approvals in which we operate that require approval and approval by the CSE (collectively, the “Requisite Approvals”). All Requisite Approvals required to consummate the Recapitalization Transaction were satisfied, conditioned, or waived by us, the Secured Lenders and the Consenting Unsecured Lenders, and on June 24, 2022 (the “Closing Date”), we closed the Recapitalization Transaction pursuant to the Plan of Arrangement under the Business Corporations Act (British Columbia) approved by the Supreme Court of British Columbia. Pursuant to the terms of the Restructuring Support Agreement, the Collateral Agent, the Secured Lenders and the Consenting Unsecured Lenders agreed to forbear from further exercising any rights or remedies in connection with any events of default that existed or may have existed in the future arise under any of the purchase agreements with respect to the Secured Notes and all other agreements delivered in connection therewith, the purchase agreements with respect to the Unsecured Debentures and all other agreements delivered in connection therewith and any other agreement to which the Collateral Agent, Secured Lenders, or Consenting Unsecured Lenders are a party to (collectively, the “Defaults”). As of the Closing Date, the Collateral Agent, Secured Lenders and Consenting Unsecured Lenders irrevocably waived all Defaults. In August 2021, Gotham Green Partners, LLC and the Collateral Agent filed a Notice of Application (with the Ontario Superior Court of Justice, which sought, among other things, a declaration that the outside date for closing the Recapitalization Transaction be extended, which extension was granted by such court and we subsequently appealed. Following the closing of the Recapitalization Transaction, we discontinued the appeal with prejudice.
In connection with the closing of the Recapitalization Transaction, we issued an aggregate of 6,072,579,705 common shares to the Secured Lenders and Unsecured Lenders. Specifically, we issued 3,036,289,852 common shares (the “Secured Lender Shares”), or 48.625% of our outstanding common shares, at that time, to the Secured Lenders and 3,036,289,853 common shares (the “Unsecured Lender Shares” and together with Secured Lender Shares, the “Shares”), or 48.625% of our outstanding common shares, at that time, to the Unsecured Lenders. As of the Closing Date, we had 6,244,297,897 common shares issued and outstanding and existing holders of our common shares collectively held 171,718,192 common shares, or 2.75% of our outstanding common shares.
As of the Closing Date, the outstanding principal amount of the Secured Notes (including the interim financing secured notes in the aggregate principal amount of approximately $14.7 million originally due on July 13, 2025 (the “Interim Financing”)) together with interest accrued and fees thereon were forgiven in part and exchanged for (A) the Secured Lender Shares, (B) June Secured Debentures (as defined below) in the aggregate principal amount of $99,736,842 and (C) June Unsecured Debentures (as defined below) in the aggregate principal amount of $5.0 million. In addition, as of the Closing Date, the outstanding principal amount of the Unsecured Debentures together with interest accrued and fees thereon were forgiven in part and exchanged for (A) the Unsecured Lender Shares and (B) June Unsecured Debentures in the aggregate principal amount of $15 million. Furthermore, all existing options and warrants to purchase our common shares, including certain debenture warrants and exchange warrants previously issued to the Secured Lenders, the warrants previously issued in connection with the Unsecured Debentures and all other Affected Equity (as defined in the Plan of Arrangement), were cancelled and extinguished for no consideration.
Secured Debenture Purchase Agreement
In connection with the closing of the Recapitalization Transaction, we entered into a Third Amended and Restated Secured Debenture Purchase Agreement (the “Secured DPA”), dated as of June 24, 2022, with ICM, the other Credit Parties (as defined in the Secured DPA), the Collateral Agent, and the lenders party thereto (the “New Secured Lenders”) pursuant to which ICM issued the New Secured Lenders 8% secured debentures (the “June Secured Debentures”) in the aggregate principal amount of $99,736,842 pursuant to the Plan of Arrangement.
The June Secured Debentures accrue interest at a rate of 8% per annum (increasing to 11% upon the occurrence of an Event of Default (as defined in the June Secured Debentures)), are due on June 24, 2027, and may be prepaid on a pro rata basis from and after the third anniversary of the Closing Date upon prior written notice to the New Secured Lenders without premium or penalty. Upon receipt of a Change of Control Notice (as defined in the June Secured Debentures), each New Secured Lender may provide notice to ICM to either (i) purchase the June Secured Debenture at a price equal to 103% of the then outstanding principal amount together with interest accrued thereon (the “Offer Price”) or (ii) if the Change of Control Transaction (as defined in Secured DPA) results in a new issuer, or if the New Secured Lender desires that the June Secured Debenture remain unpaid and continue in effect after the closing of the Change of Control Transaction, convert or exchange the June Secured Debenture into a replacement debenture of the new issuer or ICM, as applicable, in the aggregate principal amount of the Offer Price on substantially equivalent terms to those terms contained in the June Secured Debenture. Notwithstanding the foregoing, if 90% or more of the principal amount of all June Secured Debentures outstanding have been tendered for redemption on the date of the Change of Control Notice, ICM may, at its sole discretion, redeem all of the outstanding June Secured Debentures at the Offer Price. As security for the Obligations (as defined in the June Secured Debenture),
15
ICM and the Company granted to the Collateral Agent, for the benefit of the New Secured Lenders, a security interest over all of their present and after acquired personal property.
Pursuant to the Secured DPA, so long as Gotham Green Partners, LLC or any of its Affiliates (as defined in the Secured DPA) hold at least 50% of the outstanding principal amount of June Secured Debentures, the Collateral Agent will have the right to appoint two non-voting observers to our board of directors (the “Board of Directors” or the “Board”), each of which shall receive up to a maximum amount of $25,000 in any 12-month period for reasonable out-of-pocket expenses. In addition, pursuant to the Secured DPA, the New Secured Lenders purchased an additional $25 million of June Secured Debentures (the “Additional Secured Debentures”).
Unsecured Debenture Agreement
In connection with the closing of the Recapitalization Transaction, we, as guarantor of the Guaranteed Obligations (as defined in the Unsecured DPA (as defined herein)), entered into an Unsecured Debenture Agreement (the “Unsecured DPA”) dated as of June 24, 2022 with ICM, the Secured Lenders and the Consenting Unsecured Lenders pursuant to which ICM issued 8% unsecured debentures (the “June Unsecured Debentures”) in the aggregate principal amount of $20 million pursuant to the Plan of Arrangement, including $5 million to the Secured Lenders and $15 million to the Unsecured Lenders.
The June Unsecured Debentures accrue interest at a rate of 8% per annum (increasing to 11% upon the occurrence of an Event of Default (as defined in the June Unsecured Debentures)), are due on June 24, 2027, and may be prepaid on a pro rata basis from and after the third anniversary of the Closing Date upon prior written notice to the Unsecured Lender without premium or penalty. Upon receipt of a Change of Control Notice (as defined in the June Unsecured Debenture), each Unsecured Lender may provide notice to ICM to either (i) purchase the June Unsecured Debenture at a price equal to 103% of the then outstanding principal amount together with interest accrued thereon (the “Unsecured Offer Price”) or (ii) if the Change of Control Transaction (as defined in Unsecured DPA) results in a new issuer, or if the Unsecured Lender desires that the June Unsecured Debenture remain unpaid and continue in effect after the closing of the Change of Control Transaction, convert or exchange the June Unsecured Debenture into a replacement debenture of the new issuer or ICM, as applicable, in the aggregate principal amount of the Unsecured Offer Price on substantially equivalent terms to those terms contained in the June Unsecured Debenture. Notwithstanding the foregoing, if 90% or more of the principal amount of all June Unsecured Debentures outstanding have been tendered for redemption on the date of the Change of Control Notice, ICM may, at its sole discretion, redeem all of the outstanding June Unsecured Debentures at the Unsecured Offer Price. Pursuant to the Unsecured DPA, the Obligations (as defined in the Unsecured DPA) are subordinated in right of payment to the Senior Indebtedness (as defined in the Unsecured DPA).
Pursuant to the Recapitalization Transaction, the Secured Lenders, the Unsecured Lenders and our shareholders were allocated and issued the June Secured Debentures, the June Unsecured Debentures, and percentage of our pro forma common shares, as presented in the following table:
(in ’000s of U.S. dollars) |
|
June Secured |
|
|
Interim |
|
|
June Unsecured |
|
|
Pro |
|
||||
Secured Lenders |
|
$ |
85,000 |
|
|
$ |
14,737 |
|
|
$ |
5,000 |
|
|
|
48.625 |
% |
Unsecured Lenders |
|
|
— |
|
|
|
— |
|
|
|
15,000 |
|
|
|
48.625 |
% |
Existing Shareholders |
|
|
— |
|
|
|
— |
|
|
|
— |
|
|
|
2.75 |
% |
Total |
|
$ |
85,000 |
|
|
$ |
14,737 |
|
|
$ |
20,000 |
|
|
|
100 |
% |
16
Registration Rights Agreement
In connection with the consummation of the Recapitalization Transaction, we entered into a registration rights agreement (the “RRA”) dated as of the Closing Date with ICM and certain holders of Registrable Securities (as defined in the RRA) (the “Holders”) pursuant to which we shall, upon receipt of written notice (the “Shelf Request”) from Holders of at least 15% of our outstanding common shares (the “Substantial Holders”), prepare and file (i) with the applicable Canadian Securities Regulators (as defined in the RRA), a Shelf Prospectus (as defined in the RRA) to facilitate a secondary offering of all of the Registrable Securities or (ii) with the SEC, a registration statement on Form S-3 (the “S-3 Registration Statement”) covering the resale of all Registrable Securities. Pursuant to the RRA, subject to certain exceptions, we shall use commercially reasonable efforts to file the Shelf Prospectus or the S-3 Registration Statement, as applicable, as soon as practicable but in no event later than 20 days following the receipt of the Shelf Request. In addition, pursuant to the RRA, the Substantial Holders may request (the “Demand Registration Request”) that we file a Prospectus (as defined in the RRA) (other than a Shelf Prospectus) or a registration statement on any form that we are then eligible to use (the “Registration Statement”) to facilitate a Distribution (as defined in the RRA) in Canada or the United States of all or any portion of the Registrable Securities (the “Demand Registration”) held by the Holders requesting the Demand Registration.
Pursuant to the RRA, subject to certain exceptions, we shall use our commercially reasonable efforts to file one or more Prospectuses or Registration Statements within 20 days following delivery of a Demand Registration Request. Notwithstanding the foregoing, we shall not be obligated to effect more than two Demand Registrations in any fiscal year. Moreover, pursuant to the RRA and subject to certain exceptions, if, at any time, we propose to make a Distribution for our own account, we shall notify the Holders of such Distribution (the “Piggyback Registration”) and shall use reasonable commercial efforts to include in the Piggyback Registration such Registrable Securities requested by the Holders be included in such Piggyback Registration. Furthermore, pursuant to the RRA and subject to certain exceptions, after the receipt by us of a Demand Registration Request, we shall not, among other things, without the prior written consent of Holders of least 66 2/3% of the then issued common shares held by all Holders (the “Requisite Holders”) authorize, issue or sell any common shares or Equity Securities (as defined in the RRA) until the date which is 90 days after the later of (i) the date on which a receipt is issued for the Prospectus or Registration Statement filed in connection with such Demand Registration and (ii) the completion of the offering contemplated by the Demand Registration, provided that in respect of any subsequent Demand Registration Request in any fiscal year, such date shall be reduced to the date which is 30 days after the later of (i) and (ii) above. Moreover, pursuant to the RRA and subject to certain exceptions, we shall not grant registration rights to any other Person (as defined in the RRA) without the prior written consent of the Requisite Holders. In addition, we shall use our best efforts to cause a Registration Statement to be declared effective under the Securities Act as promptly as possible but in no event later than the date which is 30 days (or 90 days if the SEC notifies us that it will “review” the Registration Statement) after the initial filing of such Registration Statement.
Board of Directors
Effective as of the Closing Date, three directors resigned from our Board of Directors, including applicable committees. Pursuant to the terms of the Plan of Arrangement and the IRA (as defined herein), the Secured Lenders have the right to nominate three directors to our Board and the Consenting Unsecured Lenders have the right to collectively nominate three directors to our Board. Specifically, we entered into an Investor Rights Agreement (“IRA”) dated June 24, 2022 with ICM and certain investors (the “Investors”) in connection with the closing of the Recapitalization Transaction pursuant to which the Investors are entitled to designate nominees for election or appointment to our Board as follows:
17
Pursuant to the IRA, the Secured Lenders appointed Scott Cohen, Michelle Mathews-Spradlin and Kenneth Gilbert to serve on our Board. Mr. Cohen and Ms. Mathews-Spradlin’s appointments were effective as of the Closing Date and Mr. Gilbert’s appointment was effective as of August 11, 2022. The Consenting Unsecured Lenders initially appointed Zachary Arrick, Alexander Shoghi and Marco D’Attanasio to serve on our Board effective as of the Closing Date. On September 15, 2022, Mr. D’Attanasio resigned as a member of our Board and audit committee. On February 21, 2023, Mr. Arrick resigned as a member of our Board and compensation and nominating and corporate governance committee. On April 20, 2023, John Paterson was appointed to our Board. Mr. Paterson was nominated as a replacement director for Mr. D'Attanasio by the Investor that initially nominated Mr. D'Attanasio. On March 9, 2024, Mr. Paterson resigned as a member of our Board, audit committee and nomination and corporate governance committee. As of the date hereof, the Consenting Unsecured Lenders have not filled the vacancies on our Board created by Mr. Arrick’s or Mr. Paterson's resignations. The directors appointed by the Secured Lenders and Consenting Unsecured Lenders will serve as our directors until our next annual general meeting of shareholders or until their successors are duly elected or appointed.
Pursuant to the IRA, we are required to hire a chief executive officer (and any successor thereto) who has been unanimously approved by the Investors. Upon the chief executive officer taking office (other than an interim chief executive officer), we are obligated to arrange for the chief executive officer to be appointed to our Board. Accordingly, we appointed Richard Proud as a member of our Board upon his appointment as Chief Executive Officer, which had been unanimously approved by the Investors.
Recent Developments
Issuance of common shares
On January 9, 2025, the Company issued 41,666,666 common shares to the Cheetah Seller with respect to the Cheetah Acquisition.
On January 14, 2025, the Company issued 25,632,509 common shares for vested restricted stock units to certain employees and directors. The Company withheld 1,028,774 common shares to satisfy employees’ tax obligations of less than $0.1 million.
Sale of Certain Arizona Assets
See Item 1. Business - Dispositions - Certain Arizona Assets" for additional information.
Intellectual Property
Our portfolio of subsidiaries currently includes a number of local and multi-state brands. As cannabis currently remains illegal under U.S. federal law, we cannot register our cannabis brands with the U.S. Patent and Trademark Office. However, we rely on the intellectual property protections afforded under applicable state laws and common law through the use of our marks in commerce in each of the respective regions in which we operate.
Governmental Regulations
Cannabis Overview
In the United States, the cultivation, manufacturing, importation, distribution, use and possession of cannabis is illegal under U.S. federal law. However, medical and adult-use cannabis has been legalized and regulated by individual states. Pursuant to the National Conference of State Legislatures, as of February 1st, 2025 , (i) Thirty-nine states, three territories and the District of Columbia allow the medical use of cannabis products, (ii) nine states allow the use of "low THC, high cannabidiol" products for medical reasons in limited situations or as a legal defense, and (iii) 24 states, the District of Columbia, Guam, the Northern Mariana Islands and the US Virgin Islands have enacted laws allowing the recreational use of marijuana. Notwithstanding the regulatory environment with respect to cannabis at the state level, cannabis continues to be categorized as a Schedule I controlled substance under the CSA. Accordingly, the use, possession, or distribution of cannabis violates U.S. federal law. As a result, cannabis businesses in the United States are subject to inconsistent state and federal legislation, regulation and enforcement.
Under former President Barack Obama, in an effort to provide guidance to U.S. federal law enforcement regarding the inconsistent regulation of cannabis at the U.S. federal and state levels, the U.S. Department of Justice (“DOJ”) released a memorandum on August 29, 2013 titled “Guidance Regarding Marijuana Enforcement” from former Deputy Attorney General James Cole (the “Cole Memorandum”). The Cole Memorandum acknowledged that, although cannabis is a Schedule I controlled substance under the CSA, the U.S. Attorneys in states that have legalized cannabis should prioritize the use of the U.S. federal government’s limited prosecutorial resources by focusing enforcement actions on the following eight areas of concern (the “Cole Priorities”):
18
In January 2018, then U.S. Attorney General Jeff Sessions rescinded the Cole Memorandum. While this did not create a change in U.S. federal law, as the Cole Memorandum was policy guidance and not law, the rescission added to the uncertainty of U.S. federal enforcement of the CSA in states where cannabis use is legal and regulated. Former Attorney General Sessions, concurrent with the rescission of the Cole Memorandum, issued a memorandum (“Sessions Memorandum”) which explained that the Cole Memorandum was “unnecessary” due to existing general enforcement guidance adopted in the 1980s, as set forth in the U.S. Attorney’s Manual (“USAM”). The USAM enforcement priorities, like those of the Cole Memorandum, are also based on the U.S. federal government’s limited resources and include law enforcement priorities set by the Attorney General, the seriousness of the alleged crimes, the deterrent effect of criminal prosecution and the cumulative impact of particular crimes on the community.
While the Sessions Memorandum emphasizes that cannabis is a Schedule I controlled substance under the CSA and states that it is a “dangerous drug and that marijuana activity is a serious crime,” it does not otherwise provide that the prosecution of cannabis-related offenses is now a DOJ priority. Furthermore, the Sessions Memorandum explicitly indicates that it is a guide for prosecutorial discretion and that discretion is firmly in the hands of U.S. Attorneys who determine whether to prosecute cannabis-related offenses. U.S. Attorneys could individually continue to exercise their discretion in a manner similar to that permitted under the Cole Memorandum. While certain U.S. Attorneys have publicly affirmed their commitment to proceeding in a manner contemplated under the Cole Memorandum, or otherwise affirmed that their views of U.S. federal enforcement priorities have not changed as a result of the rescission of the Cole Memorandum, others have publicly supported the rescission of the Cole Memorandum.
Under former Attorney General William Barr, the Department of Justice did not take a formal position on the federal enforcement of laws relating to cannabis. However, prior to his resignation on December 23, 2020, former Attorney General William Barr stated that his preference would be to have a uniform federal rule against cannabis, but, absent such a uniform rule, his preference would be to permit the existing federal approach leaving it up to the states to make their own decision. In addition, former Attorney General William Barr indicated that the DOJ was reviewing the Strengthening the Tenth Amendment Through Entrusting States Act (“STATES Act”), which would shield individuals and businesses complying with state cannabis laws from federal intervention.
On March 10, 2021, the Senate confirmed, President Joseph R. Biden’s nominee, Merrick Garland, to serve as Attorney General in his administration. Furthermore, two of President Biden’s nominees for top positions at the U.S. Department of Health and Human Services (“HHS”) have strong track records of supporting and defending state-legalized marijuana programs. California’s former Attorney General Xavier Becerra, who serves as the head of HHS, vowed to defend California’s legal cannabis market from any potential intervention during the Trump administration. In addition, Pennsylvania’s former Secretary of Health Dr. Rachel Levine, who serves as the Assistant Secretary of HHS, played a pivotal role in the implementation of Pennsylvania’s medical marijuana program. On October 6, 2022, President Joseph Biden announced a three-step program to bring broad changes to federal marijuana policy. As an initial step towards reform, President Biden began the process of pardoning all federal offenders convicted of simple marijuana possession. As a second step, President Biden encouraged Governors to take similar steps to pardon simple state marijuana possession charges. Finally, President Biden directed the Department of Health and Human Services and Attorney General Merrick Garland to “expeditiously” review marijuana’s status as a Schedule I controlled drug under the CSA.
In August 2023 the Department of Health and Human Services recommended to the U.S Drug Enforcement Administration (“DEA”) that cannabis be rescheduled from Schedule I to Schedule III under the CSA. The DEA is currently reviewing and assessing HHS’s recommendation. While the DEA may or may not recommend rescheduling, the White House directive and subsequent HHS recommendation signal an important shift in federal cannabis policy. The US FDA’s recommendation to reclassify cannabis to Schedule III is based in part on findings that cannabis has an accepted medical use in treatment in the US and relatively low potential for abuse. The National Institute on Drug Abuse (“NIDA”), a part of the National Institutes of Health (“NIH”), importantly concurs with FDA’s recommendation to reclassify cannabis. The Congressional Research Service (“CRS”) stated in a report that it expects the DEA to adopt the HHS recommendation, based on its assessment of past precedent. However, while the DEA is bound by the scientific findings of the HHS it is not bound to follow the health agency’s recommendation and can choose to retain cannabis’ Schedule I classification.
19
Hearings on the merits of the Drug Enforcement Agency’s (DEA) proposed cannabis rescheduling were originally scheduled to begin in January of 2025. Those hearings, however, were cancelled by the Administrative Law Judge (ALJ) hearing the case on January 13, 2025, pending a request to appeal his decision refusing to remove the DEA as the proponent of the proposed rule to the DEA Administrator. The preliminary hearing period had a difficult start with accusations from pro-legalization parties that the DEA improperly excluded certain parties from participating in the hearing, that the DEA itself does not adequately support rescheduling despite being designated as the purported primary proponent for rescheduling, and that the DEA engaged in improper ex parte communications with anti-rescheduling parties.
A DEA reclassification of cannabis to Schedule III would have significant impacts on the US cannabis industry, including primarily the easing of restrictions on research, the removal of the 280E tax burden, and the reduction of the stigma associated with Schedule I drugs.
Should the DEA reclassify cannabis to Schedule II, the cultivation, manufacture, distribution, and sale of cannabis by state-regulated business that do not produce or sell FDA regulated products would remain illegal under federal law, albeit subject to less strict administrative, civil, and criminal penalties under the CSA. Unless and until the US Congress amends the CSA with respect to cannabis, there is a risk that federal authorities may enforce current US federal law.
In addition, two separate bills were introduced in 2023 specifically regarding the rescheduling of cannabis. The Marijuana 1-to-3 Act of 2023 would serve only to direct the Attorney General to transfer cannabis from Schedule I to Schedule III of the CSA, while the Deferring Executive Authority (“DEA Act”) Act would limit the DEA’s ability to reschedule cannabis without Congressional approval. The DEA Act would require a formal process for Congressional review of all cannabis rescheduling decision made by the DEA. Neither bill has yet passed through committee.
The appointment of President Trump has raised questions on the new administration’s support for federal rescheduling and other favorable cannabis related initiatives. While Trump as a Presidential candidate endorsed both adult-use legalization in Florida and federal rescheduling during the 2024 campaign, some recent appointments raise questions regarding that support.
Recently confirmed Attorney General Pam Bondi has not expressed an opinion with respect to cannabis regulation generally or cannabis rescheduling in particular, and cannabis was not a topic of discussion at her confirmation hearings. On February 11, 2025, Trump announced his nomination of Terrance C. Cole for DEA administrator, and Mr. Cole has previously expressed opposition to cannabis reform. The current acting administrator of the DEA, Derek Maltz, has similarly voiced opposition to cannabis reform.
Newly appointed Chairman of the Department of Health and Human Services (HHS) Robert F. Kennedy has previously called for cannabis decriminalization but told Senate members during his confirmation that he would refer to the DEA on the matter. He later also expressed concern about high-potency strains of cannabis and said he wants to conduct further studies on its effects. He has also moved to rescind public participation from HHS decision-making more generally.
Chairman of the Office of Management and Budget Russel Vought also has a track record of opposition to cannabis reform, calling it a gateway drug in 2022.
Additional Federal Legislation
Other federal legislation that has historically provided or sought to provide protection to individuals and businesses acting in violation of U.S. federal law but in compliance with state cannabis laws has remained on the books over time. For example, the Rohrabacher-Farr Amendment has been included in annual spending bills passed by Congress since 2014. The Rohrabacher-Farr Amendment restricts the DOJ from using federal funds to interfere with states implementing laws that authorize the use, distribution, possession, or cultivation of medical cannabis.
U.S. courts have construed these appropriations bills to prevent the U.S. federal government from prosecuting individuals or businesses engaged in cannabis-related activities to the extent they are operating in compliance with state medical cannabis laws. However, because this conduct continues to violate U.S. federal law, U.S. courts have observed that should the U.S. Congress choose to appropriate funds to prosecute individuals or businesses acting in violation of the CSA, such individuals or businesses could be prosecuted for violations of U.S. federal law even to the extent/even if they are operating in compliance with applicable state medical cannabis laws.
If Congress declines to include the Rohrabacher-Farr Amendment in future fiscal year appropriations bills or fails to pass necessary budget legislation causing a government shutdown, the U.S. federal government will have the authority to spend federal funds to prosecute individuals and businesses acting contrary to the CSA for violations of U.S. federal law. Furthermore, the appropriations protections only apply to individuals and businesses operating in compliance with a state’s medical cannabis laws and provide no protection to individuals or businesses operating in compliance with a state’s adult-use cannabis laws.
20
Additionally, there are a number of marijuana reform bills that have been introduced in the U.S. Congress that would amend federal law regarding the legal status and permissibility of medical and adult-use cannabis, including the STATES Act, the Marijuana Opportunity Reinvestment and Expungement Act (the “MORE Act”), the Substance Regulation and Safety Act (the “SRSA”) the States Reform Act of 2023, and the Strengthening the Tenth Amendment Through Entrusting State (“STATES 2.0 Act").
The STATES Act would create an exemption in the CSA to allow states to determine their own cannabis policies without fear of federal reprisal. The MORE Act, which was reintroduced to the House of Representatives on May 28, 2021, would remove cannabis from the CSA, expunge federal cannabis offenses and establish a 5% excise tax on cannabis to fund various federal grant programs. The MORE Act was re-introduced in the House in September 2023 and has not yet passed through committee. The SRSA, which was introduced by U.S. Senator Tina Smith on July 30, 2020, would remove cannabis from the CSA, grant the FDA authority to regulate cannabis and cannabis products and regulate the safety and quality control of cannabis crops and the import and export of cannabis materials. The States Reform Act adopts a dual federal-state regulatory model, like the regulation of alcohol. The STATES 2.0 Act would also legalize cannabis but would permit states to maintain their prohibition of cannabis on a state-by-state basis. The Act would also, however, require any opt-out state to permit the interstate commerce cannabis across their border. Both the States Reform Act and STATES 2.0 Act were introduced in late 2023 and neither have passed through committee.
In addition to the foregoing, on December 2, 2022, President Biden signed the Medical Marijuana Research Act (the “MMRA”) into law. The MMRA is a piece of bipartisan legislation and marks the first standalone cannabis reform bill to be signed into law, a significant milestone in the evolution of federal cannabis policy. While the new law does not change marijuana’s status as a Schedule I substance under the CSA, the legislation is intended to: 1) advance research on the potential risks and medical benefits of cannabis, cannabis products, and their synthetic equivalents by streamlining and clarifying the role of the DEA in research; 2) expand sources of research-grade marijuana; 3) promote the commercial development of FDA-approved drugs derived from marijuana and CBD; and 4) ensure that physicians may discuss the potential risks and benefits of marijuana and CBD with their patients.
Two additional bills were introduced in 2023 to facilitate and increase research on cannabis. The Higher Education Marijuana Research Act of 2023, introduced in June, would allow higher education institutions located in states where cannabis is legal to obtain cannabis from the relevant regulatory body for the purposes of biological, chemical, agricultural, or public health research, but would not be allowed to administer cannabis to individuals. The Preparing Regulators Effectively for a Post-prohibition Adult-use Regulated Environment (PREPARE) Act of 2023, introduced in April, would direct the Attorney General to establish a commission to study a “plausible and prompt” approach to the regulation of cannabis at the federal level. Neither Act has yet advanced through committee.
In February of 2025, U.S. Senators Pete Ricketts (R-NE) and James Lankford (R-OK) introduced the “No Deductions for Marijuana Businesses Act.” The legislation would prevent marijuana businesses from deducting business expenses from their federal taxes
Financial and Banking Laws and Regulations
Businesses in the regulated cannabis industry, including our business, are subject to a variety of laws and regulations in the United States that involve money laundering, financial recordkeeping and proceeds of crime, including the U.S. Currency and Foreign Transactions Reporting Act of 1970 (“Bank Secrecy Act”) and the Uniting and Strengthening America by Providing Appropriate Tools Required to Intercept and Obstruct Terrorism Act (the “US PATRIOT Act”) and the rules and regulations thereunder and any related or similar rules, regulations, or guidelines, issued, administered, or enforced by governmental authorities in the United States. Further, under U.S. federal law, banks or other financial institutions that provide a cannabis business with a checking account, debit or credit card, small business loan, or any other service could be charged with money laundering, aiding and abetting, or conspiracy.
Despite these laws, the Financial Crimes Enforcement Network (“FinCEN”), a bureau within the U.S. Department of the Treasury (“U.S. Treasury”), issued a memorandum on February 14, 2014 (the “FinCEN Memorandum”), which provides instructions to banks and other financial institutions seeking to provide services to cannabis-related businesses. The FinCEN Memorandum explicitly references the Cole Priorities and indicates that in some circumstances it is permissible for banks and other financial institutions to provide services to cannabis-related businesses without risking prosecution for violation of U.S. federal money laundering laws. Under these guidelines, financial institutions are subject to a requirement to submit a suspicious activity report in certain circumstances as required by federal money laundering laws. These cannabis related suspicious activity reports are divided into three categories: marijuana limited, marijuana priority and marijuana terminated, based on the financial institution’s belief that the marijuana business follows state law, is operating out of compliance with state law, or where the banking relationship has been terminated, respectively. The FinCEN Memorandum refers to supplementary guidance in the Cole Memorandum relating to the prosecution of money laundering offenses predicated on cannabis-related violations of the CSA.
21
The rescission of the Cole Memorandum did not affect the status of the FinCEN Memorandum, and to date, the U.S. Treasury has not given any indication that it intends to rescind the FinCEN Memorandum. While the FinCEN Memorandum was originally intended to work in tandem with the Cole Memorandum, the FinCEN Memorandum appears to remain in effect as standalone guidance. Although the FinCEN Memorandum remains intact, indicating that the U.S. Treasury and FinCEN intend to continue abiding by its guidance, it is unclear whether the Biden administration will continue to follow the guidelines set forth under the FinCEN Memorandum.
In March 2019, the U.S. House of Representatives introduced the Secure and Fair Enforcement Banking Act (the “SAFE Banking Act”) which creates protections for financial institutions that provide banking services to businesses acting in compliance with applicable state cannabis laws. Most recently, on July 19, 2021, the America Creating Opportunities for Manufacturing, Pre-Eminence in Technology, and Economic Strength Act of 2022 (the “America COMPETES Act of 2022”) was introduced in the U.S. House of Representatives. The America COMPETES Act of 2022 includes provisions of the SAFE Banking Act and sets out financial regulations for cannabis-related businesses and revises other aspects of the financial system with regard to cannabis-related businesses. On February 4, 2022, a majority of the U.S. House of Representatives passed the America COMPETES Act of 2022; however, it did not pass the U.S. Senate. The SAFE Banking Act was again introduced in the House and passed as an amendment to the FY 2023 National Defense Authorization Act, but the amendment did not pass in the Senate at the close of the 2022 congressional session. This marked the seventh time that the U.S. House of Representatives have advanced SAFE Banking to the U.S. Senate.
Most recently, the US Senate Committee on Banking, Housing and Urban Affairs held a hearing on February 5 on debanking practices by regulators and banks during which the SAFE act was raised but did not receive much attention. More broadly, according to Rep. Dave Joyce (R-OH), leaders of the Congressional Cannabis Caucus have yet to even hold an initial meeting two months into the new Congress, suggesting cannabis is not a legislative priority in early 2025.
There can be no assurance that state laws legalizing and regulating the sale and use of cannabis will not be repealed or overturned or that local governmental authorities will not limit the applicability of state laws within their respective jurisdictions. In addition, local and city ordinances may strictly limit and/or restrict the distribution of cannabis in a manner that could make it difficult or impossible to operate cannabis businesses in certain jurisdictions.
Hemp and Hemp Derived Cannabinoids
On December 20, 2018, the U.S. Agriculture Improvement Act of 2018 (the “2018 Farm Bill”) was signed into law. Prior to its enactment, the U.S. federal government did not distinguish between cannabis and hemp and the entire plant species Cannabis sativa L. (subject to narrow exceptions applicable to specific portions of the plant) was scheduled as a controlled substance under the CSA. Therefore, the cultivation of hemp for any purpose in the United States without a Schedule I registration with the U.S. Drug Enforcement Agency (“DEA”) was federally illegal, unless exempted by Section 7606 of the Agricultural Act of 2014 (the “2014 Farm Bill”). The 2018 Farm Bill removed hemp (which is defined as “the plant Cannabis sativa L. and any part of that plant, including the seeds thereof and all derivatives, extracts, cannabinoids, isomers, acids, salts and salts of isomers, whether growing or not, with a delta-9 tetrahydrocannabinol concentration of not more than 0.3 percent on a dry weight basis”) and its derivatives, extracts and cannabinoids, including CBD derived from hemp, from the definition of marijuana in the CSA, thereby removing hemp and its derivatives from DEA purview as a controlled substance. The 2018 Farm Bill also amends the Agricultural Marketing Act of 1946 to allow for the commercial production of hemp in the United States under the purview of the United States Department of Agriculture (the “USDA”) in coordination with state departments of agriculture that elect to have primary regulatory authority over hemp production in their respective jurisdictions. Pursuant to the 2018 Farm Bill, states, U.S. territories and tribal governments may adopt their own regulatory plans for hemp production even if more restrictive than federal regulations so long as they meet minimum federal standards and are approved by the USDA. Hemp production in states and tribal territories that do not choose to submit their own plans and that do not prohibit hemp production will be governed by USDA regulations.
On October 31, 2019, the USDA issued an interim final rule governing the domestic production of hemp under the 2018 Farm Bill, establishing the U.S. Domestic Hemp Production Program (the “USDA IFR”). The USDA IFR outlines the requirements for the USDA to approve plans submitted by states and tribal governments for the domestic production of hemp. It also establishes a federal plan for hemp producers in states or territories of Native American tribes that do not have USDA-approved hemp production plans. Pursuant to the USDA IFR, the USDA reviews hemp production plans submitted by state and tribal governments that wish to obtain or retain primary regulatory authority over hemp production in their respective jurisdictions. Once the USDA formally receives a plan from a state or tribal government, the agency has 60 days to review and approve or reject the plan.
Although the USDA IFR provides the framework for the USDA, state departments of agriculture and tribal governments to begin the implementation of commercial hemp production programs pursuant to the 2018 Farm Bill, the 2014 Farm Bill was scheduled to remain in effect for one year after the effective date of the USDA IFR. On January 15, 2021, the USDA issued a final rule on hemp production which incorporates modifications established under the USDA IFR published in October 2019. The rule became effective on March 22,
22
2021 and outlines, among other things, the licensing requirements, recordkeeping requirements, procedures for testing THC concentrations and, procedures for disposing of non-compliant plants.
The application of the hemp provisions of the 2014 Farm Bill was initially set to expire on October 31, 2020, at which time state programs would be required to comply with the 2018 Farm Bill regulations. However, U.S. Senators and state agricultural departments requested an extension of the application of the 2014 Farm Bill and a delay of the implementation of the 2018 Farm Bill due to delays caused by COVID-19. On December 21, 2024, the American Relief Act extended the 2018 Farm Bill through September 30, 2025.
Under the 2018 Farm Bill, states and tribal governments have authority to adopt regulatory regimes that are more restrictive than federal mandates or prohibit hemp production altogether. Accordingly, variance in hemp regulation across jurisdictions is likely to persist. Compliance with state hemp law, if any, is required under the 2018 Farm Bill.
As a result of the 2018 Farm Bill, federal law now provides that CBD and other cannabinoids derived from hemp may not be controlled substances under the CSA; however, CBD and other cannabinoids derived from hemp could still be considered a controlled substance under applicable state law. States take varying approaches to regulating the production and sale of hemp and hemp-derived cannabinoids. While some states explicitly authorize and regulate the production and sale of cannabinoids or otherwise provide legal protection for authorized individuals and businesses to engage in commercial hemp activities, other states maintain outdated drug laws that do not distinguish hemp or hemp-derived CBD or other cannabinoids from marijuana (or “cannabis” as used herein), resulting in hemp being classified as a controlled substance under certain state laws. In these states, the sale of CBD or other cannabinoids, notwithstanding its origin, is either restricted to state medical or adult-use cannabis program licensees or remains unlawful. Additionally, a number of states prohibit the sale of consumable CBD or other cannabinoid products based on the position of the FDA set forth in the Federal Food, Drug and Cosmetic Act (the “FFDCA”) that it is unlawful to introduce food containing added CBD or THC into interstate commerce, or to market CBD or THC products as or in dietary supplements regardless of whether the substances are hemp-derived. Finally, some states, while allowing the sale of CBD or other non-intoxicating cannabinoids, prohibit the sale of intoxicating cannabinoids such as delta-8 and delta-10 THC or HHC.
During 2024, with the uncertainty at the federal level regarding the interpretation of the 2018 Farm Bill, individual states have stepped up their regulation of intoxicating hemp-derived products. According to the Association Of State And Territorial Health Officials, last year at least nine states enacted legislation regarding these products, including Connecticut (HB 5150) Wyoming (SF 32), Minnesota (HB 4757), South Dakota (HB 1125), West Virginia (SB 679), Louisiana (HB 952), and New Jersey (S 3235). South Dakota explicitly prohibited the conversion or modification of industrial hemp into any THC variant, including Delta-8 and Delta-10, and the sale of any resulting products, and New Jersey moved the regulation and sale of these products under the state’s cannabis regulatory agency.
Most of the new state initiatives have been legally challenged by the hemp industry with mixed success. In several cases, state actions survived the first phase of legal challenges and remained in effect while litigation continues. For example, judges allowed the laws in California, Iowa, Wyoming South Dakota to take effect while the cases continue, but New Jersey’s and Arkansas’ proposed legal restrictions were paused pending legal review.
As states continue to refine their regulatory frameworks for intoxicating hemp products, legal cases are likely to continue emerging do deal with complex questions about federal preemption, removal jurisdiction, and the interaction between state consumer protection laws and federal cannabis policy. The evolving regulatory landscape presents both challenges and opportunities for businesses and their counsel.
The FDA and Hemp Derived Cannabinoids
The 2018 Farm Bill preserves the authority and jurisdiction of the FDA under the FFDCA to regulate the manufacture, marketing and sale of food, drugs, dietary supplements and cosmetics, including products that contain hemp extracts and derivatives such as CBD and other cannabinoids. As a producer and marketer of hemp-derived products, we are required to comply with FDA regulations applicable to the manufacturing and marketing of such products, including with respect to dietary supplements, food and cosmetics. To date, the FDA has not deemed CBD or other cannabinoids permissible for use in dietary supplements, as dietary ingredients, or as safe for use in food. The FDA has consistently taken the position that CBD is prohibited from being marketed as a dietary supplement or added to food because substantial clinical trials studying CBD as a new drug must be made public prior to the marketing of any food or dietary supplements containing CBD.
The FDA has issued warning letters to companies unlawfully marketing CBD products. In many of these cases, the manufacturer made unsubstantiated claims that products containing CBD are able to treat serious medical conditions, including cancer, Alzheimer’s disease, opioid withdrawal and anxiety, among others, without obtaining drug approvals. Some of these letters were co-signed with the U.S. Federal Trade Commission and cited the companies for making claims about the efficacy of CBD that were not substantiated by scientific evidence.
23
The FDA has stated that it recognizes the potential opportunities and significant interest in drugs and consumer products containing CBD, is committed to evaluating the agency’s regulatory policies related to CBD and has established a high-level internal working group to explore potential pathways for various types of CBD products to be lawfully marketed. The FDA has authority to issue regulation that would allow these naturally-occurring hemp compounds to be added to food or dietary supplements. In May 2019, the FDA held a public hearing to obtain scientific data and information about the safety, manufacturing, product quality, marketing, labeling and sale of products containing cannabis or cannabis-derived compounds.
Notwithstanding the foregoing, other than Epidiolex (cannabidiol), a cannabis-derived product, and three synthetic cannabis-related drug products (Marinol (dronabinol), Syndros (dronabinol) and Cesamet (nabilone)), the FDA has not approved a marketing application for cannabis for the treatment of any disease or condition and has not approved any cannabis, cannabis-derived or CBD products. See Risk Factors—Our products are not approved by the FDA or any other federal governmental authority; and There is uncertainty surrounding the regulatory pathway for CBD.
In connection with the Further Consolidated Appropriations Act, 2020, the House Committee on Appropriations issued an explanatory statement agreeing to appropriate $2.0 million in funding to the FDA for research, policy evaluation, market surveillance and issuance of an enforcement discretion policy for products under the FDA’s jurisdiction that contain CBD. The legislation required the FDA to provide a report within 60 days regarding its progress in obtaining and analyzing data to help determine a policy of enforcement discretion and the process through which CBD will be evaluated for use in products. On March 5, 2020, the FDA issued a report on its progress and committed to expanding its educational efforts regarding CBD products, encouraging, facilitating and initiating more research on CBD, continuing to monitor the CBD marketplace and take appropriate action against unlawful CBD products that pose a risk of harm to the public and developing a risk-based enforcement policy aimed at protecting the public and providing more regulatory clarity regarding the FDA’s CBD enforcement priorities. The FDA was also required to conduct a sampling study of the current CBD marketplace to determine the extent to which products containing CBD are mislabeled or adulterated within 180 days of the enactment of the Further Consolidated Appropriations Act, 2020.
On July 9, 2020, the FDA issued its sampling study to the U.S. House Committee on Appropriations and the U.S. Senate Committee on Appropriations detailing the sampling conducted in recent years on CBD products. While the minority of CBD products previously tested by the FDA contained CBD concentrations consistent with their labeling, the report states that a majority of products tested for potentially harmful elements “did not raise significant public health concerns.” The report further provides that the FDA will undertake a more extensive sampling effort expected to cover a representative sample of currently marketed CBD products, including tinctures, oils, extracts, capsules, powders, gummies, water and other beverages, conventional foods, cosmetics, lubricants, tampons, suppositories, vape cartridges and products sold for consumption by pets. Products will be evaluated for cannabinoid content as well as potentially harmful elements.
The rules, regulations and enforcement in this area continue to evolve and develop. On August 20, 2020, the DEA issued an interim final rule conforming its regulations to the 2018 Farm Bill (the “DEA IFR”), which went into effect on August 21, 2020. Notably, the DEA IFR creates uncertainty with respect to the federal legal status of any hemp derivative, extract, or product that exceeds a delta-9 tetrahydrocannabinol concentration of 0.3 percent during processing, which, pursuant to the DEA IFR, renders it a federal Schedule I substance under the CSA even if the hemp plant from which any such material is sourced does not exceed the 0.3 percent threshold.
On September 4, 2020, the Hemp and Hemp-Derived CBD Consumer Protection and Market Stabilization Act of 2020 was initially introduced in the U.S. House of Representatives and was reintroduced in the U.S. House of Representatives on February 4, 2021. The Hemp and Hemp-Derived CBD Consumer Protection and Market Stabilization Act of 2020 permits the inclusion of hemp and CBD derived from hemp as ingredients in dietary supplements that otherwise comply with the applicable requirements for dietary supplements set forth in the FFDCA and the Fair Packaging and Labeling Act. The bill does not address the inclusion of hemp or CBD derived from hemp as ingredients in food products, and it is unclear whether it will ultimately be passed and signed into law.
On January 8, 2021, the FDA issued a report stating that more real-world data on CBD use and safety, alongside data from other types of studies, is needed to fill in the current gaps in the FDA’s understanding of the safety profile of CBD and many other cannabis-derived compounds, including potential safety risks for people and animals. Until these gaps are filled and the FDA formally adopts regulations authorizing the production and sale of CBD products as food and/or dietary supplements, there is a risk that the FDA could take enforcement action against us. Failure to comply with FDA requirements may result in, among other things, warning letters, injunctions, product withdrawals, recalls, seizures, fines and criminal prosecutions. We continue to closely monitor FDA developments with respect to CBD and our compliance with applicable United States laws relating to hemp, including the FDA’s regulations of CBD and evaluate and implement appropriate compliance measures on an ongoing basis.
On February 8, 2022, the Hemp Advancement Act of 2022 was introduced in the U.S. House of Representatives. The Hemp Advancement Act of 2022 would raise the permitted THC threshold for hemp and in-process hemp extract, remove the requirement that hemp testing occur at DEA-registered facilities, and allow people with drug-related felony convictions to receive a hemp license. The 2018 Farm Bill is set to expire in September 2023. Congress is currently considering a number of reforms to protect public safety and
24
benefit the hemp industry for inclusion in the next iteration of the Farm Bill. Such provisions may seek to address requirements such as DEA-registered testing labs, short testing windows, background checks for hemp growers, and the low THC limit for hemp. Lawmakers are also considering inclusion of provisions from the Hemp Advancement Act into the next Farm Bill.
More recently, on January 16, 2025, the FDA’s Center for Veterinary Medicine (CVM) released a request for information (RFI) soliciting comments from the public, with a focus on practicing veterinarians, related to the use of cannabis-derived products in veterinary medicine. The RFI is focused primarily on CBD products and other hemp-derived products. While the RFI is focused on soliciting comments related to animals, the FDA also stated in the RFI that regulation of the CBD market is a priority and thus the information gathered will guide the FDA in its future regulatory action. Stakeholders have until April 16, 2025, to submit comments to CVM.
Application of Cannabis Regulations in the United States
Violations of U.S. federal laws and regulations could result in significant fines, penalties, administrative sanctions, convictions, or settlements arising from either civil or criminal proceedings brought by either the U.S. federal government or private citizens, including, but not limited to, disgorgement of profits, seizure of property or products, cessation of business activities, or divestiture. Our cannabis business activities and the cannabis business activities of our subsidiaries, while believed to be compliant with applicable U.S. state and local laws, currently are illegal under U.S. federal law.
Cannabis regulations in Canada
We do not, directly or indirectly, engage in the cultivation, processing, or dispensing of cannabis or any other cannabis-related activity in Canada. As such, to our knowledge, our Canadian corporate operations are not subject to any cannabis regulations in Canada.
Employees
As of March 11, 2025, we had 716 full-time and 118 part-time employees. Certain of our employees have elected to be represented by the United Food and Commercial Workers (“UFCW”) International Union in New York, New Jersey, Massachusetts and Maryland. Of our employees, 173 are represented by nine collective bargaining agreements and 14 employees have elected to be represented by the UFCW International Union, but we have not entered into a collective bargaining agreement with the UFCW International Union relating to these employees yet. We believe that we maintain good relations with our employees.
Corporate Information
We are a company incorporated under the laws of British Columbia, Canada. We were incorporated on November 15, 2013 under the name Genarca Holdings Ltd., and on August 4, 2016, we changed our name to iAnthus Capital Holdings, Inc. Our corporate headquarters is located at 214 King Street West, Suite 400, Toronto, Ontario M5H 3S6 and our telephone number is (646) 518-9418. Our common shares, no par value, are listed on the Canadian Securities Exchange (“CSE”) under the symbol “IAN” and quoted on the OTCQB of the OTC Markets Group, Inc. under the symbol “ITHUF”.
Available Information
Our website address is www.ianthus.com. The contents of, or information accessible through, our website are not part of this Annual Report on Form 10-K, and our website address is included in this document as an inactive textual reference only. We make our filings with the U.S. Securities and Exchange Commission (“SEC”), including our Annual Report on Form 10-K, Quarterly Reports on Form 10-Q, Current Reports on Form 8-K and all amendments to those reports, available free of charge on our website as soon as reasonably practicable after we file such reports with, or furnish such reports to, the SEC. The public may read and copy the materials we file with the SEC at the SEC’s Public Reference Room at 100 F Street, NE, Washington, DC 20549. The public may obtain information on the operation of the Public Reference Room by calling the SEC at 1-800-SEC-0330. Additionally, the SEC maintains an internet site that contains reports, proxy and information statements and other information. The address of the SEC’s website is www.sec.gov. The information contained on the SEC’s website is not intended to be a part of this filing.
25
ITEM 1A. RISK FACTORS.
Risks Related to Our Company
We may not be able to execute our merger and acquisition strategy successfully.
Our business plan depends in part on our ability to continue merging with or acquiring other businesses in the cannabis industry, including cultivators, processors, manufacturers and dispensaries.
Any future mergers or acquisitions, or similar transactions, that we execute will be subject to conditions, which may include, without limitation, the competition associated with any such acquisitions by other potential acquirers, our satisfactory completion of due diligence, negotiation and finalization of formal legal documents, financing and approval from our Board of Directors and requisite regulatory approvals. As a result, there can be no assurance that we will complete any such transactions. If we do not complete such transactions, we may be subject to a number of risks, including, but not limited to:
Furthermore, any future merger or acquisition may result in the diversion of management’s attention from other business concerns. In addition, such transactions may be dilutive to our financial results and/or result in impairment charges and write-offs. Such transactions could involve other risks, including the assumption of unidentified or unknown liabilities, disputes or contingencies, for which we, as a successor owner, may be responsible, and/or changes in the industry, location, or regulatory or political environment in which these investments are located, that our due diligence review may not adequately uncover and that may arise after entering into such transactions.
The success of any future acquisition will depend upon, among other things, our ability to integrate acquired personnel, operations, products and technologies into our organization effectively, to retain and motivate key personnel of acquired businesses, to retain their customers and maintain product quality.
We compete for market share with other companies, which may have longer operating histories, more financial resources and more manufacturing and marketing experience than we do.
We face and expect to continue to face competition from other companies some of which may have longer operating histories, more financial resources, more experience and greater brand recognition than us. Increased competition by larger and well-financed competitors and/or competitors that have longer operating histories, greater brand recognition and more manufacturing and marketing experience than us could have a material adverse effect on our business, financial condition and results of operations. As we operate in an early stage industry, we expect to face additional competition from new entrants. Specifically, we expect to face additional competition from new market entrants that are granted licenses within a particular state in which we operate or existing license holders which are not yet active in the industry. If a significant number of new licenses are granted, we may experience increased competition for market share and downward price pressure on our products as new entrants increase production, which could have a material adverse effect on our business.
In addition, if the number of users of cannabis increases, the demand for products will increase and we expect that competition will become more intense, as current and future competitors begin to offer an increasing number of diversified products. To remain competitive, we will require a continued high level of investment in research and development together with marketing, sales and other support. We may not have sufficient resources to maintain research and development and sales efforts on a competitive basis, which could have a material adverse effect on our business, financial condition and results of operations.
26
Our U.S. tax classification could have a material adverse effect on our financial condition and results of operations.
Although we are, and will continue to be a Canadian corporation, we are classified as a U.S. domestic corporation for U.S. federal income tax purposes under Section 7874(b) of the U.S. Internal Revenue Code of 1986, as amended (the “U.S. Tax Code”) and are subject to U.S. federal income tax on our worldwide income. However, for Canadian tax purposes, regardless of any application of Section 7874 of the U.S. Tax Code, we are treated as a Canadian resident corporation. As a result, we are subject to taxation in both Canada and the United States, which could have a material adverse effect on our financial condition and results of operations. It is unlikely that we will pay any dividends on our common shares in the foreseeable future. However, dividends received by shareholders who are residents of Canada for purposes of the Income Tax Act (Canada) (the “Canadian Tax Act”) will generally be subject to a 30% U.S. withholding tax. Any such dividends may not qualify for a reduced rate of withholding tax under the U.S.-Canada income tax treaty (“U.S.-Canada Treaty”). In addition, a foreign tax credit or a deduction in respect of foreign taxes may not be available in respect of such taxes. Dividends received by shareholders resident in the United States will not be subject to U.S. withholding tax but will be subject to Canadian withholding tax under the Canadian Tax Act. In the event we pay any dividends, they will be characterized as U.S. source income for purposes of the foreign tax credit rules under the U.S. Tax Code. Accordingly, shareholders resident in the United States generally will not be able to claim a credit for any Canadian tax withheld unless, depending on the circumstances, such shareholders have an excess foreign tax credit limitation due to other foreign source income that is subject to a low or zero rate of foreign tax. Dividends received by shareholders that are residents of neither Canada nor the United States generally will be subject to U.S. withholding tax and Canadian withholding tax. These dividends may not qualify for a reduced rate of U.S. withholding tax under any income tax treaty otherwise applicable to our shareholders, subject to examination of the relevant treaty. Since we are classified as a U.S. domestic corporation for U.S. federal income tax purposes under Section 7874(b) of the U.S. Tax Code, our common shares will be treated as shares of a U.S. domestic corporation and shareholders will be subject to the relevant provisions of the U.S. Tax Code.
Each shareholder should seek tax advice, based on such shareholder’s particular facts and circumstances, from an independent tax advisor, including, without limitation, in connection with our classification as a U.S. domestic corporation for U.S. federal income tax purposes under Section 7874(b) of the U.S. Tax Code, the application of the U.S. Tax Code, the application of the U.S.-Canada Treaty, the application of U.S. federal estate and gift taxes, the application of U.S. federal tax withholding requirements, the application of U.S. estimated tax payment requirements and the application of U.S. tax return filing requirements.
We may incur significant tax liabilities under Section 280E of the U.S. Tax Code.
Section 280E of the U.S. Tax Code prohibits businesses from deducting certain expenses associated with trafficking controlled substances (within the meaning of Schedule I and II of the CSA). The Internal Revenue Service of the United States (“IRS”) has invoked Section 280E of the U.S. Tax Code in tax audits against various cannabis businesses in the United States that are permitted under applicable state laws. Although, the IRS issued a clarification allowing the deduction of certain expenses, the scope of such items is interpreted very narrowly and the bulk of operating costs and general administrative costs are not permissible deductions. As a result, we will have an effective tax rate in the U.S. that is significantly higher than the tax rate typically applicable to U.S. corporations. We have taken a position that Section 280E does not preclude us from deducting ordinary and necessary business expenditures on our tax returns.
We may be at a higher risk of IRS Audit.
We believe there is a greater likelihood that the IRS will audit the tax returns of cannabis-related businesses. Any such audit of our tax returns could result in us being required to pay additional tax, interest and penalties, as well as incremental accounting and legal expenses, which could be material.
Some of our subsidiaries are delinquent in the payment of federal and state income taxes and the IRS has assessed interest and penalties with respect to such delinquent payments which have a material adverse effect on our business.
Some of our subsidiaries have been unable to pay their United States federal and state income taxes for the 2020, 2021, and 2022 tax years. Those subsidiaries currently owe $19.1 million for 2020, $32.8 million for 2021, and $21.2 million for 2022 in United States federal and state income taxes, inclusive of interest and penalties. Interest and penalties will continue to accrue for as long as such taxes, interest and penalties remain unpaid. Our subsidiaries are in the process of negotiating payment agreements or “currently not collectable” status with the United States federal and state tax authorities for these amounts owed to remedy the outstanding balances; however, no assurance can be given that our subsidiaries will be successful in negotiating such payment agreements or “currently not collectable” status.
27
If our goodwill, other intangibles or fixed assets become impaired, we may be required to record a significant charge to earnings.
When we acquire a business, a substantial portion of the purchase price of the acquisition can be allocated to goodwill and other identifiable intangible assets. The amount of the purchase price that is allocated to goodwill and other identifiable intangible assets is determined by the excess of the purchase price over the net identifiable assets acquired. As of December 31, 2024 and 2023, we held intangible assets, including cannabis operations licenses, trade names and brand intangibles, net of amortization of $72.9 million and $105.4 million, respectively.
As of December 31, 2024, we preliminarily recorded goodwill of $6.1 million as a result of the Cheetah Acquisition. We are still finalizing the purchase price allocation and expect a significant portion of this goodwill to be allocated to identifiable intangible assets related to the Cheetah Acquisition. We had no goodwill as of December 31, 2023.
Under U.S. generally accepted accounting principles (“GAAP”), the carrying amount of our goodwill is tested at least annually for impairment as of December 31st of each fiscal year. On each quarter end date, we assess whether recent events or changes in circumstances constitute a triggering event requiring us to assess whether goodwill, other intangibles or fixed assets may be impaired before the annual testing date. Occurrences that may constitute a change in circumstances include, but are not limited to, a decline in our share price and market capitalization, decreases in expected future cash flows and slower growth rates in our industry. We review our fixed assets and other finite life intangibles for impairment when events or changes in circumstances indicate the carrying value may not be recoverable. As a result of our annual test, we did not recognize any impairment loss on intangible assets for the years ended December 31, 2024 and 2023, respectively.
We rely on the operators of our subsidiaries to execute their business plans and operations.
We rely on operators of our subsidiaries to execute on their business plans, produce cannabis products and otherwise conduct day to day operations. As a result, our cash flows are dependent upon the ability of our subsidiaries to operate successfully. The operators of our subsidiaries have significant influence over the results of operations. Further, our interests and the interests of such operators may not always be aligned. As a result, our cash flows are dependent upon the activities of the operators of our subsidiaries, which creates the risk that at any time those third parties may:
In addition, payments may flow through our subsidiaries and there is a risk of delay and additional expense in receiving such payments. Our failure to receive payments in a timely fashion, or at all, may have a material adverse effect on us. In addition, we must rely, in part, on the accuracy and timeliness of the information we receive from our subsidiaries and use such information in our analyses, forecasts and assessments relating to our business. If the information provided to us by any of our subsidiaries contains material inaccuracies or omissions, our ability to accurately forecast or achieve such subsidiary’s stated objectives or satisfy our reporting obligations may be materially impaired.
We have invested and may continue to invest in securities of private companies and may hold a minority interest in such companies, which may limit our ability to sell or otherwise transfer those securities and direct management decisions of such companies.
We have invested and may continue to invest in securities of private companies and may hold a minority interest in such companies. In some cases, we may be restricted for a period by contract or applicable securities laws from selling or otherwise transferring those securities. In addition, any securities of private companies in which we invest may not have a liquid market and the inability to sell those securities on a timely basis or at acceptable prices may impair our ability to exit the investments when we consider appropriate. Further, to the extent we hold a minority interest in certain companies, we may be limited in our ability to direct management decisions of such companies.
Historically, we have experienced negative cash flow from operating activities.
Historically, we have experienced negative cash flow from operating activities. During the year ended December 31, 2024, we achieved positive cash flow from operating activities and believe we will achieve positive cash flow from operating activities in future periods. However, we cannot provide assurance that we will in fact achieve sufficient revenues from sales of cannabis and/or other related products to maintain profitability or positive cash flow from operating activities. Our inability to maintain profitability or positive cash flow from operating activities could have a material adverse effect on our business, financial condition and results of operations.
28
There is substantial doubt about our ability to continue as a going concern.
We do not believe that our current cash on hand will be sufficient to fund our projected operating requirements. This raises substantial doubt about our ability to continue as a going concern. In addition, the report of our independent registered public accounting firm on our audited financial statements for each of the two years ended December 31, 2024 and 2023 contains an explanatory paragraph regarding substantial doubt about our ability to continue as a going concern. Our audited financial statements do not include any adjustments that might result from the outcome of the uncertainty regarding our ability to continue as a going concern. This going concern opinion could materially limit our ability to raise additional funds through the issuance of equity or debt securities or otherwise. If we cannot continue as a going concern, our investors may lose their entire investment in our securities. Until we can generate significant cash flows, we expect to satisfy our future cash needs through debt or equity financing; however, there can be no assurance that such capital will be available, or if available, that it will be on terms acceptable to us.
We are a holding company and a majority of our assets are the capital stock of our subsidiaries.
We are a holding company and the majority of our assets are the capital stock of our subsidiaries. As a result, investors are subject to the risks attributable to our subsidiaries. As a holding company, we conduct substantially all of our business through our subsidiaries, which generate substantially all of our revenues. Consequently, our cash flows and ability to complete current or desirable future enhancement opportunities are dependent on the earnings of our subsidiaries and the distribution of those earnings to us. The ability of our subsidiaries to make distributions will depend on their operating results and will be subject to, among other things, applicable laws and regulations which require that solvency and capital standards be maintained and contractual restrictions contained in the instruments governing their debt. In the event of a bankruptcy, liquidation or reorganization of any of our subsidiaries, holders of indebtedness and trade creditors may be entitled to payment of their claims from the assets of those subsidiaries before we can receive any distributions from our subsidiaries.
We may face limitations on ownership of cannabis licenses.
In certain states, the cannabis laws and regulations limit not only the number of cannabis licenses issued, but also the number of cannabis licenses that one person or entity may own. Such limitations on the ownership of additional licenses within certain states may limit our ability to expand in such states.
We believe that we have and will seek to maintain adequate insurance coverage in respect of risks customarily insured by other companies in our industry; however, premiums for such insurance may not continue to be on terms acceptable to us and there may be coverage limitations and other exclusions that may not be sufficient to cover potential liabilities that we may be exposed to.
We believe that we have, and will seek to maintain, adequate coverage in respect of risks customarily insured by other companies in our industry, including insurance to protect our assets, operations and employees. While our ability to obtain insurance coverage may be limited because of our industry, we believe our insurance coverage addresses all material risks to which we are exposed and is adequate and customary in our current state of operations. However, such insurance is subject to coverage limits and exclusions and may not be available for the risks and hazards to which we may be exposed. In addition, no assurance can be given that such insurance will be adequate to cover our liabilities or will be generally available in the future or, if available, that premiums will be on terms acceptable to us. If we were to incur substantial liability and such damages were not covered by insurance or were in excess of policy limits, or if we were to incur such liability at a time when we are not able to obtain liability insurance, it could have a material adverse effect on our business, financial condition and results of operations.
Our cannabis cultivation operations are vulnerable to rising energy costs and dependent upon key inputs.
Our cannabis cultivation operations consume considerable amounts of energy making us vulnerable to rising energy costs. Rising or volatile energy costs could have a material adverse effect on our business, financial condition and results of operations. In addition, our business is dependent on a number of key inputs and their related costs, including raw materials and supplies related to our growing operations, as well as electricity, water and other utilities. Some of these inputs may, in the future, be available only from a single supplier or a limited group of suppliers. In such event, if a sole source supplier were to go out of business, we may be unable to find a replacement for such source in a timely manner, or at all. If such sole source supplier were to be acquired by a competitor, that competitor may elect not to sell to us or our subsidiaries in the future. Any significant interruption or negative change in the availability or economics of the supply chain for key inputs or our inability to secure required supplies and services or to do so on appropriate terms could have a material adverse effect on our business, financial condition and results of operations.
29
We may not be able to transport our products to customers in a safe and efficient manner.
We depend on fast and efficient third-party transportation services to distribute our hemp-based products. Any prolonged disruption of third-party transportation services could have a material adverse effect on our sales volumes or our end users’ satisfaction with our services. Rising costs associated with third-party transportation services used by us to ship our hemp-based products may also adversely impact our profitability and more generally our business, financial condition and results of operations.
The security of products during transportation will be of the utmost concern. A breach of security during transport or delivery could result in the loss of high-value product. A failure to take steps necessary to ensure the safekeeping of cannabis and hemp could also have an impact on our ability to operate under our licenses, to renew or receive amendments to such licenses, or to receive required new licenses.
Notwithstanding the passage of the 2018 Farm Bill, local law enforcement officials in Oklahoma and Idaho previously seized shipments of hemp traveling through those states on the grounds that (i) the products qualified as marijuana and were illegal under these states’ controlled substances laws and (ii) the interstate transportation provision of the 2018 Farm Bill had not yet taken effect. Criminal charges were also filed. Despite the intent of the 2018 Farm Bill to allow interstate transportation of hemp products—even through states lacking hemp programs—the novelty of the 2018 Farm Bill hemp provision and conflicts among state laws, has created confusion and caused differing interpretations among local authorities. Accordingly, there remains risk of enforcement even when activity is lawful under federal and state law. Notably, on May 28, 2019, the USDA Office of General Counsel issued a legal opinion concluding that, among other things, states may not prohibit the interstate transportation or shipment of hemp, regardless of whether the hemp is produced under the 2014 Farm Bill or the 2018 Farm Bill. This opinion is not binding and certain states have already implemented restrictive documentation requirements on carriers transporting hemp, such as requiring copies of laboratory testing reports, hemp grower licenses, invoice/bill of lading, and contact information of buyer and seller.
The cannabis and hemp industry is subject to the risks inherent in an agricultural business, including the risk of crop failure.
The growing of cannabis and hemp is an agricultural process. As such, a business with operations in the cannabis and hemp industry is subject to the risks inherent in the agricultural business, including risks of crop failure presented by weather, insects, plant diseases and similar agricultural risks. Accordingly, there can be no assurance that artificial or natural elements, such as insects and plant diseases, will not entirely interrupt production activities or have an adverse effect on the production of cannabis and hemp and, accordingly, acquisition prices which could have a material adverse effect on our operations.
Our products are not approved by the FDA or any other federal governmental authority.
We have medical marijuana licenses in the states of New York, New Jersey, Florida, Maryland, Massachusetts, Arizona and Nevada. Where we have medical marijuana licenses, we sell our medical marijuana pursuant to applicable state laws only; however, compliance with states laws does not constitute compliance with the FDA, and the FDA has not approved our products for sale. Cannabis is a Schedule I controlled substance under the U.S. Controlled Substances Act. A Schedule I controlled substance is defined as a substance that has no currently accepted medical use in the United States, a lack of safety use under medical supervision and a high potential for abuse. Other than Epidiolex (cannabidiol), a cannabis-derived product, and three synthetic cannabis-related drug products (Marinol (dronabinol), Syndros (dronabinol) and Cesamet (nabilone)), to our knowledge, the FDA has not approved a marketing application for a cannabis or cannabis-derived product for the treatment of any disease or condition. We can provide no assurance that our products or operations are in compliance with federal regulations, including those enforced by the FDA. Failure to comply with FDA regulations may result in among other things, warning letters, injunctions, product recalls, product seizures, fines and/or criminal prosecutions.
30
We are dependent on the popularity of consumer acceptance of cannabis products.
We believe the cannabis industry is highly dependent upon consumer perception regarding the safety, efficacy and quality of cannabis and related products distributed to such consumers. Consumer perception can be significantly influenced by scientific research or findings, regulatory investigations, litigation, media attention and other publicity regarding the consumption of cannabis-based products. There has been limited scientific research on cannabis and there can be no assurance that future scientific research, findings, regulatory proceedings, litigation, media attention, or other research findings or publicity will be favorable to the cannabis market or any particular product, or consistent with earlier publicity. Future research reports, findings, regulatory proceedings, litigation, media attention, or other publicity that are perceived as less favorable than, or that question, earlier research reports, findings, or publicity could have a material adverse effect on the demand for our products and on our business, financial condition and results of operations. Further, adverse publicity reports or other media attention regarding the safety, efficacy and quality of cannabis, hemp and related products in general, or our products specifically, or associating the consumption of cannabis or related products with illness or other negative effects or events, could also have such a material adverse effect. Such adverse publicity reports or other media attention could have such a material adverse effect even if the adverse effects associated with such products resulted from consumers’ failure to consume such products appropriately or as directed. The increased usage of social media and other web-based tools used to generate, publish and discuss user- generated content and to connect with other users has made it increasingly easier for individuals and groups to communicate and share opinions and views in regard to our business and activities, whether true or not. Although we take care in protecting our image and reputation, we do not ultimately have direct control over how it is perceived by others. Reputational loss may result in decreased investor confidence, increased challenges in developing and maintaining community relations and an impediment to our overall ability to advance our projects, thereby having a material adverse impact on our financial performance, financial condition, cash flows and growth prospects.
Furthermore, adverse publicity reports or other media attention could hinder market growth and state legalization of cannabis due to inconsistent public opinion and perception of the medical and adult-use cannabis industry. While public opinion and support appears to be rising for legalizing the use of cannabis for medical and adult use, especially in the United States, it remains a controversial issue subject to differing opinions surrounding the level of legalization (for example, decriminalizing cannabis as opposed to full legalization). If consumers do not accept our cannabis or hemp products, or if we fail to meet customers’ needs and expectations adequately, our ability to continue generating revenues could be reduced which could have a material adverse effect on our business.
We will need additional capital to sustain our operations and will likely need to seek further financing, which may not be on acceptable terms, if at all. If we fail to raise additional capital, as needed, our ability to implement our business model and strategy could be limited.
We have limited capital resources and operations. Our net losses for the years ended December 31, 2024 and 2023 were $7.6 million and $76.6 million, respectively, and our accumulated deficit as of December 31, 2024 and 2023 was $1,335.3 million and $1,327.6 million, respectively. To date, our operations have been funded primarily from the proceeds of debt and equity financings, and we may require additional equity and/or debt financing to support on-going operations, to undertake capital expenditures or to undertake acquisitions or other business combination transactions. There can be no assurance that additional financing will be available to us when needed or on terms which are acceptable. If additional capital is raised through further issuances of equity or debt securities with equity-linked features, existing holders of our common shares could suffer further dilution, and any new equity securities issued could have rights, preferences and privileges superior to our existing common shareholders. Furthermore, our outstanding debt instruments impose certain restrictions on our operating and financing activities, including certain restrictions on our ability to incur certain additional indebtedness, grant liens, make certain dividends and other payment restrictions affecting our subsidiaries, issue shares or convertible securities and sell certain assets. In addition, any debt financing secured in the future could also involve restrictive covenants relating to capital raising activities and other financial and operational matters, which may make it more difficult for us to obtain additional capital and to pursue business opportunities, including potential acquisitions.
Moreover, due to the fact that cannabis is illegal under U.S. federal law, we may have difficulty attracting investors or raising capital on favorable terms, or at all.
We have outstanding debt instruments that are secured by a security interest in all of our assets and our failure to comply with the terms and covenants of such debt instruments could result in our loss of all of our assets.
We have outstanding debt instruments that are secured by a security interest in all of our assets. If we fail to comply with the covenants set forth in the debt instruments or if we fail to make certain payments under the debt instruments when due, the holders of such debt could declare the debt instruments in default. If we default on any such debt instruments, the holders have the right to seize our assets that secure the debt instruments, which may force us to suspend all operations.
31
We and our subsidiaries have limited operating histories and therefore we are subject to many of the risks common to early-stage enterprises.
We and certain of our subsidiaries have limited operating histories, which may make evaluating our business and future prospects difficult and may increase the risk of an investment in our business. We may face certain risks and difficulties as an early-stage company with a limited operating history, including under-capitalization, cash shortages, limitations with respect to personnel, financial and other resources and lack of revenue. Our ability to manage growth effectively will require us to manage our subsidiaries effectively and continue to implement and improve our operational and financial systems and to expand, train and manage our employees. There is no assurance that we will be able to manage growth effectively. If we do not successfully address these risks, it could have a material adverse effect on our business, financial condition and results of operations.
We depend on key personnel to operate our business, and if we are unable to retain, attract and integrate qualified personnel, our ability to develop and successfully grow our business could be harmed.
We believe our success has depended and will continue to depend on the efforts and talents of our executives and employees. Our future success depends on our continuing ability to attract, develop, motivate and retain highly qualified and skilled employees, including employees with sufficient experience in the cannabis industry. Qualified individuals, including individuals with sufficient experience in the cannabis industry, are in high demand, and we may incur significant costs to attract and retain such individuals. In addition, the loss of any of our key employees or senior management could have a material adverse effect on our ability to execute our business plan and strategy, and we may not be able to find adequate replacements on a timely basis, or at all. Our executive officers and other employees are at will employees, which means they may terminate their employment relationship with us at any time, and their knowledge of our business and industry would be extremely difficult to replace. We may not be able to retain the services of any members of our senior management or other key employees. If we do not succeed in attracting well-qualified employees or retaining and motivating existing employees, it could have a material adverse effect on our business, financial condition and results of operations.
We may have increased labor costs based on union activity.
Certain of our employees in New Jersey, New York, Massachusetts and Maryland have elected to unionize with the United Food and Commercial Workers Union. In general, labor unions are working to organize workforces in the cannabis industry in general. It is possible that certain retail and/or manufacturing locations will be organized in the future, which could lead to work stoppages or increased labor costs and adversely affect our business. We cannot predict how stable our relationships with U.S. labor organizations would be or whether we would be able to meet any unions’ requirements without impacting our financial condition. Labor unions may also limit our flexibility in dealing with our workforce. Work stoppages and instability in our union relationships could delay the production and sale of our products, which could strain relationships with customers and cause a loss of revenues which would adversely affect our operations.
We may have difficulty accessing the services of banks, which may make it difficult for us to operate.
Since cannabis and certain cannabis-related activities are illegal under U.S. federal law and certain state laws, many banks and other financial institutions will not accept the deposit of funds from cannabis-related businesses and will close deposit accounts upon discovery that the account contains such funds. Financial transactions involving proceeds generated by cannabis-related activities can form the basis for prosecution under the U.S. federal anti-money laundering statutes, unlicensed money transmitter statute and the Bank Secrecy Act. The Bank Secrecy Act, enforced by FinCEN, requires our banks and financial institutions with which we do business to file currency transaction reports for currency transactions in excess of $10,000, including identification of the customer by name and social security number, to the IRS. This regulation also requires those banks and financial institutions to file suspicious activity reports with respect to certain suspicious activity, including any transaction that exceeds $5,000 that they know, suspect, or have reason to believe involves funds from illegal activity (including funds from cannabis-related businesses) or is designed to evade U.S. federal regulations or reporting requirements and to verify sources of funds. Substantial penalties can be imposed against those banks and financial institutions if they fail to comply with these laws and regulations. In recent years, anti-money laundering enforcement has included the assessment of money penalties that, in some cases, have been very substantial amounts, the acceptance of responsibility and admission regarding the facts by the company involved, actions focused on individual officers, including compliance officers, of the company involved and seizure and forfeiture of company property and its proceeds. If those banks and financial institutions fail to comply with this regulation and other laws and regulations, FinCEN and other regulatory agencies may impose substantial penalties on those banks and financial institutions.
32
For the reasons noted above, despite the guidance set forth to banks under the FinCEN Memorandum, banks remain hesitant to offer banking services to cannabis-related businesses. Consequently, those businesses involved in the cannabis industry continue to encounter difficulty establishing and maintaining banking relationships. Our inability to maintain our current bank accounts would make it difficult for us to operate our business, increase our operating costs and impose additional operational, logistical and security challenges and could result in our inability to implement our business plan, which could have a material adverse effect on our business, financial condition and results of operations.
We compete for market share with illicit cannabis businesses and other persons engaging in illicit cannabis-related activities, and each such business or other person likely is not adhering to the same laws, regulations, rules and other restrictions that are applicable to us.
We face and expect to continue to face competition from illicit cannabis businesses, which are unlicensed and unregulated and other persons engaging in illicit cannabis-related activities. These illicit cannabis businesses and other persons are cultivating and/or selling cannabis while likely not adhering to the same laws, regulations, rules and other restrictions that are applicable to us. Further, these illicit cannabis businesses and other persons may be able to offer products with higher concentrations of active ingredients than we are authorized to produce and sell, and using delivery methods, including edibles, concentrates and extract vaporizers, that we may be prohibited from offering in certain of the states in which we operate. The competition presented by these illicit cannabis businesses and other persons and the inability or unwillingness of law enforcement authorities to enforce existing laws prohibiting the unlicensed or otherwise illegal cultivation and sale of cannabis could result in the perpetuation of the illegal market for cannabis and/or have a material adverse effect on the perception of cannabis use.
In addition, we must follow certain state regulations to set the retail prices of our cannabis, which regulations, we believe, are not followed by illicit cannabis businesses and other persons engaging in illicit cannabis related-activities. In determining the retail prices of our cannabis, we must consider a number of factors, including the price of cannabis in the existing illicit market in the event our prices are too high and the risk of our customers reselling our cannabis in the event our prices are too low. If we do not appropriately set retail prices on our cannabis products, we may have difficulty competing with illicit cannabis businesses and other persons, which may have a material adverse effect on our business.
We may be subject to constraints on marketing our products.
There may be restrictions on sales and marketing activities imposed by government regulatory bodies that can hinder the development of our business and operating results. Restrictions may include regulations that specify what, where and to whom product information and descriptions may appear and/or be advertised. Marketing, advertising, packaging and labeling regulations also vary from state to state, potentially limiting the consistency and scale of consumer branding communication and product education efforts. The regulatory environment in the U.S. limits our ability to compete for market share in a manner similar to other industries. If we are unable to effectively market our products and compete for market share, or if the costs of compliance with government legislation and regulation cannot be absorbed through increased selling prices for our products, our sales and operating results could be adversely affected.
Servicing our debt will require a significant amount of cash, and we may not have sufficient cash flow from our business to pay our debt obligations.
Our ability to make scheduled payments of the principal of, to pay interest on or to refinance our current and future indebtedness depends on our future performance, which is subject to economic, financial, competitive and other factors beyond our control. There are no assurances that our operations will generate sufficient cash flow to service our debt. If we are unable to generate such cash flow, we are limited by our current debt in our ability to adopt one or more alternatives, such as selling assets, restructuring debt or obtaining additional equity capital. Further, even if we were permitted to adopt one or more alternatives under our current debt documents, our ability to refinance our existing debt or obtain additional equity capital will depend on the capital markets and our financial condition at such time. We may not be able to engage in any of these activities or engage in these activities on desirable terms.
Our operations could be adversely affected by events outside of our control such as natural disasters, wars or health epidemics.
We may be impacted by business interruptions resulting from pandemics and public health emergencies, including those related to the novel coronavirus known as COVID-19 which surfaced in Wuhan, China in December 2019, geopolitical actions, including war and terrorism or natural disasters including earthquakes, hurricanes, floods and fires. An outbreak of infectious disease, a pandemic, or a similar public health threat, such as the outbreak of COVID-19, or a fear of any of the foregoing, could adversely impact our business by causing operating, manufacturing, supply chain and project development delays and disruptions, labor shortages, travel and shipping disruption and shutdowns (including as a result of government regulation and preventative measures). For example, COVID-19 previously resulted in the temporary closures of some of our facilities; labor shortages; adverse impacts on our supply chain and distribution channels; and the potential for increased network vulnerability and risk of data loss resulting from increased use of remote
33
access and removal of data from our facilities. In addition, a health epidemic such as COVID-19 could negatively impact capital expenditures and overall economic activity in the impacted regions or depending on the severity, globally, which could impact the demand for our products and services. The ultimate impact of the COVID-19 pandemic, or any other health epidemic, is highly uncertain and subject to change. We do not yet know the full extent of potential delays or impacts on our business. However, these effects could have a material impact on our operating results, financial condition and trading price of our common shares.
Certain events or developments in the cannabis industry more generally may affect our business.
Cannabis is illegal under U.S. federal law and there is limited scientific evidence to verify the medical or therapeutic benefits associated with cannabis; any such evidence remains mostly anecdotal. In addition, there is no clear scientific evidence to suggest whether cannabis consumption can result in long-term health effects or any adverse public health consequences. Further, the cannabis industry has commonly been associated with certain criminal activities, including organized crime. The actual or perceived occurrence of any number of events, including publication of any negative scientific research or the actions and/or wrongdoing of other businesses and individuals in the cannabis industry, may negatively affect the reputation of the industry as a whole, and may cause potential investors to no longer invest in our securities or the cannabis industry in general.
We ultimately do not have control over how the cannabis industry, or our business, is perceived by others. Any reputational issues may result in decreased investor confidence, increased challenges in developing and maintaining community relations and present an impediment to our overall ability to advance our business strategy and realize our growth prospects.
Cannabis pricing and supply regulation may adversely affect our business.
Certain states require cannabis dispensaries to submit cannabis pricing for licensing approval in order to ensure that the cost of cannabis in the regulated market is neither too high, which among other things may encourage the purchase of cannabis from illicit cannabis business, or too low, which among other things may increase the risk of legally purchased cannabis being resold illicitly. Additionally, certain states regulate the operations of cultivators to address oversupply of local markets. Our ability to adjust sale prices at our dispensaries or production volumes at our cultivation facilities may be affected by such pricing and supply regulations, which could have a material adverse impact on our ability to adapt to local market conditions.
High state and local excise and other taxes on cannabis products and compliance costs may adversely affect our business.
Certain states impose significant excise taxes on products sold at licensed cannabis dispensaries, which taxes in some states exceed 15%. Local jurisdictions typically impose additional taxes on cannabis products. Furthermore, we incur significant costs complying with state and local laws and regulations. Collectively, federal, state and local taxes may place a substantial burden on our revenue which could have a material adverse effect on our business.
Litigation, complaints, enforcement actions and governmental inquiries could have a material adverse effect on our business, financial condition and results of operations.
We (directly or through our subsidiaries) have been named as a defendant in several legal actions and are subject to various risks and contingencies arising in the normal course of business. Furthermore, our participation in the cannabis industry may lead to further litigation, formal or informal complaints, enforcement actions and governmental inquiries. Litigation, complaints, enforcement actions and governmental inquiries could consume considerable amounts of our financial and other resources, which could have a material adverse effect on our sales, revenue, profitability and growth prospects. Our subsidiaries are presently engaged in the lawful cultivation, processing and sale of cannabis under state law in the jurisdictions in which they operate, and we, and our subsidiaries, have not been, and are not currently subject to, any material litigation, complaint, or enforcement action regarding cannabis (or otherwise) brought by any governmental authority.
Litigation, complaints, enforcement actions and governmental inquiries could result from cannabis-related activities in violation of federal law, including, but not limited to, the Racketeer Influenced Corrupt Organizations Act (“RICO”). Among other things, RICO authorizes private parties whose properties or businesses are harmed by such patterns of racketeering activity to initiate a civil action against the individuals involved. A number of RICO lawsuits have been brought by neighbors of state licensed cannabis farms who allege they are bothered by noise and odor associated with cannabis production, which has also led to decreased property values. By alleging that the smell of cannabis interferes with the enjoyment of their property and drives down their property value, plaintiffs in these cases have effectively elevated common law nuisance claims into federal RICO lawsuits. These lawsuits have named not only the cannabis operator, but also supply chain partners and vendors that do not directly handle or otherwise “touch” cannabis.
Further, from time to time in the normal course of our business operations, we or any of our subsidiaries may become subject to litigation, complaints, enforcement actions and governmental inquiries that may result in liability material to our financial statements as a whole or may negatively affect our operating results if changes to our business operations are required. The cost to defend such litigation,
34
complaints, actions, or inquiries may be significant and may require a diversion of our resources, including the attention of our management. There also may be adverse publicity associated with such litigation, complaints, actions, or inquiries that could negatively affect customer perception of our business, regardless of whether the allegations are valid or whether we are ultimately found liable. Insurance may not be sufficient or available to cover any liabilities with respect to these or other matters. A judgment or other liability in excess of our insurance coverage for any claims could have a material adverse effect on our business, financial condition and results of operations.
We currently have insurance coverage protecting many but not all of our assets and operations. Our insurance coverage is subject to coverage limits and exclusions and may not be available for the risks and hazards to which we are exposed. In addition, no assurance can be given that such insurance will be adequate to cover our liabilities or will be generally available in the future or, if available, that premiums will be commercially justifiable. If we were to incur substantial liability and such damages were not covered by insurance or were in excess of policy limits, we may be exposed to material uninsured liabilities that could impede our liquidity, profitability, or solvency.
We may lack access to U.S. bankruptcy protections.
Many courts have denied cannabis businesses bankruptcy protections because the use of cannabis is illegal under U.S. federal law. In order to receive bankruptcy protections in Canada under the Companies' Creditors Arrangement Act, a company must (i) be incorporated under a Canadian statute or hold property or do business in Canada, (ii) owe at least C$5.0 million to its creditors and (iii) be insolvent. If we were to experience a bankruptcy, there is no guarantee that U.S. federal bankruptcy protections would be available to us, which would have a material adverse effect on us.
We may face difficulties in enforcing our contracts.
Because our contracts involve cannabis and other activities that are not legal under federal law and in some state jurisdictions, we may face difficulties in enforcing our contracts in federal courts and certain state courts. We cannot provide assurance that we will have a remedy for breach of contract, which could have a material adverse effect on us.
We may be subject to product liability claims and product recalls.
As a manufacturer and distributor of products designed to be ingested by humans, we face an inherent risk of exposure to product liability claims, regulatory action and litigation if our products are alleged to have caused significant loss or injury. In addition, the manufacture and sale of cannabis involves the risk of injury to consumers due to tampering by unauthorized third parties or product contamination, which may affect consumer confidence in our products. Previously unknown adverse reactions resulting from human consumption of cannabis products alone or in combination with other medications or substances could occur. We may be subject to various product liability claims, including inadequate warnings concerning possible side effects or interactions with other substances. A product liability claim or regulatory action against us could result in increased costs, adversely affect our reputation with our clients and consumers generally and have a material adverse effect on our business, financial condition and results of operations.
While we maintain product liability insurance, there can be no assurances that we will be able to maintain this or other product liability insurance on acceptable terms or with adequate coverage against potential liabilities. Such insurance is expensive and may not be available in the future on acceptable terms, or at all. The inability to obtain sufficient insurance coverage on reasonable terms or to otherwise protect against potential product liability claims could prevent or inhibit the commercialization of our products.
In addition, manufacturers and distributors of products are sometimes subject to the recall or return of their products for a variety of reasons, including product defects, such as contamination, unintended harmful side effects or interactions with other substances, packaging safety and inadequate or inaccurate labeling disclosure. If one or more of our products are recalled due to an alleged product defect or for any other reason, we could be required to incur the unexpected expense of the recall and any legal proceedings that might arise in connection with the recall. We may lose a significant amount of sales and may not be able to replace those sales at an acceptable margin, or at all. In addition, a product recall may require significant attention from our management. Although we have detailed procedures in place for testing finished products, there can be no assurance that any quality, potency, or contamination problems will be detected in time to avoid unforeseen product recalls, regulatory action, or lawsuits.
Additionally, if one or more of our products were subject to recall, the reputation of that product and our reputation could be harmed. A recall for any of the foregoing reasons could lead to decreased demand for our products and could have a material adverse effect on our business, financial condition and results of operations. Additionally, product recalls may lead to increased scrutiny of our operations by regulatory agencies in the jurisdictions in which we operate, requiring further attention from our management and potential legal fees and other expenses. Furthermore, any product recall affecting the cannabis industry could lead consumers to lose confidence in the safety of the products, which could have a material adverse effect on our business, financial condition and results of operations.
35
Third parties with whom we do business may perceive themselves as being exposed to reputational risk because of their relationship with us due to our cannabis-related business activities and may as a result, refuse to do business with us.
The third parties with whom we do business or seek to do business with may perceive that they are exposed to reputational risk because of our cannabis-related business activities. Any third-party service provider could suspend or withdraw its services if it perceives that the potential risks exceed the potential benefits of providing such services to us. Specifically, while we have banking relationships and believe that the services can be procured from other institutions, we may, in the future, have difficulty maintaining existing or securing new bank accounts or clearing services. Our failure to establish or maintain business relationships could have a material adverse effect on our business, financial condition and results of operations.
We rely on third-party suppliers, manufacturers and contractors.
We rely on third-party suppliers, manufacturers and contractors to provide certain products and services. Due to the uncertain regulatory landscape for regulating cannabis in the United States, our third-party suppliers, manufacturers and contractors may elect, at any time, to decline or withdraw services necessary for our operations and the operations of our subsidiaries. Loss of these suppliers, manufacturers and contractors could have a material adverse effect on our business, financial condition and results of operations.
We may become subject to liability arising from fraudulent or illegal activity by our employees, independent contractors and consultants.
We are exposed to the risk that our employees, independent contractors and consultants may engage in fraudulent or other illegal activity. Misconduct by these parties could include intentional, reckless and/or negligent conduct or disclosure of unauthorized activities that violates manufacturing standards and government regulations and laws including regulations with respect to healthcare fraud, abuse laws and regulations or laws that require the true, complete and accurate reporting of financial information or data. It is not always possible for us to identify and deter misconduct by our employees and other third parties. The precautions we take to detect and prevent such misconduct may not be effective in controlling unknown or unmanaged risks or losses or in protecting us from governmental investigations or other actions or lawsuits stemming from a failure to comply with such laws or regulations. If any such actions are instituted against us, and we are not successful in defending such actions, such actions could have a significant impact on our business, including the imposition of civil, criminal and administrative penalties, damages, monetary fines, contractual damages, reputational harm, diminished profits and future earnings and curtailment of our operations, any of which could have a material adverse effect on our business, financial condition and results of operations.
Some of our lines of business rely on our third-party service providers to host and deliver services and data and any interruptions or delays in these hosted services, security or privacy breaches, or failures in data collection could expose us to liability and harm our business and reputation.
Some of our lines of business and services rely on services hosted and controlled directly by third-party service providers. We do not have redundancy for all of our systems, many of our critical applications reside in only one of our data centers, and our disaster recovery planning may not account for all eventualities. If our business relationship with a third-party provider of hosting or software services is negatively affected, if one of our service providers were to terminate its agreement with us, or if there was a security or privacy breach related to one of our third-party service providers, we may not be able to access to our data or our data may be compromised which could subject us to reputational harm and cause us to lose customers and future business, thereby reducing our revenue.
We may experience breaches of security at our facilities or in respect of electronic documents and data storage and may face risks related to breaches of applicable privacy laws.
Given the nature of our cannabis products and the limited legal channels for distribution as well as the concentration of inventory in our facilities, we are subject to the risk of theft of our products and other security breaches. A security breach at one of our facilities could result in a significant loss of available products, expose us to liability under applicable regulations and to potentially costly litigation, or increase expenses relating to the resolution and future prevention of similar thefts, any of which could have an adverse effect on our business, financial condition and results of operations.
In addition, we may collect and store personal information about our customers, and we are responsible for protecting that information from privacy breaches. A security incident at our facilities may compromise the confidentiality, integrity, or availability of customer data. Unauthorized access to customer data stored on our computers or networks may be obtained through break-ins, breaches of our secure network by an unauthorized party, employee theft or misuse, or other misconduct. Unauthorized access to customer data may be obtained through inadequate use of security controls by customers. Accounts created with weak passwords could allow cyber-attackers to gain access to customer data. If there were an inadvertent disclosure of customer information or if a third party were to gain unauthorized access to the information we possess on behalf of our customers, our operations could be disrupted, our reputation could
36
be damaged, and we could be subject to claims or other liabilities, including liability from federal and state governmental agencies. In addition, such perceived or actual unauthorized disclosure of the information we collect or breach of our security could damage our reputation, result in the loss of customers and have a material adverse effect on our business, financial condition and results of operations.
We collect and manage a large amount of data using our hosted solutions. As a result, it is possible that hardware or software failures or errors in our systems (or those of our third-party service providers) could result in data loss or corruption, cause the information that we collect to be incomplete or contain inaccuracies that our customers regard as significant, or cause us to fail to meet committed service levels. Furthermore, our ability to collect and report data may be delayed or interrupted by a number of factors, including access to the Internet, the failure of our network or software systems, or security breaches. In addition, computer viruses or other malware (including ransomware) may harm our systems, causing us to lose data or incur additional costs to retrieve corrupted or encrypted data, and the transmission of computer viruses or other malware could expose us to litigation. We may also find, on occasion, that we cannot deliver data and reports in near real time because of a number of factors, including failures of our network or software. If we supply inaccurate information or experience interruptions in our ability to capture, store and supply information in near real time, or at all, our reputation could be harmed, we could lose customers and/or we could be found liable for damages or incur other losses.
In addition, there are a number of laws protecting the confidentiality of certain of our customers’ health information, including health records, and restricting the use and disclosure of that protected information. In the United States, under the administrative simplification provisions of the Health Insurance Portability and Accountability Act of 1996 (“HIPAA”) and the HIPAA Privacy and Security Rules, 45 C.F.R. Parts 160 and 164, as amended by Title XIII of Division A and Title IV of Division B of the American Recovery and Reinvestment Act (“ARRA”) (Pub. L. 111-5) also known as the Health Information Technology for Economic and Clinical Health Act (“HITECH Act”) and the HITECH Act Final Rule published January 25, 2013 (“HITECH Act Final Rule”), the U.S. Department of Health and Human Services has issued regulations which establish uniform standards governing the conduct of certain electronic health care transactions and protecting the privacy and security of Protected Health Information (“PHI”) and electronic PHI (“ePHI”) used or disclosed by health care providers and other covered entities. HIPAA Privacy and Security Rules establish a minimum standard for healthcare privacy and security in the United States and do not preempt state privacy, security and confidentiality laws that are more stringent or that provide individuals with greater rights with respect to the privacy or security of and access to their records containing PHI or ePHI. If we are found to be subject to and in violation of the HIPAA Privacy and Security Rules or other state laws protecting the confidentiality of our customers’ health information, we could be subject to sanctions, civil or criminal penalties and a corrective action plan which could increase our liabilities, harm our reputation and have a material adverse effect on our business, financial condition and results of operations. Other jurisdictions in which we may expand our operations may also have similar privacy and security laws to which we are subject, depending on the nature of our operations in such jurisdictions.
We may be subject to risks related to the protection and enforcement of our intellectual property rights, and third parties may enforce their intellectual property rights against us.
The ownership and protection of our intellectual property rights is a significant aspect of our future success. Currently, we rely on trade secrets, trademarks, service marks, copyrights, technical know-how and other proprietary information (collectively, “Intellectual Property”) to maintain our competitive position. We try to protect our Intellectual Property by seeking and obtaining registered protection where possible, developing and implementing standard operating procedures to protect Intellectual Property and entering into agreements with parties that have access to our Intellectual Property, such as our partners, collaborators, employees and consultants, to protect confidentiality and ownership. We also seek to preserve the integrity and confidentiality of our Intellectual Property by maintaining physical security of our premises and physical and electronic security of our information technology systems.
It is possible that we may fail to identify Intellectual Property, fail to protect or enforce our Intellectual Property, inadvertently disclose such Intellectual Property or fail to register rights in relation to such Intellectual Property.
In relation to our agreements with parties that have access to our Intellectual Property, any of these parties may breach those agreements, and we may not have adequate remedies for any specific breach. In relation to our security measures, such security measures may be breached, and we may not have adequate remedies for any such breach. In addition, certain of our Intellectual Property, which has not yet been applied for or registered, may otherwise become known to or be independently developed by competitors or may already be the subject of applications for intellectual property registrations filed by our competitors, which could have a material adverse effect on our business, financial condition and results of operations.
We cannot provide any assurance that our Intellectual Property will not be disclosed in violation of agreements or that competitors will not otherwise gain access to our Intellectual Property or independently develop and file applications for intellectual property rights that adversely affect our Intellectual Property rights. Unauthorized parties may attempt to copy, reverse engineer, or otherwise obtain and use our Intellectual Property. Identifying and policing the unauthorized use of our current or future Intellectual Property rights could be difficult, expensive, time-consuming and unpredictable, as may be enforcing these rights against unauthorized use by others. We may be unable to effectively monitor and evaluate the products being distributed by our competitors, including unlicensed dispensaries, and
37
the processes used to produce such products. Additionally, if the steps taken to identify and protect our Intellectual Property rights are deemed inadequate, we may have insufficient recourse against third parties for enforcement of our Intellectual Property rights.
Furthermore, the laws and positions of intellectual property offices administering such laws and regulations regarding intellectual property rights with respect to cannabis and services and products relating to cannabis are constantly evolving and there is uncertainty regarding whether the laws or regulations of other countries prohibit the filing, prosecution and issuance of applications for intellectual property registrations with respect to cannabis or services or products relating to cannabis and whether the laws or regulations of other countries prohibit the enforcement of rights under intellectual property registrations with respect to cannabis or services or products relating to cannabis. For example, our ability to obtain registered trademark protection with respect to cannabis and services and products related to cannabis may be limited in certain countries, such as the United States, where registered trademark protections are currently unavailable with the USPTO for trademarks covering cannabis or cannabis-based products in light of the CSA. Additionally, the U.S. Patent and Trademark Office (“USPTO”) promulgated Examination Guide 1-19, which provides, among other things, that trademarks for food products, beverage products, dietary supplement products, or pet treat products containing hemp derived CBD can be rejected by the USPTO on the basis that the sale of such products in interstate commerce allegedly violates FDA law. Accordingly, our ability to obtain intellectual property rights or enforce intellectual property rights against third-party uses of similar trademarks may be limited in certain countries. Moreover, in any infringement proceeding, some or all of our Intellectual Property rights or arrangements or agreements seeking to protect the same for our benefit may be found invalid, unenforceable, or anti-competitive. An adverse result in any litigation or defense proceedings could put one or more of our Intellectual Property rights at risk of being invalidated or interpreted narrowly and could put existing intellectual property applications at risk of not being issued. Any or all of these events could have a material adverse effect on our business, financial condition and results of operations.
Additionally, other parties may claim that our products or services infringe on their proprietary rights or other intellectual property rights. Third parties may claim that our use of our trademarks infringes upon their trademark rights. Parties making claims against us may obtain injunctive or other equitable relief, which may have an adverse impact on our business. Such claims, whether or not meritorious, may result in the expenditure of significant financial and managerial resources, legal fees, result in injunctions, temporary restraining orders and/or require the payment of damages. In addition, we may need to obtain licenses from third parties who allege that we have infringed on their lawful rights. However, such licenses may not be available on terms acceptable to us, if at all. In addition, we may not be able to obtain licenses on terms that are favorable to us, or at all, or other rights with respect to intellectual property that we do not own.
We have limited trademark protection.
We will not be able to register any federal trademarks for our cannabis products. Because producing, manufacturing, processing, possessing, distributing, selling and using cannabis is a crime under the CSA, the USPTO will not permit the registration of any trademark that identifies cannabis products. As a result, we likely will be unable to protect our cannabis product trademarks beyond the geographic areas in which we conduct business. The use of our trademarks outside the states in which we operate by one or more other persons could have a material adverse effect on the value of such trademarks.
Conflicts of interest may arise between us and our directors and officers.
We may be subject to various potential conflicts of interest because of the fact that some of our directors and officers may be engaged in a range of business activities. In addition, our executive officers and directors may devote time to their outside business interests so long as such activities do not materially or adversely interfere with their duties to us. In some cases, our directors and executive officers may have fiduciary obligations associated with those business interests that interfere with their ability to devote time to our business and affairs and that could have a material adverse effect on our business, financial condition and results of operations.
In addition, we may also become involved in other transactions, which conflict with the interests of our directors and officers who may from time to time deal with persons, firms, institutions, or corporations with which we may be dealing with or may be seeking investments similar to those desired by us. The interests of these persons could conflict with our interests, and these persons may be competing with us for available investment opportunities.
Financial reporting obligations of being a public company in Canada and the United States are expensive and time-consuming, and our management will be required to devote substantial time to compliance matters.
As a public company, we are subject to the reporting requirements of applicable securities rules and regulations of Canadian securities regulators and other requirements in Canada. Complying with these rules and regulations increases our legal and financial compliance costs, makes some activities more difficult, time-consuming and costly, and increases demand on our systems and resources.
38
In addition, the obligations of being a public company in the United States require significant expenditures and will place significant demands on our management and other personnel, including costs resulting from public company reporting obligations under the Exchange Act and the rules and regulations regarding corporate governance practices, including those under the Sarbanes-Oxley Act of 2002, as amended (“Sarbanes-Oxley”), and the Dodd-Frank Wall Street Reform and Consumer Protection Act. These rules require the establishment and maintenance of effective disclosure and financial controls and procedures and internal control over financial reporting among many other complex rules that are often difficult to implement, monitor and maintain compliance with. Moreover, despite recent reforms made possible by the Jumpstart Our Business Startups Act of 2012 (“JOBS Act”), the reporting requirements, rules and regulations will make some activities more time-consuming and costly, particularly after we are no longer deemed an “emerging growth company” or “smaller reporting company.” In addition, we expect these rules and regulations to make it more difficult and more expensive for us to obtain director and officer liability insurance and we may be required to accept reduced coverage or incur substantially higher costs to obtain coverage. Our management and other personnel will need to devote a substantial amount of time to ensure that we comply with all of these requirements and to keep pace with new regulations, otherwise we may fall out of compliance and risk becoming subject to litigation, among other potential problems. Compliance with these rules and regulations could also make it more difficult for us to attract and retain qualified members of our Board of Directors.
Failure to maintain effective internal control over our financial reporting in accordance with Section 404 of Sarbanes-Oxley could cause our financial reports to be inaccurate.
We are required pursuant to Section 404 of Sarbanes-Oxley Act to maintain internal control over financial reporting and to assess and report on the effectiveness of those controls. This assessment includes disclosure of any material weaknesses identified by our management in our internal control over financial reporting. Although we prepare our financial statements in accordance with accounting principles generally accepted in the United States, our internal accounting controls may not meet all standards applicable to companies with publicly traded securities. If we fail to implement any required improvements to our disclosure controls and procedures, we may be obligated to report control deficiencies, in which case we could become subject to regulatory sanction or investigation. Further, such an outcome could damage investor confidence in the accuracy and reliability of our financial statements.
Our management has concluded that our internal controls over financial reporting were, and continue to be, ineffective, and as of the year ended December 31, 2024 as a result of a material weakness in our internal controls, which could adversely affect our ability to record, process, summarize, and report financial data. Such weaknesses include: (1) We did not perform reviews of relevant Service Organization Control Reports for key third party service providers, and (2) We did not perform an effective risk assessment or monitor internal controls over financial reporting. While management is working to remediate these material weaknesses, there is no assurance that such changes, when economically feasible and sustainable, will remediate the identified material weaknesses or that the controls will prevent or detect future material weaknesses. If we are not able to maintain effective internal control over financial reporting, our financial statements, including related disclosures, may be inaccurate, which could have a material adverse effect on our business.
Our ability to use our net operating losses and interest expense subject to Section 163(j) and tax credit carryforwards in the future will be limited pursuant to the application of Section 382, which could increase our tax liabilities and could reduce our cash flow and net income.
Section 382 of the Internal Revenue Code of 1986, as amended, and the rules and regulations thereunder (“Section 382”) limit a corporation’s ability to utilize existing net operating loss and Section 163(j) interest limitation carryforwards once such corporation experiences an ownership change as defined in Section 382. During the year, we have maintained a valuation allowance on certain net operating loss carryforwards and Section 163(j) interest limitation deduction carryforwards that were recognized as deferred tax assets. As a result of the Recapitalization Transaction, utilization of our net operating losses and Section 163(j) interest limitation deduction carryforwards is limited by Section 382, which may result in increased future tax liability to us. The Section 382 limitation may be increased by recognized built-in gain (“RBIG”) in the five-year period following the change date to the extent that the value of our assets exceeds the tax basis of those assets. Under the Section 338 approach described in Notice 2003-65, assets are treated as generating RBIG even if these assets are not disposed of at again during the five-year recognition period. We are in the process of reviewing the tax basis of our fixed assets so we can compare it to the deemed selling price under Section 382. This calculation may result in an RBIG that would increase the Section 382 limitation available during the recognition period.
Significant inflation could adversely affect our business and financial results.
Increased inflation could adversely affect our business and financial results by reducing our purchasing power and resulting in negative impacts on our ability to obtain goods and services required for the operation of our business. In addition, our cost of labor and materials could increase, which could have an adverse impact on our business, results of operations, cash flow or financial condition. Additionally, increased inflation may impact our ability to retain and/or hire new personnel. To the extent that we are unable to offset such cost inflation through higher prices of our offerings or other cost savings, there could be a negative impact on our business, sales and margin performance, net income, cash flows.
39
We face risks related to cyber security attacks and other incidents.
Cyber security attacks against organizations are increasing in sophistication and can disrupt business operations. A cyber incident is considered to be any adverse event that threatens the confidentiality, integrity, or availability of our information resources. A cybersecurity attack could directly result in financial fraud, shut-down of operations, damage to our reputation, disclosure of confidential information regarding our employees and third parties with whom we interact, which can result in negative consequences, including remediation costs, loss of revenue, and potential litigation. We have implemented processes, procedures, and controls to help mitigate these risks, but these measures, as well as our increased awareness of a risk of a cyber incident, do not guarantee that our financial results will not be negatively impacted by such an incident. We can provide no assurance that a cybersecurity incident could have a material adverse impact on financial performance and results of operations. See Item 1C – “Cybersecurity” for more information.
Risks Related to Government Regulations
The cannabis industry is highly regulated, and we may not always succeed in fully complying with applicable regulatory requirements in all jurisdictions where we operate.
Our cannabis-related business and activities and those of our subsidiaries are heavily regulated in all jurisdictions where we operate. Our operations are subject to various laws, regulations and guidelines by governmental authorities, both in the United States and Canada, relating to, among other things, the manufacture, marketing and sale of cannabis, as well as laws and regulations relating to health and safety, insurance coverage, the conduct of operations and the protection of the environment. Laws and regulations, applied generally, grant government agencies and self-regulatory bodies broad administrative discretion over business activities, including the power to limit or restrict business activities as well as impose additional disclosure requirements on such businesses’ products.
Achievement of our business objectives is contingent, in part, upon our compliance with regulatory requirements enacted by these governmental authorities and obtaining all necessary licenses, permits, authorizations, or accreditations for our cultivation, production and dispensary operations. We may not be able to obtain such approvals or may be able to do so only at a significant expense. The commercial cannabis industry is an emerging industry in the United States. The effect of relevant governmental authorities’ administration, application and enforcement of their respective regulatory regimes and delays in or our failure to obtain the necessary licenses, permits, authorizations, or accreditations to conduct our business may significantly delay or impact the development of markets, products and sales initiatives and could have a material adverse effect on our business, financial condition and results of operations.
While we endeavor to comply with all relevant laws, regulations and guidelines with respect to our cannabis-related business and, to our knowledge, we are in compliance or are in the process of being assessed for compliance with all such laws, regulations and guidelines, any failure to comply with the regulatory requirements applicable to our operations may lead to possible sanctions including, but are not limited to, the revocation or imposition of additional conditions on licenses to operate our business, the suspension or expulsion from a particular market or jurisdiction or of our key personnel, the imposition of additional or more stringent inspection, testing and reporting requirements and the imposition of fines and censures.
In addition, changes in regulations, more vigorous enforcement thereof or other unanticipated events could require extensive changes to our operations, increase compliance costs or give rise to material liabilities or a revocation of our licenses and other permits, which could have a material adverse effect on our business, financial condition and results of operations. For example, new legislation or regulations may be introduced at either the federal and/or state level which, if passed, could impose substantial new regulatory requirements on the manufacture, packaging, labeling, advertising and distribution and sale of hemp-derived products. New legislation or regulations may also require the reformulation, elimination or relabeling of certain products to meet new standards and revisions to certain sales and marketing materials, and it is possible that the costs of complying with these new regulatory requirements could be material. Furthermore, governmental authorities may change their administration, application, or enforcement procedures at any time, which may adversely affect our costs relating to regulatory compliance.
Failure to comply with these laws and regulations could subject us to regulatory or agency proceedings, investigations, or audits and could lead to damage awards, fines and penalties. We may become involved in a number of government or agency proceedings, investigations and audits. The outcome of any regulatory or agency proceedings, investigations, audits and other contingencies could harm our reputation, require us to take or refrain from taking actions that could harm our operations, or require us to pay substantial amounts of money, harming our financial condition. There can be no assurance that any pending or future regulatory or agency proceedings, investigations and audits will not result in substantial costs or a diversion of management’s attention and resources or have a material adverse impact on our business, financial condition and results of operations. Furthermore, if the costs of compliance with government legislation and regulation cannot be absorbed through increased selling prices for our products, our sales and operating results could be adversely affected.
40
We can provide no assurance that we will be permitted or able to enter the adult-use cannabis market in any of the U.S. states that we currently operate.
In certain of the U.S. states where we operate, laws, regulations and/or rules have been passed to regulate the cultivation, processing, manufacturing, distribution, sale and use of adult-use cannabis. Each state has unique requirements that each licensed entity must meet in order to participate in the adult-use market, including, without limitation, maintaining any existing licenses in good standing, payment of a fee, and maintaining certain medical product quantities. In addition, municipalities in each state may pass local rules and ordinances, establishing additional rules and requirements that a licensed entity must meet relating to the cultivation, processing, manufacturing, distribution, sale and use of adult-use cannabis. We can provide no assurance that we will be able to satisfy or meet the requirements established by a state’s or municipality’s relevant governmental agency that would allow us to enter the adult-use cannabis market. Failure to satisfy or meet the requirements established by a state’s or municipality’s relevant governmental agency would result in us not being able to participate in the adult-use cannabis market or could delay our entrance into the adult-use cannabis market in a particular state, which could have a material adverse effect on our business.
Our business activities and the business activities of our subsidiaries, while believed to be compliant with applicable U.S. state and local laws, currently are illegal under U.S. federal law.
While certain states in the U.S. have legalized “medical cannabis,” “adult use cannabis” or both, medical and adult-use cannabis remains illegal under federal law. The CSA classifies “marijuana” as a Schedule I drug. As such, cannabis-related business activities, including, without limitation, the cultivation, manufacture, importation, possession, use, or distribution of cannabis, remains illegal under U.S. federal law. Individual state laws do not always conform to U.S. federal law or the laws of other states, and there are a number of variations in the laws and regulations of the various states in which we operate. Although we believe our business activities and those of our subsidiaries are compliant with the laws and regulations of the states in which we and our subsidiaries operate, strict compliance with state and local laws with respect to cannabis neither absolves us of liability under U.S. federal law, nor provides a defense to any proceeding that may be brought against us under U.S. federal law. Any proceeding that may be brought against us could have a material adverse effect on our business, financial condition and results of operations. Violations of any U.S. federal laws and regulations could result in significant fines, penalties, administrative sanctions, convictions, or settlements, arising from either civil or criminal proceedings brought by either the U.S. federal government or private citizens, including, but not limited to, property or product seizures, disgorgement of profits, cessation of business activities, or divestiture. Such fines, penalties, administrative sanctions, convictions, or settlements could have a material adverse effect on, among other things:
If we are not able to comply with all safety, security, health and environmental regulations applicable to our operations and industry, we may be held liable for any breaches thereof.
Safety, security, health and environmental laws and regulations affect nearly all aspects of our operations, including product development, working conditions, waste disposal, emission controls, the maintenance of air and water quality standards and land reclamation. Security protocols with respect to our facilities and the transportation of cannabis and with respect to environmental laws and regulations impose limitations on the generation, transportation, storage and disposal of solid and hazardous waste. Compliance with safety, security, health and environmental laws and regulations can require significant expenditures and failure to comply with such laws and regulations may result in the imposition of fines and penalties, the temporary or permanent suspension of operations, the imposition of clean-up costs resulting from contaminated properties, the imposition of damages and/or the loss of or refusal of governmental authorities to issue us permits or licenses. Exposure to these liabilities may arise in connection with our existing operations, our historical operations and operations that we may undertake in the future. We may also be held liable for worker exposure to hazardous substances and for accidents causing injury or death. There can be no assurance that we will remain in compliance with all safety, security, health and environmental laws and regulations notwithstanding our attempts to comply with such laws and regulations.
41
Changes in applicable safety, security, health and environmental standards may impose stricter standards and enforcement, increased fines and penalties for non-compliance and a heightened degree of responsibility for companies and their officers, directors and employees. We are not able to determine the specific impact that future changes in safety, security, health and environmental laws and regulations may have on our industry, operations and/or activities and our resulting financial position. However, we anticipate that capital expenditures and operating expenses will increase in the future as a result of the implementation of new and increasingly stringent safety, security, health and environmental laws and regulations. Further changes in such laws and regulations, new information on existing safety, security, health and environmental conditions or other events, including legal proceedings based upon such conditions or an inability to obtain necessary permits in relation thereto may require increased compliance expenditures by us.
Our investments in the United States are subject to applicable anti-money laundering laws and regulations in the United States and Canada and cannabis businesses have restricted access to banking and other financial services.
The majority of our subsidiaries, and all of our operating subsidiaries, are located in the United States. Therefore, we are subject to a variety of laws and regulations in the United States and Canada that involve money laundering, financial recordkeeping and proceeds of crime. Such laws and regulations may include the Bank Secrecy Act, as amended by Title III of the US PATRIOT Act in the United States, and the Proceeds of Crime (Money Laundering) and Terrorist Financing Act, as amended, in Canada. If any of our investments, or any proceeds thereof, any dividends or distributions therefrom, or any profits or revenues accruing from such investments in the United States are found to be in violation of anti-money laundering laws or otherwise, such transactions may be viewed as proceeds of crime, including under one or more of the statutes discussed above. Any property, real or personal and its proceeds, involved in or traceable to such a crime is subject to seizure by and forfeiture to governmental authorities. Any such seizure, forfeiture or other action by law enforcement with respect our assets could restrict or otherwise jeopardize our ability to declare or pay dividends, effect other distributions or subsequently repatriate such funds back to Canada and could have a material adverse effect on our business, financial condition and results of operations.
On February 14, 2014, FinCEN issued the FinCEN Memorandum, which outlines the pathways for financial institutions to bank cannabis businesses in compliance with federal enforcement priorities. The FinCEN Memorandum states that in some circumstances, it is permissible for banks to provide services to cannabis-related businesses without risking prosecution for violation of federal money laundering laws.
Although, the FinCEN Memorandum remains intact, it is unclear whether the current administration will continue to follow its guidelines, or what may happen under future administrations. The DOJ continues to have the right and power to prosecute crimes committed by banks and financial institutions, such as money laundering and violations of the Bank Secrecy Act, that occur in any state including states that have in some form legalized the sale of cannabis. Further, the conduct of the DOJ’s enforcement priorities could change for any number of reasons. A change in the DOJ’s priorities could result in the prosecution of banks and financial institutions for crimes that were not previously prosecuted.
The FinCEN Memorandum does not provide any safe harbors or legal defenses from examination or regulatory or criminal enforcement actions by the DOJ, FinCEN or other federal regulators. Thus, most banks and other financial institutions in the United States do not appear comfortable providing banking services to cannabis-related businesses or relying on this guidance given that it has the potential to be amended or revoked by the current administration. In addition to the foregoing, banks may refuse to process debit card payments and credit card companies generally refuse to process credit card payments for cannabis-related businesses. As a result, we may have limited or no access to banking or other financial services in the United States. In addition, federal money laundering statutes and Bank Secrecy Act regulations discourage financial institutions from working with any organization that sells a controlled substance, regardless of whether the state it operates in permits cannabis sales. Our inability or limitation of our ability to open or maintain bank accounts, obtain other banking services and/or accept credit card and debit card payments may make it difficult for us to operate and conduct our business as planned or to operate efficiently.
In the United States, the “SAFE Banking Act” is a proposed piece of federal legislation, which would grant banks and other financial institutions immunity from federal criminal prosecution for servicing marijuana-related businesses if the underlying marijuana business follows state law. The U.S. House of Representatives has passed the SAFE Banking Act on numerous occasions, but the U.S. Senate has failed to take up the SAFE Banking Act for a vote. It is unclear whether the U.S. Senate will take up the SAFE Banking Act during the current congressional session. While there is strong support in the public and within Congress for the SAFE Banking Act and similar legislation, there can be no assurance that it will be passed as presently proposed or at all.
In both Canada and the United States, transactions involving banks and other financial institutions are both difficult and unpredictable under the current legal and regulatory landscape. Legislative changes could help to reduce or eliminate these challenges for companies in the cannabis space and would improve the efficiency of both significant and minor financial transactions.
Our investments in the United States may be subject to heightened scrutiny by regulators, stock exchanges and other authorities in Canada and the United States.
42
Our existing investments in the United States and any future investments in the United States may become the subject of heightened scrutiny by regulators, stock exchanges and other authorities in Canada and the United States. As a result, we may be subject to significant direct and indirect interaction with public officials. There can be no assurance that this heightened scrutiny will not in turn lead to the imposition of certain restrictions on our ability to invest in the United States or any other jurisdiction, in addition to those described herein.
Government policy changes or public opinion may also result in a significant influence over the regulation of the cannabis industry in Canada, the United States, or elsewhere. A negative shift in the public’s perception of the medical or adult use of cannabis could affect future legislation or regulation in Canada, the United States, or elsewhere. Among other things, such a shift could cause such jurisdictions to abandon initiatives or proposals to legalize cannabis or reverse existing legislation that legalized cannabis in some respect. A shift by any such jurisdiction could limit the number of new jurisdictions into which we could expand or reduce the jurisdictions in which we operate, either of which could have a material adverse effect on our expansion strategy, business, financial condition and results of operations.
We may be subject to heightened scrutiny by regulators, exchanges and/or other authorities in Canada and/or the United States, which could affect our ability to operate our business and/or for investors to be to deposit or trade our common shares.
Currently, the Company is traded on the CSE and on over-the-counter markets in the United States. The business, operations and investments of the Company in the United States, and any future business, operations or investments, may become the subject of heightened scrutiny by regulators, stock exchanges and other authorities in Canada and the United States. As a result, the Company may be subject to significant direct and indirect interaction with public officials. There can be no assurance that this heightened scrutiny will not in turn lead to the imposition of certain restrictions on the Company’s ability to operate or invest in the United States or any other jurisdiction, in addition to those described herein.
On February 8, 2018, the Canadian Securities Administrators published CSA Staff Notice 51-352 (Revised) – Issuers with U.S. Marijuana-Related Activities (“Staff Notice 51-352”) describing the Canadian Securities Administrators’ disclosure expectations for specific risks facing issuers with cannabis-related activities in the U.S. Staff Notice 51-352 confirms that a disclosure-based approach remains appropriate for issuers with U.S. cannabis-related activities. Staff Notice 51-352 includes additional disclosure expectations that apply to all issuers with U.S. cannabis-related activities, including those with direct and indirect involvement in the cultivation and distribution of cannabis, as well as issuers that provide goods and services to third parties involved in the U.S. cannabis industry.
In 2017, there were concerns that the Canadian Depository for Securities Limited, through its subsidiary CDS Clearing and Depository Services Inc. (“CDS”), Canada’s central securities depository (clearing and settling trades in the Canadian equity, fixed income and money markets), would refuse to settle trades for cannabis issuers that have investments in the United States. However, CDS has not implemented this policy. On February 8, 2018, following discussions with the Canadian Securities Administrators and recognized Canadian securities exchanges, the TMX Group, which is the owner and operator of CDS, announced the signing of a Memorandum of Understanding (the “TMX MOU”), with Aequitas NEO Exchange Inc. (now Cboe Canada), the CSE, the Toronto Stock Exchange and the TSX Venture Exchange. The TMX MOU outlines the parties’ understanding of Canada’s regulatory framework applicable to the rules, procedures and regulatory oversight of the exchanges and CDS as it relates to issuers with cannabis-related activities in the United States. The TMX MOU confirms, with respect to the clearing of listed securities, that CDS relies on the Canadian securities exchanges to review the conduct of listed issuers. The TMX MOU notes that securities regulation requires that the rules of each of the exchanges must not be contrary to public interest and that the rules of each of the exchanges have been approved by the securities regulators. Pursuant to the TMX MOU, CDS will not ban accepting deposits of or transactions for clearing and settlement of securities of issuers with cannabis-related activities in the United States. Even though the TMX MOU indicated that there are no plans to ban the settlement of securities through CDS, there can be no guarantee that this approach to regulation will continue in the future. If such ban were implemented at a time when our common shares are listed on a Canadian stock exchange, it would have a material adverse effect on the ability of holders of our common shares to make and settle trades. In particular, our common shares would become highly illiquid until an alternative (if available) was implemented, and investors would have no ability to affect a trade of our common shares through the facilities of the applicable Canadian stock exchange.
We have obtained eligibility with the Depository Trust Company (“DTC”) for our common shares quotation on the OTC Markets and such eligibility provides another possible avenue to clear our common shares in the event of a CDS ban. Revocation of DTC eligibility or implementation by DTC of a ban on the clearing of securities of issuers with cannabis-related activities in the United States would similarly have a material adverse effect on the ability of holders of our common shares to make and settle trades.
U.S. border officers could deny entry into the United States to non-U.S. citizens who are employees of or investors in companies with cannabis operations in the United States or Canada.
43
As cannabis remains illegal under U.S. federal law, those non-U.S. citizens who are employed at or investing in Canadian companies with operations in the U.S. cannabis business could face detention, denial of entry, or lifetime bans from the United States for their business associations with such companies. Entry happens at the sole discretion of the U.S. Customs and Border Protection (the “USCBP”) officers on duty, and these officers have wide latitude to ask questions to determine the admissibility of a foreign national. As a result, the Canadian government warned travelers that previous use of cannabis or any substance prohibited by U.S. federal laws could mean denial of entry to the United States. In addition, business or financial involvement in the legal cannabis industry in Canada or in the United States could also be a reason for USCBP officers to deny entry in the United States. In reaction to the then-impending legalization of cannabis in Canada, the USCBP released a statement outlining its position with respect to enforcement of U.S. federal laws. The statement specified that Canada’s legalization of cannabis would not change the USCBP’s enforcement of U.S. federal laws regarding controlled substances, and because cannabis continues to be a controlled substance under the CSA, working in or facilitating the proliferation of the cannabis industry in states or Canada where cannabis is legal may affect admissibility to the United States. Although, the USCBP has affirmed that Canadian citizens “working in or facilitating the proliferation of the legal cannabis industry in Canada, coming to the U.S. for reasons unrelated to the cannabis industry will generally be admissible to the U.S.,” if Canadian citizens, or any other travelers, are “found to be coming to the U.S. for reason related to the cannabis industry, they may be deemed inadmissible” and risk being barred from entry into the United States.
Certain of our directors, officers and employees are or may be Canadian citizens and may be subject to denials or bans from entry into the United States by USCBP officers due to their service to or employment by us. In the event that any such directors, officers, or employees are hindered or otherwise prevented from entering the U.S., either in one instance or permanently, their ability to provide services to us could be materially hindered, which could have a material adverse effect on our business. In addition, our ability to attract qualified candidates may be diminished by the prospect of a denial or ban from entry into the United States, which could have a material adverse effect on our business.
It may be difficult to enforce civil liabilities in the U.S. under Canadian securities laws.
A majority of our directors and executive officers and certain of the experts named in this report reside principally in the U.S. and the majority of our assets and all or a substantial portion of the assets of these persons are located outside of Canada. It may be difficult for investors who reside in Canada to effect service of process upon these persons in Canada, or to enforce a Canadian court judgment predicated upon the civil liability provisions of the Canadian securities laws against us or any of these persons. U.S. courts may refuse to hear a claim based on an alleged violation of Canadian securities laws against us or these persons on the grounds that the U.S. is not the most appropriate forum in which to bring a claim. Even if a U.S. court agrees to hear a claim, it may determine that U.S. law and not Canadian law is applicable to the claim. If Canadian law is found to be applicable, the content of applicable Canadian law must be proved as a fact, which can be a time-consuming and costly process.
State regulatory agencies may require us to post bonds or significant fees.
There is a risk that a greater number of state regulatory agencies will begin requiring entities engaged in certain aspects of the business or industry of legal marijuana to post a bond or significant fees when applying, for example, for a dispensary license or renewal as a guarantee of payment of sales and franchise taxes. We are not able to quantify at this time the potential scope of such bonds or fees in the states in which it currently operates or may in the future operate. Any bonds or fees of material amounts could have a negative impact on the ultimate success of our business.
U.S. State regulation of cannabis is uncertain.
There is no assurance that state laws legalizing and regulating the sale and use of cannabis will not be repealed or overturned, or that local governmental authorities will not limit the applicability of state laws within their respective jurisdictions. If the U.S. federal government begins to enforce U.S. federal laws relating to cannabis in states where the sale and use of cannabis is currently legal, or if existing state laws are repealed or curtailed, our business or operations in those states or under those laws would be materially and adversely affected. Federal actions against any individual or entity engaged in the cannabis industry or a substantial repeal of cannabis related legislation could adversely affect our business.
The rulemaking process at the state level that applies to cannabis operators in any state will be ongoing and result in frequent changes. Regulatory compliance and the process of obtaining regulatory approvals can be costly and time-consuming. No assurance can be given that we will receive the requisite licenses, permits or cards to continue operating our businesses. In addition, local laws and ordinances could restrict our business activity. Land use, zoning, local ordinances and similar laws could be adopted or changed and have a material adverse effect on our business.
Because cannabis remains illegal under U.S. federal law, and enforcement of cannabis laws could change, there can be no assurance that our operations will not be deemed to be criminal in nature and/or subject the Company to substantial civil penalties.
44
We are engaged in both the medical and adult-use marijuana industry in the United States where local state law permits such activities. Investors are cautioned that in the United States, cannabis is largely regulated at the state level. Pursuant to the Congressional Research Service, as of December 31, 2024, (i) nearly all states plus the District of Columbia, Puerto Rico, Guam, and the U.S. Virgin Islands have comprehensive laws and policies allowing for the medicinal use of marijuana, (ii) 10 additional states allow for “limited access medical cannabis,” which refers to low-THC cannabis or CBD oil and (iii) 24 states, the District of Columbia, Guam, the Northern Mariana Islands and the US Virgin Islands have enacted laws allowing the recreational use of marijuana. Notwithstanding the permissive regulatory environment of cannabis at the state level, cannabis continues to be categorized as a Schedule I controlled substance under the CSA and as such, cultivation, distribution, sale and possession of cannabis violates federal law in the United States. The inconsistency between federal and state laws and regulations is a major risk factor.
The recent change in Presidential administration will result in a change of leadership including the appointment of a new Attorney General of the United States of America. At this time it is uncertain what policies the new President or Attorney General will take regarding the enforcement of federal cannabis laws. Under the prior administration, federal prosecutors were free to utilize their prosecutorial discretion to decide whether to prosecute cannabis activities despite the existence of state-level laws that may be inconsistent with federal prohibitions, but there were no such prosecutions. Due to the fact the leadership of the Department of Justice is changing and has not therefore introduced policies regarding the enforcement of the federal cannabis laws, there can be no assurance that the federal government will not seek to prosecute cases involving cannabis businesses that are otherwise compliant with state law.
Federal law pre-empts state law in these circumstances, so that the federal government can assert criminal violations of federal law despite state law. The level of prosecutions of state-legal cannabis operations is entirely unknown, and the current administration and Department of Justice has not articulated a policy regarding state legal cannabis. It is unclear what position the new Attorney General will take. If the Department of Justice policy were to aggressively pursue financiers or equity owners of cannabis-related business, and United States Attorneys followed such Department of Justice policies through pursuing prosecutions, then we could face (i) seizure of our cash and other assets used to support or derived from our cannabis subsidiaries; and (ii) the arrest of our employees, directors, officers, managers and investors, who could face charges of ancillary criminal violations of the CSA for aiding and abetting and conspiring to violate the CSA.
If the current Administration and Attorney General do not adopt a policy incorporating some or all of the policies articulated in the Cole Memorandum, then the Department of Justice or an aggressive federal prosecutor could allege that we “aided and abetted” violations of federal law by providing finances and services to our operating subsidiaries. Under these circumstances, it is possible that a federal prosecutor could seek to seize our assets and to recover the “illicit profit”. In these circumstances, our operations may cease, and our shareholders may lose their entire investment and our directors, officers and/or shareholders may be left to defend any criminal charges against them at their own expense and, if convicted, be sent to federal prison.
Violations of any federal laws and regulations could result in significant fines, penalties, administrative sanctions, convictions or settlements arising from civil proceedings conducted by either the federal government or private citizens, or criminal charges, including, but not limited to, disgorgement of profits, cessation of business activities or divestiture. This could have a material adverse effect on us, including our reputation and ability to conduct business, our holding (directly or indirectly) of medical and adult-use cannabis licenses in the United States, the listing of our securities on the CSE or OTC Markets, our capital, financial position, operating results, profitability or liquidity or the market price of our listed securities.
Overall, an investor’s contribution to and involvement in our activities may result in federal civil and/or criminal prosecution, including forfeiture of his, her or its entire investment.
Risks Related to Our Securities
The market price of our common shares is volatile and may not accurately reflect the long term value of our Company.
Securities markets have a high level of price and volume volatility, and the market price of securities of many companies has experienced substantial volatility in the past. This volatility may affect the ability of holders of our common shares to sell their securities at an advantageous price. Market price fluctuations in our common shares may be due to our operating results, failing to meet expectations of securities analysts or investors in any period, downward revision in securities analysts’ estimates, adverse changes in general market conditions or economic trends, acquisitions, dispositions, or other material public announcements by us or our competitors, along with a variety of additional factors. These broad market fluctuations may adversely affect the market price of our common shares. Financial markets have historically, at times, experienced significant price and volume fluctuations that have particularly affected the market prices of equity securities of companies and that have often been unrelated to the operating performance, underlying asset values, or prospects of such companies.
Accordingly, the market price of our common shares may decline even if our operating results, underlying asset values, or prospects have not changed. Additionally, these factors as well as other related factors may cause decreases in asset values that are deemed to be
45
other than temporary, which may result in impairment losses. There can be no assurance that continuing fluctuations in the price and volume of our common shares will not occur. If such increased levels of volatility and market turmoil continue, our operations could be adversely impacted and the trading price of our common shares may be materially adversely affected.
There is no assurance that an investment in our common shares will earn any positive return.
There is no assurance that an investment in our common shares will earn any positive return. An investment in our common shares involves a high degree of risk and should be undertaken only by investors whose financial resources are sufficient to enable them to assume such risks and who have no need for immediate liquidity in their investment. An investment in our common shares is appropriate only for investors who have the capacity to absorb a loss of some or all of their investment.
We have never paid dividends in the past and do not expect to declare or pay dividends in the foreseeable future.
We have never paid dividends in the past and do not expect to declare or pay dividends on our common shares in the foreseeable future, as we anticipate that we will invest future earnings in the development and growth of our business. Should we declare and pay dividends on our common shares in the future, there may be significant tax implications to holders of our common shares who are recipients of such dividends.
There is a limited market for our common shares
Our common shares are listed for trading on the CSE and are quoted over-the-counter in the United States on the OTCQB of the OTC Markets Group, Inc. The over-the-counter markets provide less liquidity than U.S. national securities exchanges, such as the New York Stock Exchange or Nasdaq. Accordingly, holders of our common shares may be unable to sell or otherwise dispose of their common shares at desirable prices or at all.
Outstanding and future issuances of debt securities, which would rank senior to our common shares upon bankruptcy or liquidation, may adversely affect the level of return holders of common shares may be able to receive.
We currently have the June Secured Debentures, June Unsecured Debentures, Additional Secured Debentures, and Senior Secured Bridge Notes outstanding. In the future, we may increase our capital resources by offering additional debt securities. Upon bankruptcy or liquidation, holders of our debt securities and lenders would receive distributions of our available assets prior to any distributions being made to holders of our common shares. As our decision to issue debt securities or borrow money from lenders will depend in part on market conditions, we cannot predict or estimate the amount, timing, or nature of any such future offerings or borrowings. Holders of our common shares must bear the risk that current and future securities including the issuance of debt securities may adversely affect the level of return, if any, that the holders of our common shares may receive.
Our principal shareholders and management own a significant percentage of our common shares and will be able to exert significant control over matters subject to shareholder approval.
As a result of the consummation of the Recapitalization Transaction and as of March 21, 2025, our executive officers, directors and principal shareholders and their affiliates beneficially hold, in the aggregate, approximately 85.6% of our outstanding common shares. These shareholders, acting together, would be able to significantly influence all matters requiring shareholder approval. For example, these shareholders would be able to significantly influence elections of directors, amendments of our organizational documents, or approval of any merger, sale of assets, or other major corporate transaction. This may prevent or discourage unsolicited acquisition proposals or offers for our common shares that you may feel are in your best interest as one of our shareholders.
General Risk Factors
Our common shares are subject to the “penny stock” rules of the SEC and the trading market in the securities is limited, which makes transactions in the stock cumbersome and may reduce the value of an investment in the stock.
Rule 15g-9 under the Exchange Act establishes the definition of a “penny stock,” for the purposes relevant to us, as any equity security that has a market price of less than $5.00 per share or with an exercise price of less than $5.00 per share, subject to certain exceptions. For any transaction involving a penny stock, unless exempt, the rules require: (a) that a broker or dealer approve a person’s account for transactions in penny stocks; and (b) the broker or dealer receive from the investor a written agreement to the transaction setting forth the identity and quantity of the penny stock to be purchased.
In order to approve a person’s account for transactions in penny stocks, the broker or dealer must: (a) obtain financial information and investment experience objectives of the person and (b) make a reasonable determination that the transactions in penny stocks are suitable
46
for that person and the person has sufficient knowledge and experience in financial matters to be capable of evaluating the risks of transactions in penny stocks.
The broker or dealer must also deliver, prior to any transaction in a penny stock, a disclosure schedule prescribed by the SEC relating to the penny stock market, which, in highlight form: (a) sets forth the basis on which the broker or dealer made the suitability determination; and (b) confirms that the broker or dealer received a signed, written agreement from the investor prior to the transaction. Generally, brokers may be less willing to execute transactions in securities subject to the “penny stock” rules. This may make it more difficult for investors to dispose of our common shares and cause a decline in the market value of our common shares.
Disclosure also has to be made about the risks of investing in penny stocks in both public offerings and in secondary trading and about the commissions payable to both the broker or dealer and the registered representative, current quotations for the securities and the rights and remedies available to an investor in cases of fraud in penny stock transactions. Finally, monthly statements have to be sent disclosing recent price information for the penny stock held in the account and information on the limited market in penny stocks.
We are an “emerging growth company” and will be able to avail ourselves of reduced disclosure requirements applicable to emerging growth companies, which could make our common shares less attractive to investors.
We are an “emerging growth company,” as defined in the JOBS Act, and we intend to take advantage of certain exemptions from various reporting requirements that are applicable to other public companies that are not “emerging growth companies” including not being required to comply with the auditor attestation requirements of Section 404(b) of Sarbanes-Oxley, reduced disclosure obligations regarding executive compensation in our periodic reports and proxy statements, and exemptions from the requirements of holding a nonbinding advisory vote on executive compensation and shareholder approval of any golden parachute payments not previously approved. In addition, pursuant to Section 107 of the JOBS Act, as an “emerging growth company” we intend to take advantage of the extended transition period provided in Section 7(a)(2)(B) of the Securities Act for complying with new or revised accounting standards. In other words, an “emerging growth company” can delay the adoption of certain accounting standards until those standards would otherwise apply to private companies. We cannot predict if investors will find our common shares less attractive because we may rely on these exemptions. If some investors find our common shares less attractive as a result, there may be a less active trading market for our common shares and our share price may be more volatile. We may take advantage of these reporting exemptions until we are no longer an “emerging growth company.”
ITEM 1B. UNRESOLVED STAFF COMMENTS
None.
ITEM 1C. CYBERSECURITY
Cybersecurity Risk Management
The Company has processes for identifying, assessing, and managing material risks from cybersecurity threats. These processes are part of the Company’s overall risk management process, as overseen by the Company’s Board of Directors, with its audit committee having primary responsibility through its ongoing review of the Company’s internal controls and reviewing, at least annually, the Company’s information security and technology risks (including cybersecurity). These processes also include overseeing and identifying risks from cybersecurity threats associated with the use of
Governance
Board of Directors
47
Management
As of the date of this report, the Company is not aware of any cybersecurity incidents that have
48
ITEM 2. PROPERTIES
Our principal executive and administrative offices are located at 214 King Street West, Suite 400, Toronto, Ontario M5H 3S6. As of December 31, 2024, we leased: five facilities in the State of Arizona; one facility in Canada; 24 facilities in the State of Florida; four facilities in the State of Maryland; four facilities in the State of Massachusetts; five facilities in the State of New Jersey; and four facilities in the State of New York. In addition, we own: two facilities in the State of Arizona; one facility in the State of Florida; and one facility in the State of New York. The following table sets forth information about our properties. We believe that these facilities are generally suitable to meet our needs.
Location |
|
Facility Type |
|
Approximate Square Footage of Operational Facilities |
|
|
Lease Expiration Dates |
|
Arizona(1) |
|
Dispensary/Processing/Cultivation |
|
87,465 |
|
|
April 2027 – March 2033 |
|
|
|
Administrative |
|
3,976 |
|
|
|
|
Canada |
|
Administrative |
|
|
4,092 |
|
|
June 2026 |
Florida |
|
Dispensary/Processing/Cultivation |
|
|
343,257 |
|
|
March 2025 – June 2030 |
Maryland |
|
Dispensary/Processing |
|
15,139 |
|
|
February 2026 – April 2029 |
|
Massachusetts |
|
Dispensary/Processing/Cultivation |
|
78,333 |
|
|
May 2026 – July 2029 |
|
New Jersey |
|
Dispensary/Processing/Cultivation |
|
|
54,000 |
|
|
February 2027– September 2034 |
New York |
|
Dispensary/Processing/Cultivation |
|
|
15,471 |
|
|
March 2026 – January 2030 |
|
|
Administrative |
|
|
10,876 |
|
|
|
(1) Following the completion of our fiscal year 2024, on February 14, 2025, our Arizona subsidiaries sold substantially all of their assets relating to their operations to a third-party buyer. See "Item 1. Business - Dispositions - Certain Arizona Assets" for additional information.
49
ITEM 3. LEGAL PROCEEDINGS
From time to time, we may become involved in various lawsuits and legal proceedings, which arise in the ordinary course of business. Litigation is subject to inherent uncertainties and an adverse result in these or other matters may arise from time to time that may harm our business. Except as set forth herein, we are currently not aware of any such legal proceedings or claims that will have, individually or in the aggregate, a material adverse effect on our business, financial condition or operating results.
Roberts Matter
In October 2018, Craig Roberts and Beverly Roberts (the “Roberts”) and the Gary W. Roberts Irrevocable Trust Agreement I, Gary W. Roberts Irrevocable Trust Agreement II, and Gary W. Roberts Irrevocable Trust Agreement III (the “Roberts Trust” and together with the Roberts, the “Roberts Plaintiffs”) filed two separate but similar declaratory judgment actions in the Circuit Court of Palm Beach County, Florida against GrowHealthy Holdings, LLC (“GrowHealthy Holdings”) and the Company in connection with the acquisition of substantially all of GrowHealthy Holdings’ assets by the Company in early 2018, seeking a declaration that the Company must deliver certain share certificates to the Roberts without requiring them to deliver a signed Shareholder Representative Agreement (“SRA”) to GrowHealthy Holdings, which delivery was a condition precedent to receiving the Company share certificates and required by the acquisition agreements between GrowHealthy Holdings and the Company. In January 2019, the Circuit Court of Palm Beach County denied the Roberts Plaintiffs’ motion for injunctive relief, and the Roberts Plaintiffs signed and delivered the SRA forms to GrowHealthy Holdings while reserving their rights to continue challenging the validity and enforceability of the SRA. The Roberts Plaintiffs thereafter amended their complaints to allege breach of contract and conversion and seek monetary damages in the aggregate amount of $22.0 million plus treble damages on the basis that the share certificates should have been delivered sooner. On May 21, 2019, the court issued an interlocutory order directing the Company to deliver the share certificates to the Roberts Plaintiffs, which the Company delivered on June 17, 2019, in accordance with the court’s order. On December 19, 2019, the Company appealed the court’s order directing delivery of the share certificates to the Florida Fourth District Court of Appeal, which appeal was denied per curiam. On October 21, 2019, the Roberts Plaintiffs were granted leave by the Circuit Court of Palm Beach County to amend their complaints in order to add purported claims for civil theft and punitive damages on the basis that the share certificates should have been delivered sooner, and on November 22, 2019, the Company moved to dismiss the Roberts Plaintiffs’ amended complaints. On May 1, 2020, the Circuit Court of Palm Beach County heard arguments on the motions to dismiss, and on June 11, 2020, the court issued a written order granting in part and denying in part the Company’s motion to dismiss. Specifically, the order denied the Company’s motion to dismiss for lack of jurisdiction and improper venue; however, the court granted the Company’s motion to dismiss the Roberts Plaintiffs’ claims for specific performance, conversion and civil theft without prejudice. With respect to the claim for conversion and civil theft, the Circuit Court of Palm Beach County provided the Roberts Plaintiffs with leave to amend their respective complaints. On July 10, 2020, the Roberts Plaintiffs filed further amended complaints in each action against the Company including claims for conversion, breach of contract and civil theft including damages in the aggregate amount of $22.0 million plus treble damages, and on August 13, 2020, the Company filed a consolidated motion to dismiss such amended complaints. On October 26, 2020, Circuit Court of Palm Beach County heard argument on the consolidated motion to dismiss, denied the motion and entered an order to that effect on October 28, 2020. Answers on both actions were filed on November 20, 2020 and the parties commenced discovery. On September 9, 2021, the Roberts Plaintiffs filed a motion to consolidate the two separate actions, which motion was granted on October 14, 2021. On August 6, 2020, the Roberts filed a lawsuit against Randy Maslow, the Company’s now former Interim Chief Executive Officer, President and director, in his individual capacity (the “Maslow Complaint”), alleging a single count of purported conversion. The Maslow Complaint was not served on Randy Maslow until November 25, 2021, and the allegations in the Maslow Complaint are substantially similar to those allegations for purported conversion in the complaints filed against the Company. On March 28, 2022, the court consolidated the action filed against Randy Maslow with the Roberts Plaintiffs’ action for discovery and trial purposes. As a result, the court vacated the matter’s initial trial date of May 9, 2022. On April 22, 2022, the parties attended a court required mediation, which was unsuccessful. On May 6, 2022, the Circuit Court of Palm Beach County granted Randy Maslow’s motion to dismiss the Maslow Complaint. On May 19, 2022, the Roberts filed a second amended complaint against Mr. Maslow (“Amended Maslow Complaint”). On June 3, 2022, Mr. Maslow filed a motion to dismiss the Amended Maslow Complaint, which was denied on September 9, 2022. On April 12, 2023, the Circuit Court of Palm Beach County set this matter for a jury trial to occur sometime between June 5, 2023 and August 11, 2023; however, the court rescheduled the jury trial and did not set a new trial date. On April 14, 2023, the Roberts Plaintiffs filed a partial Motion for Summary Judgment on liability for the Roberts Plaintiffs' claims for breach of contract and the Company filed a competing Motion for Summary Judgment on all claims against the Company. On April 21, 2023, Mr. Maslow also filed a Motion for Summary Judgment. On February 27, 2024, the Roberts Plaintiffs filed a Notice for Jury Trial with the Circuit Court of Palm Beach County, notifying the court that the matter was ready to be set for trial. On April 19, 2024, the Roberts Plaintiffs filed a Motion for Speedy Trial due to the ages and health of the Roberts Plaintiffs. On May 14, 2024, the court issued a scheduling order that, among other things, set this matter for a jury trial to occur sometime between October 21, 2024 and December 27, 2024; however, due to competing schedules of the parties, the court elected to specially set the trial. On October 15, 2024, the court issued an order specially setting the trial to begin on January 14, 2025; however, the court has vacated this trial date. On December 13, 2024, the court denied each of the parties' respective Motions for Summary Judgment. Further, the parties have been ordered by the court to attend mediation, which occurred on March 7, 2025 and was ultimately unsuccessful. On March 21, 2025, the court issued an order specially setting the trial to begin on April 8, 2025 and on the
50
same day, the Company filed an objection to the order on the basis that it was not timely issued. Also on March 21, 2025, the court scheduled a case management conference for March 28, 2025 and referred this matter to non-binding arbitration beginning on April 8, 2025.
Canadian Shareholder Class Action Lawsuit
On July 23, 2020, Blue Sky Realty Corporation filed a putative class action against the Company and its former Chief Executive Officer and former Chief Financial Officer in the Ontario Superior Court of Justice (the "OSCJ") in Toronto, Ontario. On September 27, 2021, the court granted leave for the plaintiff to amend its claim (“Amended Claim”). In the Amended Claim, the plaintiff seeks to certify the proposed class action on behalf of two classes. “Class A” consists of all persons, other than any executive level employee of the Company and their immediate families (“Excluded Persons”), who acquired the Company’s common shares in the secondary market on or after April 12, 2019, and who held some or all of those securities until after the close of trading on April 5, 2020. “Class B” consists of all persons, other than Excluded Persons, who acquired the Company’s common shares prior to April 12, 2019, and who held some or all of those securities until after the close of trading on April 5, 2020. Among other things, the plaintiff alleges statutory and common law misrepresentation based on alleged misrepresentations made by the Company between May 14, 2018 and March 9, 2020, and seeks an unspecified amount of damages together with interest and costs. The plaintiff also alleges common law oppression for releasing certain statements allegedly containing misrepresentations inducing Class B members to hold the Company’s securities beyond April 5, 2020. No certification motion has been scheduled. The Amended Claim also changed the named plaintiff from Blue Sky Realty Corporation to Timothy Kwong. The hearing date for the motion for leave to proceed with a secondary market claim under the Securities Act (Ontario) has been vacated. The parties have reached a settlement in principle, and on November 16, 2023, the OSCJ certified the class for settlement purposes only. On February 20, 2024, the OSCJ held the settlement approval hearing and on March 8, 2024, issued its decision rejecting the proposed settlement.
Walmer Matter
On May 29, 2019, Walmer Capital Limited (“Walmer”) and Island Investments Holdings Limited (“Island”) filed a statement of claim in the Ontario Superior Court of Justice against MPX Bioceutical ULC (“MPX ULC”). The claim arose from the debentures (the “MPX Debentures”) issued by MPX Bioceutical Corporation (“MPX Corporation”) in May 2018, the majority of which debentures were redeemed on April 24, 2019 by MPX ULC, a wholly-owned subsidiary of the Company and the successor entity to MPX Corporation following iAnthus's acquisition of the U.S. operations of MPX Corporation, which amalgamated into MPX ULC (the "MPX Acquisition"). MPX ULC withheld the redemption of approximately $1,250,000 of the original subscription amount of the MPX Debentures as MPX ULC was unable to confirm valid payment of such debentures (the “Disputed Debentures”). The plaintiffs’ statement of claim alleged that the plaintiffs were entitled to the Disputed Debentures and sought immediate conversion of such debentures into the Company’s common shares. In addition, the plaintiffs sought damages including, but not limited to, for breach of the Disputed Debentures and related indenture in the amount of $111,000,000 and breach of a security subordination agreement in the amount of $3,500,000. On July 2, 2019, Walmer, Island, Walmer’s principal, Alastair Crawford (“Crawford”), Broughton Limited (“Broughton”) and Puddles 8 Limited (“Puddles”) filed a petition in British Columbia against the Company and its then directors based on the same facts as alleged in the statement of claim filed by Walmer and Island in the Ontario Superior Court of Justice and seeking a declaration that the respondents engaged in oppressive or unfairly prejudicial conduct and resulting damages. In September 2019, the parties to the Ontario action and the British Columbia petition agreed to consolidate the two proceedings into one action that addresses all issues in the British Columbia petition and agreed to discontinue the separate proceedings. On August 23, 2019, Walmer, Island, Crawford, Broughton and Puddles filed a notice of civil claim in the Supreme Court of British Columbia against MPX ULC, the Company and its then directors consolidating the allegations made in the previously commenced Ontario action and British Columbia petition and seeking, among other things: (i) a mandatory order compelling MPX ULC and the Company to convert the Disputed Debentures into common shares of the Company; (ii) damages for breach of the Disputed Debentures (and indentures) and breach of fiduciary obligations in the amount of $111,000,000; (iii) damages for breach of a security subordination agreement in the amount of $3,500,000; (iv) damages for breach of a consultancy agreement in the amount of $440,000 plus $150,000 plus certain warrants; and (v) damages for breach of the duty of good faith in the amount of $1,000,000. On October 31, 2019, the Company and MPX ULC served the plaintiffs with a response and counterclaim. On December 3, 2019, the plaintiffs served (i) a notice of application seeking an order to strike the Company’s and MPX ULC’s counterclaim against Timothy Childs, Island’s principal, in his personal capacity, on the basis that it alleges no cause of action against him and (ii) a notice of application for summary judgment. On February 11, 2020, the Company’s directors filed a defense to the plaintiffs’ claim with the Supreme Court of British Columbia. On August 22, 2023, Walmer, Island, Broughton, Crawford and Puddles filed a Notice of Intention to Proceed with their claim. The plaintiffs are seeking to amend the consolidated action, which would, among other things, reduce the plaintiffs' claimed damages from approximately $125,000,000 to approximately $5,000,000. The Company and MPX ULC have consented to the filing of the proposed amended action, but it has not been formally filed yet.
51
Ninth Square Matter
Ninth Square Capital Corporation ("Ninth Square") served a statement of claim on August 8, 2019 against iAnthus, MPX ULC, and MPX International Corporation ("MPXI") with the OSCJ, seeking damages of $3,000,000 for alleged contractual obligations entered into by MPX Corporation, the predecessor of MPX ULC. MPXI was a spin-off entity from the MPX Acquisition and is not owned or controlled by the Company. iAnthus and MPX ULC filed a cross-claim against MPXI for indemnification. In July 2022, MPXI filed for protection under the Companies Creditors' Arrangement Act, pursuant to which a stay was granted with respect to MPXI. Ninth Square also filed claims against former officers and directors of the MPX Corporation, which action has been consolidated with the claim against iAnthus, MPX ULC and MPXI. On December 3, 2024, iAnthus and MPX ULC entered into a settlement agreement with Ninth Square and the other parties to the litigation, pursuant to which, the parties thereto agreed to settle this matter on terms that provide for, among other things, the issuance of 5,000,000 common shares of iAnthus to Ninth Square, at a deemed price of CAD$0.01 per share, which shares were issued on December 13, 2024.
Claim by Former Consultant
On August 19, 2021, Arvin Saloum (“Saloum”), a former consultant of the Company, filed a Demand for Arbitration with the American Arbitration Association (the “Arbitration Action”) against THCWC and iA AZ claiming a breach of a Consulting and Joint Venture Agreement (the “JV Agreement”) for unpaid consulting fees allegedly owed to Saloum under the JV Agreement. Saloum is claiming damages between $1,000,000 and $10,000,000. On September 7, 2021, THCWC and iA AZ filed Objections and Answering Statement to Saloum’s Demand for Arbitration. On November 18, 2021, THCWC and iA AZ filed a Complaint for Declaratory Judgment (“Declaratory Judgment Complaint”) with the Arizona Superior Court, Maricopa County (“Arizona Superior Court”), seeking declarations that: (i) the JV Agreement is void, against public policy and terminable at will; (ii) the JV Agreement is unenforceable and not binding; and (iii) the JV Agreement only applies to sales under the Arizona Medical Marijuana Act. On January 21, 2022, Saloum filed an Answer with Counterclaims in response to the Declaratory Judgment Complaint. The Declaratory Judgment Complaint remains pending before the Arizona Superior Court. The Arbitration Action is stayed, pending resolution of the Declaratory Judgment Complaint. On April 25, 2023, the parties attended a mediation, which was unsuccessful. The parties are currently engaging in discovery.
Claim by Maryland License Holder
On May 23, 2022, CGX Life Sciences, Inc. (“CGX”), a wholly-owned subsidiary of the Company, filed a demand for arbitration (the “CGX Arbitration”) with the American Arbitration Association (“AAA”) against LMS Wellness Benefit LLC (“LMS”) and its 100% owner, William Huber (“Huber” and together with LMS, the “Defendants”) for various breaches under the option agreements entered into between CGX and LMS, on the one hand, and CGX and Huber on the other (collectively, the “Option Agreements”). Specifically, CGX is seeking: (i) an order finding the Defendants in breach of the Option Agreements and directing specific performance by the Defendants of their obligations under the Option Agreements to complete the sale and transfer of LMS to CGX; (ii) an order either tolling or extending the closing date under the Option Agreements; (ii) an order requiring Huber to restore LMS’ bank account of all sums withdrawn for the payment of contracts entered into in breach of the Option Agreements; and (iii) an order prohibiting Huber from withdrawing any further funds from LMS’ bank account. On June 8, 2022, the Defendants filed an Answering Statement, denying the allegations raised by CGX and sent a notice to CGX, purporting to terminate the Option Agreements.
In addition, on June 8, 2022, LMS filed a demand for arbitration (the “S8 Arbitration”) with the AAA against S8 Management, LLC (“S8”), alleging that S8 breached the Amended and Restated Management Services Agreement (the “MSA”) entered into between LMS and S8 on March 12, 2018. On June 24, 2022, the Defendants filed Motion to Consolidate the CGX Arbitration and S8 Arbitration. On July 5, 2022, CGX filed an opposition to the Defendants’ Motion to Consolidate and a cross-Motion to Stay the S8 Arbitration to allow the CGX Arbitration to proceed first. On July 26, 2022, the parties attended a preliminary conference with the arbitrator, at which conference the arbitrator preliminarily granted the Defendants’ Motion to Consolidate and denied CGX’s cross-Motion to Stay the S8 Arbitration. On October 7, 2022, CGX filed a dispositive motion for specific performance of Defendants’ obligations to complete the sale of LMS to CGX (claims (i) and (ii), above), which Defendants opposed. On October 31, 2022, the arbitrator granted CGX’s dispositive motion and ordered Defendants to complete the sale of LMS to CGX. The remaining claims asserted in the CGX Arbitration (claims (iii) and (iv), above) and the S8 Arbitration remain pending. On November 30, 2022, the Defendants filed a Petition to Vacate Arbitration Award and CGX filed its opposition on January 30, 2023. On February 3, 2023, the Defendants requested a hearing on the Petition to Vacate Arbitration Award. The Circuit Court for Baltimore County scheduled a hearing on the Petition to Vacate Arbitration Award for February 21, 2024, and on March 4, 2024, the Circuit Court for Baltimore County denied Defendants' Petition to Vacate Arbitration Award. On April 8, 2024, the Defendants submitted the required ownership transfer paperwork to the Maryland Cannabis Administration (the "MCA") to request approval of the transfer of ownership of LMS to CGX following the denial of the Defendants' Petition to Vacate Arbitration Award. Also on April 8, 2024, the Defendants requested that the MCA either deny the ownership transfer of LMS to CGX, or delay their consideration of the request until the S8 Arbitration is complete. On April 22, 2024, the MCA notified the parties that it will wait to consider the request to transfer ownership of LMS to CGX until the S8 Arbitration is complete. Beginning on July 15, 2024, the parties attended a hearing regarding claims (iii) and (iv) in the CGX Arbitration and the claims in the S8 Arbitration. The parties filed post-hearing briefs on August 27, 2024 and oral argument regarding the post-hearing briefs was held on September 16,
52
2024. On September 24, 2024, the arbitrator issued his final award, in which he denied the claims of all parties in the CGX Arbitration and S8 Arbitration. Upon completion of the CGX Arbitration and S8 Arbitration, CGX continued to pursue regulatory approval of the transfer of ownership of LMS to CGX from the MCA. On March 4, 2025, the MCA approved the transfer of 100% of the ownership of LMS to CGX.
Pursuant to the terms of the Option Agreements, LMS and Huber are required to close the transaction and transfer 100% of the membership interests of LMS to CGX within two (2) business days of receipt of the MCA's approval, as that was the final closing condition to be satisfied. Accordingly, CGX demanded that LMS and Huber close no later than March 7, 2025. LMS and Huber failed to close and on March 10, 2025, CGX filed a Motion to Enforce Judgment to mandate that LMS and Huber transfer ownership of LMS to CGX, among other things. LMS and Huber have not responded to CGX's motion yet.
On March 7, 2025, LMS filed an action in the Circuit Court for Anne Arundel County, seeking a writ of mandamus, temporary restraining order and preliminary injunction against the MCA on the basis that the MCA violated the law by issuing its March 4, 2025 approval regarding the transfer of 100% of the ownership of LMS to CGX. Specifically, LMS is seeking an order that the MCA be compelled to rescind its approval because ownership of LMS's license cannot be transferred for five (5) years, or until July 1, 2028, because LMS converted its medical-only license to a dual license on July 1, 2023. On March 12, 2025, the MCA filed its opposition to LMS, arguing, among other things, that the court order exception to the 5-year restriction on transfers applies. Also on March 12, 2025, CGX intervened and filed an opposition to LMS, incorporating the MCA's opposition. On March 14, 2025, the parties attended a court conference and the court denied LMS's motion for a temporary restraining order.
On June 20, 2023, LMS filed a complaint in the United States District Court for the District of Maryland against the Company and three wholly-owned subsidiaries of the Company (the "iAnthus Defendants"), alleging conversion, RICO violations and unjust enrichment and seeking damages in excess of $4.5 million, plus treble damages (the "Federal Complaint"). The allegations in the Federal Complaint appear substantially similar to, and appear to arise from substantially the same operative facts as, those alleged by LMS in the CGX Arbitration, the S8 Arbitration, and in support of the Defendants' Petition to Vacate Arbitration Award. The iAnthus Defendants deny LMS’s allegations alleging unlawful conduct. The iAnthus Defendants filed a Motion to Dismiss (Or Stay the Proceedings) the Federal Complaint on September 11, 2023. On March 12, 2024, the Court granted the iAnthus Defendants' motion and administratively stayed the Federal Complaint pending the outcome of the CGX Arbitration and the S8 Arbitration. On November 1, 2024, LMS filed a voluntary notice of dismissal, dismissing the Federal Complaint. On November 4, 2024, the court ordered that LMS’s notice of dismissal be adopted and further ordered that the Federal Complaint be dismissed.
Annual General Meeting Petition
On June 20, 2022, Michael Weisser (“Weisser”) commenced a petition (the “Petition”) in the Supreme Court of British Columbia (the “Court”) against the Company and the Company’s former board of directors. In the Petition, Weisser sought: (i) a declaration that the affairs of Company and its then-board of directors were being conducted or have been conducted in a manner that is oppressive and/or prejudicial to Weisser; (ii) an order that Weisser is entitled to call and hold the Company’s annual general meeting for 2020 ( “2020 AGM”) on or before June 30, 2022 or a date set by the Court as soon as reasonably possible; (iii) alternatively, an order that the Company hold the 2020 AGM on or before June 30, 2022 or a date set by the Court as soon as reasonably possible; (iv) an order that the Company set the record date for the 2020 AGM; (v) an order that Weisser is entitled to appoint a chair for the 2020 AGM, or that the Court appoint an independent chair for the 2020 AGM; and (vi) an order that the Company be required to provide Weisser with an opportunity to review all votes and proxies submitted in respect of the 2020 AGM, no later than 24 hours in advance of the 2020 AGM. On June 22, 2022, Weisser was granted a short leave by the Court, which permitted a return date for the Petition of June 28, 2022. On June 24 2022, the Company closed the Recapitalization Transaction and the Company noticed the 2020 AGM, the annual general meeting for 2021 (“2021 AGM”) and the annual general meeting for 2022 (the “2022 AGM” and together with the 2020 AGM and 2021 AGM, the “AGMs”). As a result, Weisser’s Petition was rendered moot.
On November 14, 2022, Weisser filed an application (the “Application”) in the Petition proceeding, seeking to add the Secured Lenders and Consenting Unsecured Lenders as respondents to the Petition and to amend the Petition. Specifically, Weisser is seeking to amend the Petition to request: (i) a declaration that the affairs of the Secured Lenders, Consenting Unsecured Lenders, the Company and the powers of its then-directors have been and are continuing to be conducted in a manner that is oppressive and/or prejudicial to Weisser; (ii) an order setting aside and/or unwinding the closing of the Recapitalization Transaction; (iii) an order setting aside the results of the AGMs held on August 11, 2022; (iv) an order that the 2020 AGM be held by December 31, 2022; (v) an order that the Company set the record date for the 2020 AGM to hold the meeting by December 31, 2022; (vi) an order that for purposes of voting at the 2020 AGM, the shareholdings of the Company be those shareholdings that existed prior to the closing of the Recapitalization Transaction; (vii) an order that Weisser is entitled to appoint a chair for the 2020 AGM, or that the Court appoint an independent chair for the 2020 AGM; (viii) an order that the Company be required to provide Weisser with an opportunity to review all votes and proxies submitted in respect of the 2020 AGM, no later than 24 hours in advance of the 2020 AGM; and (ix) an order that pending the 2020 AGM, the Company’s current board of directors be replaced by an interim slate of directors to be nominated by Weisser. On May 2, 2023, ICH and its former directors filed their response to the Petition, opposing all orders sought by Weisser, in part, as the Petition is barred by the releases in
53
the Plan of Arrangement and constitutes a collateral attack on Justice Gomery's order approving the Plan. Weisser has not requested a hearing date on the Petition yet.
Claim by Former Financial Advisor
On April 5, 2023, Canaccord Genuity Corp. ("Canaccord") filed a Statement of Claim against the Company in the Ontario Superior Court of Justice pursuant to an engagement letter (as amended, the "Engagement Letter") entered into by and between Canaccord and the Company. Specifically, Canaccord alleges that it is owed a cash fee equal to $2,236,000 (the "Alleged Fee") pursuant to the Engagement Letter as a result of the closing of the Recapitalization Transaction. The Company filed its Statement of Defense on May 17, 2023 in which, the Company disputes that it owes the Alleged Fee on the basis that the Recapitalization Transaction closed outside of the tail period of the Engagement Letter, which expired on November 4, 2021. The Company also filed a counterclaim against Canaccord, seeking the repayment of a $250,000 payment mistakenly made by the Company towards the Alleged Fee in October 2022. On November 3, 2023, Canaccord filed a Motion for Summary Judgment, requesting that the court grant Canaccord's claim for the Alleged Fee. The hearing on Canaccord's Motion for Summary Judgment is scheduled for June 26, 2025.
ITEM 4. MINE SAFETY DISCLOSURES
Not applicable.
54
PART II
ITEM 5. MARKET FOR REGISTRANT’S COMMON EQUITY, RELATED STOCKHOLDER MATTERS AND ISSUER PURCHASES OF EQUITY SECURITIES
Market Information
Our common shares trade in Canada on the Canadian Securities Exchange under the trading symbol “IAN.” Our common shares are also quoted in the over-the-counter markets in the United States on the OTCQB of the OTC Market Group, Inc. under the trading symbol “ITHUF.” Any over-the-counter market quotations reflect inter-dealer prices, without retail mark-up, mark-down, or commission and may not necessarily represent actual transactions.
Stockholders
We had 423 shareholders of record as of March 21, 2025. This does not include shares held in the name of a broker, bank or other nominees (typically referred to as being held in “street name”).
Dividend Policy
We have not declared or paid any cash or stock dividends on our common shares since our inception and do not anticipate declaring or paying any cash or stock dividends in the foreseeable future. We are restricted from making distributions or dividend payments to us pursuant to loan agreements.
Recent Sales of Unregistered Securities
None.
ITEM 6. [RESERVED]
55
ITEM 7. MANAGEMENT’S DISCUSSION AND ANALYSIS OF FINANCIAL CONDITION AND RESULTS OF OPERATIONS
You should read the following discussion and analysis of our financial condition and plan of operations together with our accompanying consolidated financial statements and the related notes appearing elsewhere in this Annual Report on Form 10-K. In addition to historical information, this discussion and analysis contains forward-looking statements that involve risks, uncertainties and assumptions. Our actual results may differ materially from those discussed below. Factors that could cause or contribute to such differences include, but are not limited to, those identified below, and those discussed in the section titled “Risk Factors” included elsewhere in this Annual Report on Form 10-K. All amounts in this report are in U.S. dollars, unless otherwise noted.
Overview
We are a vertically-integrated, multi-state owner and operator of licensed cannabis cultivation, processing and dispensary facilities, and a developer, producer and distributor of innovative branded cannabis products in the United States. Although we are committed to creating a national retail brand and portfolio of branded cannabis products recognized in the United States, cannabis currently remains illegal under U.S. federal law.
Through our subsidiaries, we own and/or operate, as of December 31, 2024, 40 dispensaries and eight cultivation and/or processing facilities in six U.S. states. Pursuant to our existing licenses, interests and contractual arrangements, and subject to regulatory approval, as of December 31, 2024, we had the capacity to own and/or operate up to an additional five dispensary licenses and/or dispensary facilities in two states, plus an uncapped number of dispensary licenses in Florida, and up to 18 total cultivation, manufacturing and/or processing facilities, and we have the right to manufacture and distribute cannabis products in seven U.S. states, all subject to the necessary regulatory approvals.
Our multi-state operations encompass the full spectrum of medical and adult-use cannabis enterprises, including cultivation, processing, product development, wholesale-distribution and retail. Cannabis products offered by us include flower and trim, products containing cannabis flower and trim (such as packaged flower and pre-rolls), cannabis infused products (such as topical creams and edibles) and products containing cannabis extracts (such as vape cartridges, concentrates, live resins, wax products, oils and tinctures). Under U.S. federal law, cannabis is classified as a Schedule I controlled substance under the U.S. Controlled Substances Act. A Schedule I controlled substance is defined as a substance that has no currently accepted medical use in the United States, a lack of safety use under medical supervision and a high potential for abuse. Other than Epidiolex (cannabidiol), a cannabis-derived product, and three synthetic cannabis-related drug products (Marinol (dronabinol), Syndros (dronabinol) and Cesamet (nabilone), to our knowledge, the U.S. Food and Drug Administration has not approved a marketing application for cannabis for the treatment of any disease or condition and has not approved any cannabis or cannabis-derived products.
Financial Restructuring
The significant disruption of global financial markets, and specifically, the decline in the overall public equity cannabis markets due to the COVID-19 pandemic negatively impacted our ability to secure additional capital, which caused liquidity constraints. In early 2020, due to the liquidity constraints, we attempted to negotiate temporary relief of our interest obligations with the lenders (the “Secured Lenders”) of our 13.0% senior secured debentures (the “Secured Notes”) issued by our wholly-owned subsidiary, iAnthus Capital Management, LLC (“ICM”). However, we were unable to reach an agreement and did not make interest payments when due and payable to the Secured Lenders or payments that were due to the holders (the “Unsecured Lenders” and together with the Secured Lenders, the “Lenders”) of our 8.0% convertible unsecured debentures (the “Unsecured Debentures”). As a result, we defaulted on our obligations pursuant to the Secured Notes and Unsecured Debentures.
On July 10, 2020, we entered into a restructuring support agreement (as amended on June 15, 2021, the “Restructuring Support Agreement”) with the Secured Lenders and certain of our Unsecured Lenders (the “Consenting Unsecured Lenders”) to effectuate a recapitalization transaction (the “Recapitalization Transaction”) which was consummated on June 24, 2022 (the "Closing Date").
In connection with the closing of the Recapitalization Transaction, we issued an aggregate of 6,072,579,705 common shares to the Secured Lenders and the Unsecured Lenders. Specifically, we issued the Secured Lender Shares, or 48.625% of our then outstanding common shares, to the Secured Lenders and the Unsecured Lender Shares, or 48.625% of our then outstanding common shares, to the Unsecured Lenders. As of the Closing Date, we had 6,244,297,897 common shares issued and outstanding. As of the Closing Date, the holders of our common shares collectively held 171,718,192 common shares, or 2.75% of our outstanding common shares.
56
As of the Closing Date, the outstanding principal amount of the Secured Notes (including the Interim Financing secured notes in the aggregate principal amount of approximately $14.7 million originally due on July 13, 2025) together with interest accrued and fees thereon were forgiven in part and exchanged for (A) the Secured Lender Shares, (B) the June Secured Debentures in the aggregate principal amount of $99.7 million and (C) the June Unsecured Debentures in the aggregate principal amount of $5.0 million. In addition, as of the Closing Date, the outstanding principal amount of the Unsecured Debentures together with interest accrued and fees thereon were forgiven in part and exchanged for (A) the Unsecured Lender Shares and (B) the June Unsecured Debentures in the aggregate principal amount of $15.0 million. Furthermore, all existing options and warrants to purchase our common shares, including certain debenture warrants and exchange warrants previously issued to the Secured Lenders, the warrants previously issued in connection with the Unsecured Debentures and all other Affected Equity (as defined in the Plan of Arrangement), were cancelled and extinguished for no consideration.
Registration Rights Agreement
In connection with the consummation of the Recapitalization Transaction, we entered into the RRA, dated June 24, 2022, with ICM and the Holders pursuant to which we shall, upon receipt of a Shelf Request from the Substantial Holders, prepare and file (i) with the applicable Canadian Securities Regulators (as defined in the RRA), a Shelf Prospectus (as defined in the RRA) to facilitate a secondary offering of all of the Registrable Securities or (ii) with the SEC, a S-3 Registration Statement covering the resale of all Registrable Securities. In addition, pursuant to the RRA and subject to certain exceptions, the Substantial Holders may submit a Demand Registration Request that we file a Prospectus (as defined in the RRA) (other than a Shelf Prospectus) or a Registration Statement to facilitate a Distribution (as defined in the RRA) in Canada or the United States of all or any portion of the Registrable Securities (the “Demand Registration”) held by the Holders requesting the Demand Registration. Moreover, pursuant to the RRA and subject to certain exceptions, if, at any time, we propose to make a Distribution for our own account, we shall notify the Holders of such Piggyback Registration and shall use reasonable commercial efforts to include in the Piggyback Registration such Registrable Securities requested by the Holders be included in such Piggyback Registration.
Investor Rights Agreement
Furthermore, in connection with the closing of the Recapitalization Transaction, we entered into the IRA, dated June 24, 2022, with ICM and the Investors. Pursuant to the IRA, among other things, the Investors are entitled to designate nominees for election or appointment to our Board as follows:
Pursuant to the IRA, the Secured Lenders appointed Scott Cohen, Michelle Mathews-Spradlin and Kenneth Gilbert to serve on our Board. Mr. Cohen and Ms. Mathews-Spradlin’s appointments were effective as of the Closing Date and Mr. Gilbert’s appointment was effective as of August 11, 2022. The Consenting Unsecured Lenders initially appointed Zachary Arrick, Alexander Shoghi and Marco D’Attanasio to serve on our Board effective as of the Closing Date. On September 15, 2022, Mr. D’Attanasio resigned as a member of our Board and audit committee. On February 21, 2023, Mr. Arrick resigned as a member of our Board, compensation, nominating and corporate governance committees. On April 20, 2023, John Paterson was appointed to our Board. Mr. Paterson was nominated as a replacement director for Mr. D'Attanasio by the Investor that initially nominated Mr. D'Attanasio. On March 9, 2024, Mr. Paterson resigned as a member of our Board, audit committee and nominating and corporate governance committee. As of the date hereof, the Consenting Unsecured Lenders have not filled the vacancies on our Board created by Mr. Arrick’s or Mr. Paterson's resignations. The directors appointed by the Secured Lenders and Consenting Unsecured Lenders will serve as our directors until our next annual general meeting of shareholders or until their successors are duly elected or appointed.
57
Pursuant to the IRA, we are required to hire a chief executive officer (and any successor thereto) who has been unanimously approved by the Investors. Upon the chief executive officer taking office (other than an interim chief executive officer), we are obligated to arrange for the chief executive officer to be appointed to our Board. Accordingly, we appointed Richard Proud as a member of our Board upon his appointment as Chief Executive Officer, which had been unanimously approved by the Investors.
Acquisitions
Acquisition of Cheetah
On December 30, 2024, we entered into an Asset Purchase Agreement (the "Cheetah Purchase Agreement") with Cheetah Enterprises, Inc. (the "Cheetah Seller"), pursuant to which, we acquired substantially all of the assets of the Cheetah Seller that relate to and are used in connection with the Cheetah Seller's cannabis wholesale business, including the manufacture, marketing, and sale of cannabis distillate vaporize products in the states of Illinois and Pennsylvania under the "Cheetah" brand (the "Brand"), but excluding certain excluded assets (collectively, the "Cheetah Purchased Assets") together with certain assumed liabilities related to the Cheetah Purchased Assets. The purchase price (the "Purchase Price") for the Cheetah Purchased Assets is approximately $3.5 million, and includes (i) common shares at an aggregate deemed value of approximately $1.5 million, which we recorded at a fair value of $1.2 million), to be issued in three (3) tranches; (ii) cash consideration of approximately $2.0 million payable in four installments, upon the completion of certain performance benchmarks (if the Brand does not meet the performance benchmark by the payment date, such payment date will be delayed until the later of (x) thirty (30) days or (y) until such time the Brand achieves the applicable performance benchmark; provided, payment of the full cash consideration shall not be delayed more than twenty-four (24) months after closing); and (iii) additional consideration based on EBITDA generated by the Brand over the next three years which is payable annually in cash, with the final payment due on or before April 1, 2028.
Dispositions
Certain Massachusetts Assets
On February 9, 2024, our wholly-owned subsidiary, Mayflower Medicinals, Inc. ("Mayflower"), entered into an Asset Purchase Agreement (the "MA Purchase Agreement") with an unaffiliated third-party buyer (the "MA Buyer"), pursuant to which, Mayflower agreed to sell certain of its assets associated with its Holliston, Massachusetts cultivation and product manufacturing facility (the "Purchased Assets") for $3.0 million (the "Purchase Price"). The transaction closed on September 27, 2024 (the "MA Closing Date"). On the MA Closing Date, $0.5 million was paid in cash (the "Cash Closing Payment"), while the remaining $2.5 million of the Purchase Price will be paid in installments pursuant to two promissory notes as follows: $0.5 million to be paid in equal monthly installments over eight months with interest accruing at 7% per annum, and $2 million to be paid in equal monthly installments over 36 months with interest accruing at 7% per annum. As security for payments under the notes, Mayflower executed a security agreement, granting it a first priority lien on the purchased assets. The proceeds from the Cash Closing Payment were used to satisfy certain federal tax obligations. We recognized a gain of $2.6 million, which was the difference between the aggregate fair value of the consideration and the carrying value of the net assets disposed as of the MA Closing Date, which is presented in "recoveries, write-downs and other charges, net" on the consolidated statements of operations for the year ended December 31, 2024.
Nevada Assets
On February 23, 2024, our wholly-owned subsidiary, GreenMart of Nevada NLV, LLC ("GMNV") entered into an Asset Purchase Agreement (the "NV Purchase Agreement") with an unaffiliated third-party buyer (the "NV Buyer"), pursuant to which, GMNV agreed to sell substantially all of the assets of GMNV to the NV Buyer. GMNV currently operates a co-located medical and adult-use cultivation and production facility in North Las Vegas, Nevada and an adult-use dispensary in Las Vegas, Nevada and holds two conditional adult-use dispensary licenses to be located in Henderson and Reno, Nevada (the "Business"). The aggregate proceeds to be received from the sale are $6.5 million. The closing of the NV Purchase Agreement is subject to, among other customary conditions, receipt of approval of the Nevada Cannabis Compliance Board (the "NV CCB"). On February 23, 2024, GMNV also entered into a Management Agreement (the "NV Management Agreement"), pursuant to which, the NV Buyer's affiliated entity (the "Manager"), will assume full operational and managerial control of the Business, which was approved by the NV CCB and became effective June 24, 2024 (the "NV Management Agreement Effective Date"). Of the total Purchase Price, $3.5 million is paid in cash at the closing of the NV Purchase Agreement (the "Closing") and the remaining balance of the Purchase Price is paid on a quarterly basis, beginning three months after the Closing, over 36 months with interest accruing at 8% per annum. On March 20, 2025, the NV CCB approved the transaction contemplated by the NV Purchase Agreement.
As of the NV Management Agreement Effective Date, all operational control of GMNV was transferred to the Manager and we determined that we no longer had a controlling financial interest as of the NV Management Agreement Effective Date. We recognized a gain on deconsolidation of $2.1 million, which was difference between the aggregate fair value of the consideration and the carrying value of the net liabilities disposed from deconsolidation on the NV Management Agreement Effective Date, which is presented in
58
"interest and other income" on the consolidated statements of operations for the year ended December 31, 2024. As the consideration to be received is contingent on the receipt of the approval from the NV CCB, no consideration has been recognized to date. Once the license transfer has been approved and the consideration has been received from the Buyer, we will recognize the associated gains at such time.
Recent Developments
Issuance of Common Shares
On January 9, 2025, we issued 41,666,666 common shares to the Cheetah Seller with respect to the acquisition of Cheetah.
On January 14, 2025, we issued 25,632,509 common shares for vested RSUs to certain employees and directors. We withheld 1,028,774 common shares to satisfy employees’ tax obligations of less than $0.1 million.
Sale of Certain Arizona Assets
On February 6, 2025, we entered into definitive agreements (the "AZ Purchase Agreements") with an unaffiliated third-party buyer (the "AZ Buyer"), pursuant to which we agreed to sell three dispensaries and two processing/cultivation facilities in Arizona for aggregate consideration of approximately $36.5 million (the "AZ Transaction"). The AZ Transaction includes two dispensaries, a processing facility and a cultivation/processing facility located in Mesa, Arizona as well as one dispensary located in Phoenix, Arizona (collectively, the "Facilities"). Following the closing of the AZ Transaction, we will continue to operate one dispensary in Mesa, Arizona.
Pursuant to the AZ Purchase Agreements, we agreed to sell and the AZ Buyer agreed to acquire, substantially all of the assets related to or used in connection with the Facilities, including, but not limited to, all cannabis licenses associated with such businesses and related real property (collectively, the "AZ Purchased Assets"), together with certain assumed liabilities related to the AZ Purchased Assets. The closing of the Transaction is subject to customary conditions precedent, including the receipt of applicable consents and regulatory approvals.
The purchase price for the AZ Purchased Assets is approximately $36.5 million and will consist of approximately $20 million of cash payable at closing, subject to certain adjustments, and a secured promissory note to be issued by the AZ Buyer in the principal amount of $16.5 million (the "AZ Note"). The AZ Note will bear interest at a rate of six percent per annum compounded annually, with a term of 66 months.
The AZ Transaction closed on February 14, 2025 with an effective closing date of February 10, 2025, which is the date the AZ Buyer assumed the financial benefit and risk relating to the AZ Purchased Assets. As of February 14, 2025, all closing conditions of the AZ Purchase Agreement had been met and that is the date that the AZ Transaction closed and the AZ Buyer assumed full managerial and operational control of the AZ Purchased Assets.
As of December 31, 2024, we had reclassified a total of $23.6 million to assets classified as held for sale, and $2.3 million to liabilities classified as held for sale on the consolidated balance sheets with respect to the AZ Purchased Assets.
Accounting Pronouncements
See Note 3, “New Accounting Standards and Accounting Changes” in the notes to our consolidated financial statements for the fiscal year ended 2024 included elsewhere in this Annual Report on Form 10-K for more information regarding the new accounting standards applicable to us.
59
Results of Operations for the Years Ended December 31, 2024 and 2023 (Adjusted)
Revenues and Gross Profit
|
|
Year Ended December 31, |
|
|||||||
(in ’000s of U.S. dollars) |
|
2024 |
|
|
2023 |
|
||||
Revenues |
|
|
|
|
|
(Adjusted) |
|
|||
Eastern Region |
|
$ |
|
128,553 |
|
|
$ |
|
105,922 |
|
Western Region |
|
|
|
39,014 |
|
|
|
|
53,088 |
|
Other |
|
|
|
— |
|
|
|
|
227 |
|
Total revenues |
|
$ |
|
167,567 |
|
|
$ |
|
159,237 |
|
|
|
|
|
|
|
|
|
|
||
Costs and expenses applicable to revenues (exclusive of depreciation and amortization expense) |
|
|
|
|
|
|
|
|
||
Eastern Region |
|
$ |
|
(68,334 |
) |
|
$ |
|
(62,083 |
) |
Western Region |
|
|
|
(24,119 |
) |
|
|
|
(33,479 |
) |
Other |
|
|
|
— |
|
|
|
|
(506 |
) |
Total costs and expenses applicable to revenues (exclusive of depreciation and amortization expense) |
|
$ |
|
(92,453 |
) |
|
$ |
|
(96,068 |
) |
Gross profit |
|
|
|
|
|
|
|
|
||
Eastern Region |
|
$ |
|
60,219 |
|
|
$ |
|
43,839 |
|
Western Region |
|
|
|
14,895 |
|
|
|
|
19,609 |
|
Other |
|
|
|
— |
|
|
|
|
(279 |
) |
Total gross profit |
|
$ |
|
75,114 |
|
|
$ |
|
63,169 |
|
The Eastern region includes our operations in Florida, Maryland, Massachusetts, New York, and New Jersey. Results from our Vermont and CBD businesses were included until March 8, 2023 and May 8, 2023, respectively, when they were deconsolidated. The Western region includes our operations in Arizona and Nevada. Results from our Nevada business was included until June 23, 2024, when it was then deconsolidated, while our Colorado operations were included until November 14, 2023, the date at which our remaining Colorado assets and investments were sold.
Eastern region
For the year ended December 31, 2024, our sales revenues in the eastern region were $128.6 million as compared to $105.9 million for the year ended December 31, 2023, which represents an increase of 21.4%. The main drivers for the increase in revenues are from the launch of our adult-use programs in both Maryland and New Jersey in July 2023 accounting for $12.9 million of the year-over-year increase and further expansion of our wholesale programs in both states accounting for $8.3 million of the year-over-year increase. Further, retail revenues increased in Florida by $2.8 million and New York by $1.2 million, from higher volume associated with discounts and promotions offered in these markets during the year ended December 31, 2024, as compared to the year ended December 31, 2023. This was partially offset by $2.6 million in lower retail revenues in Massachusetts, as a result of increased competition leading to lower revenues and labor challenges which led to temporary store closures at certain dispensaries during the year ended December 31, 2024, as compared to the year ended December 31, 2023, and from lower revenues of $0.1 million in Vermont as it was deconsolidated as of March 8, 2023.
For the year ended December 31, 2024, gross profit was $60.2 million, or 46.8% of sales revenues, as compared to a gross profit of $43.8 million, or 41.4% of sales revenues, for the year ended December 31, 2023. Gross profit increased in Maryland and New Jersey by $12.8 million as we continue to produce and sell more higher margin in-house products to meet adult-use demand during the year ended December 31, 2024, as compared to the year ended December 31, 2023. Gross profit increased in New York by $0.6 million from higher retail demand during the year ended December 31, 2024, as compared to the year ended December 31, 2023, with the sustained revenue growth attributable to marketing activities and other promotional programs in the state. Additionally, gross profits increased by $3.0 million due to lower facility costs in Massachusetts subsequent to the merging of two facilities in the second half of 2023 and focus on producing more in-house products during the year ended December 31, 2024, as compared to the year ended December 31, 2023. Further, we increased sales promotions in Florida to remain competitive against pricing pressures within the state.
60
During the year ended December 31, 2024, approximately 56,460 pounds of plant material was harvested in the eastern region as compared to approximately 33,730 pounds harvested during the year ended December 31, 2023. There was an increase in harvested plant material in New Jersey, primarily attributable to increased cultivation and production activities, following the commencement of adult-use operations at the Pleasantville facility in July 2023. There were lower volumes in Florida following the impact of Hurricane Milton, and in Massachusetts, harvested plant material decreased during the year ended December 31, 2024, as compared to the year ended December 31, 2023, as only our Fall River facility was operational during the year ended December 31, 2024, as compared to harvests from both Fall River and Holliston facilities during the year ended December 31, 2023.
Western region
For the year ended December 31, 2024, our sales revenues in the western region were $39.0 million as compared to $53.1 million for the year ended December 31, 2023, which represents a decrease of 26.5%. The decrease in revenue in the western region is attributable to $12.1 million in lower retail revenues in Arizona, attributed to reduced demand arising from increased competition throughout the state during the year ended December 31, 2024, as compared to the year ended December 31, 2023. Additionally, we deconsolidated our Nevada operations as of June 24, 2024, and therefore, less than six months' revenue of $1.3 million is consolidated during the year ended December 31, 2024, as compared to a revenue of $3.3 million for the full year ended December 31, 2023.
For the year ended December 31, 2024, gross profit was $14.9 million, or 38.2% of sales revenues, as compared to a gross profit of $19.6 million, or 36.9% of sales revenues, for the year ended December 31, 2023. The lower gross profit during the year ended December 31, 2024, as compared to the year ended December 31, 2023, is attributed to lower demand, given the highly competitive market in Arizona and from deconsolidation of our Nevada business as of June 24, 2024. Alternatively, the increase in gross margin is attributable to lower inventory purchase costs and from the sale of higher margin medical products in Arizona during the year ended December 31, 2024, as compared to the year ended December 31, 2023. In addition, the Nevada business was operating at a loss, and therefore the increase in gross profit margin is attributable to lower gross losses from the Nevada business following its deconsolidation.
During the year ended December 31, 2024, approximately 4,500 pounds of plant material was harvested in the western region as compared to approximately 7,430 pounds harvested during the year ended December 31, 2023. The decrease is attributed to lower production activity in Nevada, as the business was deconsolidated as of June 24, 2024 compared to a full year of harvests for the year ended December 31, 2023. In addition, there was a decrease in harvest output in Arizona given the lower demand as previously mentioned during the year ended December 31, 2024 as compared to the year ended December 31, 2023.
Other revenues
For the year ended December 31, 2024, other revenues were $Nil as compared to $0.2 million for the year ended December 31, 2023. Similarly, other gross profits was $Nil for the year ended December 31, 2024, as compared to a negative $0.3 million for the year ended December 31, 2023. The changes in other revenues and other gross profits is due to the deconsolidation of our CBD business as of May 8, 2023.
Expenses
|
|
Year Ended December 31, |
|
|||||||
(in ’000s of U.S. dollars) |
|
2024 |
|
|
2023 |
|
||||
|
|
|
|
|
|
|
(Adjusted) |
|
||
Total operating expenses |
|
$ |
|
83,627 |
|
|
$ |
|
92,904 |
|
Total other expenses |
|
|
|
16,800 |
|
|
|
|
19,723 |
|
Income tax (benefit) expense |
|
|
|
(17,678 |
) |
|
|
|
27,163 |
|
61
Selling, General and Administrative Expenses Details
|
|
Year Ended December 31, |
|
|||||||
(in ’000s of U.S. dollars) |
|
|
2024 |
|
|
2023 |
|
|||
|
|
|
|
|
|
|
(Adjusted) |
|
||
Salaries and employee benefits |
|
$ |
|
28,781 |
|
|
$ |
|
30,111 |
|
Severance |
|
|
|
257 |
|
|
|
|
1,110 |
|
Share-based compensation |
|
|
|
2,107 |
|
|
|
|
4,535 |
|
Legal and other professional fees |
|
|
|
7,943 |
|
|
|
|
8,913 |
|
Facility, insurance and technology costs |
|
|
|
13,004 |
|
|
|
|
12,634 |
|
Marketing expenses |
|
|
|
3,590 |
|
|
|
|
4,347 |
|
Travel and pursuit costs |
|
|
|
1,257 |
|
|
|
|
902 |
|
Amortization on right-of-use assets |
|
|
|
2,055 |
|
|
|
|
2,027 |
|
Other general corporate expenditures |
|
|
|
3,188 |
|
|
|
|
3,284 |
|
Total |
|
$ |
|
62,182 |
|
|
$ |
|
67,863 |
|
Total operating expenses
Total operating expenses other than those included in costs and expenses applicable to revenues consist of: (i) selling, general, and administrative expenses which are necessary to conduct our ordinary business operations as well as support marketing, technology, and other growth initiatives such as opening new dispensaries and building-out our facilities; (ii) depreciation and amortization charges taken on our fixed and intangible assets; and (iii) any write-downs or impairment on our assets. We have taken measures to control our discretionary spending and to employ capital efficiently. However, we expect total operating expenses to increase as we continue to invest in our operations and capital projects, attract and retain top talent, and implement robust technology systems in our corporate, retail and cultivation and manufacturing facilities.
For the year ended December 31, 2024, our total operating expenses were $83.6 million as compared to $92.9 million for the year ended December 31, 2023, which represents a decrease of 10.0%.
The decrease in total operating expenses resulted from a decrease of $5.7 million of our selling, general, and administrative expenses which is attributable to: $2.4 million decrease in share-based compensation as the majority of outstanding employee RSU's fully vested in July 2023: $0.9 million decrease in severance expenses during the year ended December 31, 2024, as compared to the year ended December 31, 2023; $1.3 million decrease in our salaries and employee expenses from lower emoluments during the year ended December 31, 2024, as compared to the year ended December 31, 2023; $1.7 million decrease in marketing, legal and other professional fees during the year ended December 31, 2024, as compared to the year ended December 31, 2023; and a $0.1 million decrease in general corporate expenditures and facility expenses during the year ended December 31, 2024, as compared to the year ended December 31, 2023. This was partially offset by a $0.4 million increase in facility, insurance and technology costs and a $0.3 million increase in travel costs during the year ended December 31, 2024, as compared to the year ended December 31, 2023.
The decrease in total operating expenses is also attributable to a $2.5 million decrease in our depreciation and amortization expenses during the year ended December 31, 2024 as compared to the year ended December 31, 2023. Our total depreciable asset base has decreased as certain fixed asset items are now fully depreciated, net of any additions during the year.
Further, the decrease in total operating expenses is attributable to a $1.1 million increase in recoveries, write-downs and other charges, net, primarily from $2.6 million in gain recognized from the disposal of the Purchased Assets in Massachusetts during the year ended December 31, 2024, compared to $0.4 gain from the deconsolidation of Vermont and CBD entities during the year ended December 31, 2023 and a $0.1 million gain recognized on an early termination of a lease in Florida, partially offset by additional credit loss provisions of $0.9 million and settlement costs of $0.3 million recognized during the year ended December 31, 2024, as compared to immaterial write downs during the year ended December 31, 2023.
During the year ended December 31, 2024, excise taxes were $0.8 million (December 31, 2023—$0.8 million). Excise taxes are included as part of the selling, general, and administrative expenses on the consolidated statements of operations.
62
Total other income and expenses
Total other income and expenses includes income and expenses that are not included in the ordinary day-to-day activities of our business. This includes interest and accretion expenses on our financing arrangements, fair value gains or losses on our financial instruments, and income earned from arrangements that are not from our ordinary revenue streams of retail, wholesale, or delivery of cannabis products.
For the year ended December 31, 2024, our total other expenses were $16.8 million as compared to $19.7 million for the year ended December 31, 2023, which represents a decrease of 14.8%.
The decrease in total other income and expenses between the years ended December 31, 2024 and 2023 is attributable to: $1.2 million decrease in loss on debt extinguishment related to the February 16, 2024 amendment (the "2024 NJ Amendment") to the Senior Secured Bridge Notes, which resulted in a loss of $0.1 million during the year ended December 31, 2024, as compared to an amendment fee for the Senior Secured Bridge Notes of $1.3 million during the year ended December 31, 2023 from the first amendment of the NJ Senior Secured Notes in February 2023; a $3.8 million increase in interest and other income, mainly attributed to a $2.1 million gain on deconsolidation of our Nevada operations, $1.1 million in income from ATM revenues and license fees, $0.7 million gain from certain vendor accruals and foreign currency translations, partially offset by a $0.1 million decrease in rental income from sublease arrangements during the year ended December 31, 2024, as compared to the year ended December 31, 2023.
The decrease in total other expenses was partially offset by a $1.4 million increase in interest expense, attributable to the Secured and Unsecured Debentures interest which are paid-in-kind and therefore, each subsequent quarter will accrue higher interest as the principal balance increased during the year ended December 31, 2024 as compared to the year ended December 31, 2023; a $0.7 million increase in accretion expense during the year ended December 31, 2024, relating to the amended NJ Senior Secured Bridge Notes which was renewed in February 2024; and a loss of less than $0.1 million from changes in carrying value on certain financial instruments during the year ended December 31, 2024, as compared to the year ended December 31, 2023.
Income tax expense
As a result of operating in the cannabis industry, we consider the limitations of Internal Revenue Code Section 280E (“Section 280E”) which generally allows a deduction for expenses directly related to sales of product. Our effective tax rate differs from the statutory tax rate primarily as a result of changes in our valuation allowance, consideration of certain permanent items, and penalties & interest on outstanding tax liabilities.
For the year ended December 31, 2024, we had a tax benefit of $17.7 million as compared to an expense of $27.2 million for the year ended December 31, 2023, which represents an income tax expense decrease of 165.1%. The $17.7 million benefit in income tax is primarily attributable to changes in our valuation allowance due to our ability to realize certain deferred tax assets from our consolidated income tax filings.
Liquidity and Capital Resources
As of December 31, 2024, we held unrestricted cash of $18.5 million (December 31, 2023 - $13.1 million), had an accumulated deficit of $1,335.3 million (December 31, 2023 - $1,327.6 million), and a working capital deficit of $0.7 million (December 31, 2023 - $79.9 million deficit). In assessing our liquidity, we monitor our cash on-hand and our expenditures required to execute our day-to-day operations and our long-term strategic plans. To date, we have financed our operations through equity and debt financings and from our cash flows from operations and we anticipate that we will need to raise additional capital to fund our operations and capital plans in the future. We expect to finance these activities through a combination of additional financings and cash flows from our operations. However, we may be unable to raise additional funds when needed and on favorable terms, or at all, which may have a negative impact on our financial condition and could force us to curtail or cease our operations. Furthermore, our outstanding debt instruments impose certain restrictions on our operating and financing activities, including certain restrictions on our ability to incur certain additional indebtedness, grant liens, make certain dividends and other payment restrictions affecting our subsidiaries, issue shares or convertible securities and sell certain assets. Even if we believe we have sufficient funds for our current or future plans, we may seek additional capital due to favorable market conditions and/or for strategic opportunities and initiatives.
Going Concern
The accompanying consolidated financial statements have been prepared on a going concern basis, which assumes that we will continue to operate as a going concern and which contemplates the realization of assets and the satisfaction of liabilities and commitments in the normal course of business. Our ability to continue as a going concern is dependent upon our ability to raise additional capital, our ability to achieve sustainable revenues and profitable operations, and our ability to obtain the necessary capital to meet our obligations and repay our liabilities when they become due.
63
While we believe that we have funding necessary for us to continue as a going concern, we may need to raise additional capital and there can be no assurance that such capital will be available to us on favorable terms, if at all. As such, these material circumstances cast substantial doubt on our ability to continue as a going concern for a period of no less than 12 months from the date of this report, and our consolidated financial statements do not include any adjustments that might be necessary if we are unable to continue as a going concern. We have based this estimate on assumptions that may prove to be wrong, and we could utilize our available capital resources sooner than we currently plan due to incorrect assumptions or due to a decision to expand our activities beyond those currently planned.
Cash Flow for the Year Ended December 31, 2024 as Compared to the Year Ended December 31, 2023 (Adjusted)
Operating Activities
Our net cash flows from operating activities are affected by several factors, including revenues generated by operations, increases or decreases in our operating expenses, including expenses related to new capital projects and development of existing or newly acquired businesses and the level of cash collections received from our customers.
Net cash provided by operating activities during the year ended December 31, 2024 was $12.5 million as compared to $3.8 million for the year ended December 31, 2023. The increase in our net cash provided from operating activities during the year ended December 31, 2024, as compared to the year ended December 31, 2023, was primarily due to the following: our net loss of $7.6 million, offset by: $24.7 million of depreciation and amortization expense; $17.2 million in interest expense; $2.1 million in share-based compensation expense; $4.6 million of accretion expense; $0.1 million in loss on debt extinguishment from the amendment of our Senior Secured Bridge Notes; $0.2 million loss on our equity method investment; $0.4 million from additional inventory reserves; $1.2 million in recoveries, write-downs and other charges, net, from $2.6 million gain recognized from the disposal of Holliston assets; and $0.1 million gain recognized on the early termination of a lease, partially offset by additional credit loss provisions of $1.2 million and settlement costs of $0.3 million; and $5.6 million from changes in operating assets and liabilities items during the year ended December 31, 2024.
Changes in other operating assets for the year ended December 31, 2024, include: a decrease in inventory of $1.2 million, primarily due to enhanced sales planning and higher efficiencies gained within better company-wide inventory management during the year ended December 31, 2024 as compared to the year ended December 31, 2023; an increase in accounts receivable of $0.9 million from higher wholesale revenues and timing of collections during the year ended December 31, 2024 as compared to December 31, 2023; and an increase in prepaid expenses of $0.2 million during the year ended December 31, 2024, mainly relating to timing of renewals for insurance and rent, as compared to the year ended December 31, 2023.
Changes in other operating liabilities for the year ended December 31, 2024, include an increase in uncertain tax position liabilities of $54.3 million due to certain income taxes being recognized as an uncertain tax position during the year ended December 31, 2024, as compared to the year ended December 31, 2023; decrease in accrued and other current liabilities of $81.1 million from additional accrued income taxes and certain amended tax liabilities being reclassified to uncertain tax positions, and a $5.8 million decrease in accounts payable, as compared to the year ended December 31, 2023.
As we continue to expand our operations and as these operations become more established, we continue to expect cash flow to be provided from operations, and we intend to place less reliance on financing from other sources to fund our operations. Although we expect to continue to have positive cash flows from operations in 2025, no assurance can be given that we will have positive cash flows in the future.
Investing Activities
Net cash used in investing activities during the year ended December 31, 2024 was $6.3 million as compared to $4.4 million for the year ended December 31, 2023. The increase in cash used in investing activities was primarily attributable to: higher spend on cultivation and dispensary construction expenditures of $5.5 million, mainly related to facility build-out in the North-East and additional dispensaries in Florida, during the year ended December 31, 2024 as compared to $3.6 million during the year ended December 31, 2023; lower proceeds from the sale of certain assets of $0.5 million, compared to $2.5 million, as we sold our cultivation and dispensary assets in Colorado during the year ended December 31, 2023; we contributed $0.4 million to our investments in associates during the year ended December 31, 2024, as compared to $0.8 million during the year ended December 31, 2023; and incurred consideration payments of $0.7 million with respect to the acquisition of the Cheetah Purchased Assets (the "Cheetah Acquisition") during the year ended December 31, 2024, compared to $Nil during the year ended December 31, 2023.
The increase was partially offset by a decrease in other intangible assets expenditures of $2.3 million primarily related to adult-use license application fees in Maryland and New Jersey during the year ended December 31, 2023 as compared to immaterial capitalized intangible asset expenditures during the year ended December 31, 2024.
64
Financing Activities
Net cash used in financing activities for the year ended December 31, 2024 was $0.3 million as compared to net cash used in financing activities of $0.6 million for the year ended December 31, 2023. During the year ended December 31, 2024, we paid $0.3 million on our employees' behalf as part of RSU issuances as compared to $0.6 million during the year ended December 31, 2023. Further, we repaid $0.1 million of debt during the year ended December 31, 2024, compared to less than $0.1 million debt repaid during the year ended December 31, 2023.
Off-Balance Sheet Arrangements
As of December 31, 2024, we had no off-balance sheet arrangements.
Related Party Transactions
Upon the closing of the Recapitalization Transaction, certain of our lenders held greater than 5% of the voting interests in our Company and therefore are classified as related parties. See "Note 15 - Related Party Transactions" in the notes to our consolidated financial statements for the fiscal year ended 2024 included elsewhere in this Annual Report on Form 10-K for more information.
Effective as of October 11, 2023 (the "October Resignation Date"), Robert Galvin, our then-Interim Chief Operating Officer, resigned from his executive positions, including all positions with our subsidiaries and affiliates. In connection with the resignation, we executed a separation agreement (the "October Separation Agreement"), pursuant to which, Mr. Galvin received certain compensation and benefits valued to substantially equal the value of entitlements he would have received under Section 4(f) of his employment agreement. Specifically, Mr. Galvin received: (i) total cash compensation in the amount of approximately $0.4 million, which was paid in a lump sum on January 5, 2024; (ii) a grant of RSUs with an aggregate fair market value of approximately $0.4 million, which vested fully on January 4, 2024. Under the terms of the October Separation Agreement, we paid the monthly premium for Mr. Galvin's continued participation in the Company’s health and dental insurance benefits pursuant to COBRA for one year following the October Resignation Date. Mr. Galvin served in a consulting role for three months following the October Resignation Date at a base compensation rate of $25 per month. As of December 31, 2024, the total balance owed to Mr. Galvin is $Nil (December 31, 2023 - $0.4 million).
Effective as of April 5, 2024 (the "Faraut Resignation Date"), Philippe Faraut, our then-Chief Financial Officer, resigned from his executive positions, including all positions with our subsidiaries and affiliates. in connection with the resignation, we and Mr. Faraut executed a separation agreement (the "Faraut Separation Agreement"), pursuant to which, Mr. Faraut received certain compensation and benefits valued to substantially equal the value of entitlements he would have received under Section 4(g) of his employment agreement. Specifically, Mr. Faraut received total cash compensation in the amount of approximately $0.2 million, which was payable in equal installments of approximately $25,000 per month over a period of 7 months following the Effective Date (as defined in the Faraut Separation Agreement). Under the terms of the Faraut Separation Agreement, we will continue to pay the monthly premium for Mr. Faraut's continued participation in the Company's health and dental insurance benefits pursuant to COBRA for one year from the Faraut Resignation Date. Mr. Faraut served in a consulting role for one month following the Faraut Resignation Date at a base compensation rate of $25,000 per month. Pursuant to the Faraut Separation Agreement, the RSUs granted to Mr. Faraut on November 23, 2022 and May 17, 2023 accelerated and fully vested upon satisfactory completion of Mr. Faraut's consulting services. Further, the RSUs granted to Mr. Faraut on September 1, 2023 and November 15, 2023 were forfeited as of the Faraut Resignation Date. As of December 31, 2024, the total balance owed to Mr. Faraut is $Nil (December 31, 2023 - $Nil).
Pursuant to the terms of the Third Amended and Restated Secured Debenture Purchase Agreement (the "Secured DPA"), dated as of June 24, 2022, with ICM, the other Credit Parties (as defined in the Secured DPA), the collateral agent, and the New Secured Lenders, we have a related party payable of $6.3 million due to certain of the New Secured Lenders, including Gotham Green Fund 1, L.P., Gotham Green Fund 1 (Q), L.P., Gotham Green Fund II, L.P., Gotham Green Fund II (Q), L.P., Oasis Investment Master II Fund LTD., Senvest Global (KY), LP, Senvest Master Fund, LP and Hadron Healthcare and Consumer Special Opportunities Master Fund, for certain out-of-pocket costs, charges, fees, taxes and other expenses incurred by the New Secured Lenders in connection with the closing of the Recapitalization Transaction (the “Deferred Professional Fees”). These New Secured Lenders held greater than 5.0% of the outstanding common shares of the Company upon the closing of the Recapitalization Transaction and are therefore considered to be related parties. We had until December 31, 2022, to pay the Deferred Professional Fees ratably based on the amount of each New Secured Lender’s Deferred Professional Fees. The Deferred Professional Fees accrued simple interest at the rate of 12.0% from the Closing Date until December 31, 2022. Beginning with the first business day of the month following December 31, 2022, interest shall accrue on the Deferred Professional Fees at the rate of 20.0% calculated on a daily basis and is payable on the first business day of every month until the Deferred Professional Fees and accrued interest thereon is paid in full. As of December 31, 2024, the outstanding related party portion of the Deferred Professional Fees including accrued interest was $9.2 million (December 31, 2023 – $8.0 million). The related party balance is presented in accrued and other current liabilities on the consolidated balance sheets.
65
Pursuant to the terms of 2024 NJ Amendment, interest accruing after February 16, 2024 will be payable in cash on the last day of each fiscal quarter (the first such interest payment date being May 16, 2024). As of December 31, 2024, the outstanding related party portion of the interest payable was $0.2 million (December 31, 2023 - $Nil) presented in accrued and other current liabilities on the consolidated balance sheets.
Critical Accounting Policies and Accounting Estimates
Critical Accounting Policies
Inventories
Inventory is comprised of supplies, raw materials, finished goods and work-in-process such as harvested cannabis plants and by-products to be harvested. Inventory is valued at the lower of cost, determined on a weighted average cost basis, and net realizable value. The direct and indirect costs of inventory initially include the costs to cultivate the harvested plants at the time of harvest. They also include subsequent costs such as materials, labor, and overhead involved in processing, packaging, labeling, and inspection to turn raw materials into finished goods. All direct and indirect costs related to inventory are capitalized as they are incurred and are subsequently recorded within costs and expenses applicable to revenues in the consolidated statements of operations at the time of sale.
Leases
We lease some items of property, plant and equipment, office, cultivation, processing and dispensary space. On the lease commencement date, a lease is classified as a finance lease or an operating lease based on the classification criteria of the lease guidance under GAAP. As of January 1, 2019, we adopted Financial Accounting Standards Board (“FASB”) Accounting Standard Codification (“ASC”) Topic 842 Leases (“ASC 842”) and applied the lease classification criteria contained therein for any new leases. Upon adoption of ASC 842, we recorded right-of-use (“ROU”) assets for all of our leased assets classified as operating leases. The ROU assets were computed as the present value of future minimum lease payments, including additional payments resulting from a change in an index such as a consumer price index or an interest rate, plus any prepaid lease payments minus any lease incentives received. A lease liability was also recorded at the same time. No ROU asset is recorded for leases with a lease term, including any reasonably assured renewal terms, of 12 months or less.
Share-based Compensation
Share-based awards are measured at the fair value of the stock options at the grant date and recognized as expense over the requisite service periods in our consolidated statements of operations. The fair value of options is determined using the Black-Scholes option pricing model which incorporates all market vesting conditions. The number of options expected to vest is reviewed and adjusted at the end of each reporting period such that the amount recognized for services received as consideration for the share-based awards granted shall be based on the number of awards that eventually vest. Amounts recorded for forfeited or expired unexercised options are accounted for in the year of forfeiture. Upon the exercise of stock options, consideration received on the exercise of share-based awards is recorded as paid-in-capital.
Share-based compensation expense includes compensation cost for employee and non-employee share-based payment awards granted and all modified or cancelled awards. In addition, compensation expense includes the compensation cost, based on the grant-date fair value calculated under ASC 718-10-55. We recognize compensation expense for share-based awards on a straight-line basis over the requisite service period for awards that vest solely based on a service condition. Compensation expense for equity awards that vest based on both service and performance conditions are recognized over the requisite service period of the award using the graded vesting method. Share-based compensation expense is not adjusted for estimated forfeitures, but instead adjusted upon an actual forfeiture of a stock option. We utilize the risk-free rate determined by the market yield on Government of Canada marketable bonds over the contractual term of the instrument being issued.
Business Combinations
In accordance with the FASB ASC Topic 805 Business Combinations (“ASC 805”), we allocate the fair value of the purchase consideration to the tangible and intangible asset purchased and the liabilities assumed on the basis of their fair values at the date of acquisition. The determination of fair values of assets acquired and liabilities assumed requires estimates and the use of valuation techniques when a market value is not readily available. Any excess of purchase price over the fair value of net tangible and intangible assets acquired is allocated to goodwill. If we obtain new information about the facts and circumstances that existed as of the acquisition date during the measurement period, which may be up to one year from the acquisition date, we may record an adjustment to the assets acquired and liabilities assumed.
66
Classification of an acquisition as a business combination or an asset acquisition depends on whether the assets acquired constitute a business, which can be a complex judgment. Whether an acquisition is classified as a business combination or asset acquisition can have a significant impact on the accounting considerations on and after acquisition.
Debt Modifications and Extinguishments
In accordance with the FASB ASC Topic 470-50 Debt Modifications and Extinguishments (“ASC 470-50”), we determine the fair value of any debt modified or extinguished on the closing date of the modification as well as the fair value of what was received in exchange of any debt modification or extinguishment. The determination of these fair values requires estimates and the use of valuation techniques when a market value is not readily available. Any difference between the exchange resulting from a debt modification or extinguishment may result in a gain or loss on debt extinguishment within our consolidated statements of operations.
Critical Accounting Estimates
The preparation of our consolidated financial statements and related disclosures in conformity with GAAP and our discussion and analysis of our financial condition and operating results require our management to make judgments, assumptions and estimates that affect the amounts reported. Actual results may differ from these estimates. The estimates and underlying assumptions are reviewed on an ongoing basis. Revisions to accounting estimates are recognized in the period in which the estimate is revised if the revision affects only that period or in the period of the revision and future periods if the revision affects both current and future periods.
Our significant accounting policies are described in Note 2, “Summary of Significant Accounting Policies,” of the notes to consolidated financial statements included elsewhere in this Annual Report on Form 10-K describes the significant accounting policies and methods used in the preparation of our consolidated financial statements. We believe the following critical accounting policies govern the more significant judgments, estimates and assumptions that have the most significant effect on the amounts recognized in the consolidated financial statements are described below.
Estimated Useful Lives and Depreciation and Amortization of Long-Lived Assets
Depreciation and amortization of long-lived assets are dependent upon estimates of useful lives, which are determined through the exercise of judgment. The assessment of any impairment of these assets is dependent upon estimates of recoverable amounts that consider factors such as economic and market conditions and the useful lives of assets. The estimated useful life and amortization or depreciation method are reviewed at the end of each reporting period, with the effect of any changes in estimate being accounted for on a prospective basis.
Inventories
Inventory is valued at the lower of cost, determined on a weighted average cost basis, and net realizable value. Net realizable value is determined as the estimated selling price less a reasonable estimate of the costs of completion, disposal, and transportation. The determination of net realizable value requires significant judgment, including consideration of factors such as shrinkage, the aging of and future demand for inventory, expected future selling price, what we expect to realize by selling the inventory and the contractual arrangements with customers. At the end of each reporting period, we perform an assessment of inventory obsolescence to measure inventory at the lower of cost or net realizable value. Factors considered in determining obsolescence include, but are not limited to, slow-moving inventory or products that can no longer be marketed.
Share-based Compensation
We use the Black-Scholes pricing model to determine the fair value of stock options granted under share-based payment arrangements. The critical assumptions and estimates used in determining the fair value of share-based compensation include: expected life of options, volatility of our future share price, risk free rate, future dividend yields and estimated forfeitures at the initial grant date. Changes in assumptions used to estimate fair value could result in materially different results.
67
Allowance for Credit Losses
We use the loss-rate method to estimate potential losses by applying an estimated loss rate to individual customer balances to determine the allowance for credit losses. If applicable, the Company also considers an evaluation of current economic conditions. Accounts receivable balances are written off when deemed uncollectible. Recoveries of accounts receivable previously written off are recorded within other income on the consolidated statement of operations when received. All receivables are expected to be collected within one year of the balance sheet date.
Contingent Consideration Payable
In connection with our Cheetah Acquisition, we recognized contingent consideration payables with payment dates ranging from 14-40 months from the acquisition date. These contingent consideration payables are classified as Level 3 liabilities in the fair value hierarchy and are valued using unobservable inputs and estimates of various factors, including financial forecasts, discount rates, and growth expectations. Changes in these estimates or the final figures on the payment dates could have an impact on the contingent consideration payable liabilities we record on our consolidated balance sheets.
JOBS Act
On April 5, 2012, the JOBS Act was enacted. Section 107 of the JOBS Act provides that an “emerging growth company” can take advantage of the extended transition period provided in Section 7(a)(2)(B) of the Securities Act for complying with new or revised accounting standards. In other words, an “emerging growth company” can delay the adoption of certain accounting standards until those standards would otherwise apply to private companies.
We have chosen to take advantage of the extended transition periods available to emerging growth companies under the JOBS Act for complying with new or revised accounting standards until those standards would otherwise apply to private companies provided under the JOBS Act. As a result, our financial statements may not be comparable to those of companies that comply with public company effective dates for complying with new or revised accounting standards.
Subject to certain conditions set forth in the JOBS Act, as an “emerging growth company,” we intend to rely on certain of these exemptions, including, without limitation, (i) providing an auditor’s attestation report on our system of internal controls over financial reporting pursuant to Section 404(b) of the Sarbanes-Oxley, and (ii) complying with any requirement that may be adopted by the Public Company Accounting Oversight Board regarding mandatory audit firm rotation or a supplement to the auditor’s report providing additional information about the audit and the financial statements, known as the auditor discussion and analysis. We will remain an “emerging growth company” until the earliest of (i) the last day of the fiscal year in which we have total annual gross revenues of $1.24 billion or more; (ii) the last day of our fiscal year following the fifth anniversary of the date of our initial public offering; (iii) the date on which we have issued more than $1 billion in nonconvertible debt during the previous three years; or (iv) the date on which we are deemed to be a large accelerated filer under the rules of the SEC.
ITEM 7A. QUANTITATIVE AND QUALITATIVE DISCLOSURES ABOUT MARKET RISK.
As a smaller reporting company, we are not required to provide the information required by this item.
68
ITEM 8. FINANCIAL STATEMENTS AND SUPPLEMENTARY DATA
Index to the Consolidated Financial Statements
*
69
REPORT OF INDEPENDENT REGISTERED PUBLIC ACCOUNTING FIRM
To the Board of Directors and Shareholder of
iAnthus Capital Holdings, Inc.
Opinion on the Financial Statements
We have audited the accompanying consolidated balance sheets of iAnthus Capital Holdings, Inc. (the “Company”) as of December 31, 2024 and 2023, the related consolidated statements of operations, changes in shareholders’ deficit and cash flows for each of the two years in the period ended December 31, 2024, and the related notes (collectively referred to as the “financial statements”). In our opinion, the financial statements present fairly, in all material respects, the financial position of the Company as of December 31, 2024 and 2023, and the results of its operations and its cash flows for each of the two years in the period ended December 31, 2024, in conformity with accounting principles generally accepted in the United States of America.
Explanatory Paragraph – Change in Accounting Principle
As discussed in Note 2 to the financial statements, the Company has elected to change its method of accounting for reporting interest and penalties related to unpaid income taxes within “selling, general and administrative expenses” to reporting interest and penalties related to unpaid income taxes within “income tax (benefit) expense” in the consolidated statements of operations, which has been retrospectively applied in the financial statements for each of the two years in the period ended December 31, 2024.
Explanatory Paragraph – Going Concern
The accompanying financial statements have been prepared assuming that the Company will continue as a going concern. As more fully described in Note 2 to the financial statements, the Company has a net loss, working capital deficit and material debt obligations coming due. These conditions raise substantial doubt about the Company’s ability to continue as a going concern. Management’s plans in regard to these matters are also described in Note 2 to the financial statements. The financial statements do not include any adjustments that might results from the outcome of this uncertainty.
Basis for Opinion
These financial statements are the responsibility of the Company’s management. Our responsibility is to express an opinion on the Company’s financial statements based on our audits. We are a public accounting firm registered with the Public Company Accounting Oversight Board (United States) (“PCAOB”) and are required to be independent with respect to the Company in accordance with the U.S. federal securities laws and the applicable rules and regulations of the Securities and Exchange Commission and the PCAOB.
We conducted our audits in accordance with the standards of the PCAOB. Those standards require that we plan and perform the audits to obtain reasonable assurance about whether the financial statements are free of material misstatement, whether due to error or fraud. The Company is not required to have, nor were we engaged to perform, an audit of its internal control over financial reporting. As part of our audits, we are required to obtain an understanding of internal control over financial reporting, but not for the purpose of expressing an opinion on the effectiveness of the Company’s internal control over financial reporting. Accordingly, we express no such opinion.
Our audits included performing procedures to assess the risks of material misstatement of the financial statements, whether due to error or fraud, and performing procedures that respond to those risks. Such procedures included examining, on a test basis, evidence regarding the amounts and disclosures in the financial statements. Our audits also included evaluating the accounting principles used and significant estimates made by management, as well as evaluating the overall presentation of the financial statements. We believe that our audits provide a reasonable basis for our opinion.
/s/ PKF O’Connor Davies, LLP
We have served as the Company’s auditor since 2023.
New York, New York
March 24, 2025
70
iANTHUS CAPITAL HOLDINGS, INC.
CONSOLIDATED BALANCE SHEETS
(In thousands of U.S. dollars or shares)
|
|
December 31, |
|
|
December 31, |
|
||||
|
|
2024 |
|
|
2023 |
|
||||
Assets |
|
|
|
|
|
|
|
|
||
Cash |
|
$ |
|
|
|
$ |
|
|
||
Restricted cash |
|
|
|
|
|
|
|
|
||
Accounts receivable, net of allowance for credit losses of $ |
|
|
|
|
|
|
|
|
||
Prepaid expenses |
|
|
|
|
|
|
|
|
||
Inventories, net |
|
|
|
|
|
|
|
|
||
Other current assets |
|
|
|
|
|
|
|
|
||
Assets classified as held for sale |
|
|
|
|
|
|
|
|
||
Current Assets |
|
|
|
|
|
|
|
|
||
Investments |
|
|
|
|
|
|
|
|
||
Property, plant and equipment, net |
|
|
|
|
|
|
|
|
||
Operating lease right-of-use assets, net |
|
|
|
|
|
|
|
|
||
Other long-term assets |
|
|
|
|
|
|
|
|
||
Intangible assets, net |
|
|
|
|
|
|
|
|
||
Goodwill |
|
|
|
|
|
|
|
|
||
Total Assets |
|
$ |
|
|
|
$ |
|
|
||
Liabilities and Shareholders' (Deficit) |
|
|
|
|
|
|
|
|
||
Accounts payable |
|
$ |
|
|
|
$ |
|
|
||
Accrued and other current liabilities |
|
|
|
|
|
|
|
|
||
Current portion of long-term debt, net of issuance costs |
|
|
|
|
|
|
|
|
||
Current portion of operating lease liabilities |
|
|
|
|
|
|
|
|
||
Liabilities classified as held for sale |
|
|
|
|
|
|
|
|
||
Current Liabilities |
|
|
|
|
|
|
|
|
||
Contingent consideration payable |
|
|
|
|
|
|
|
|
||
Long-term debt, net of issuance costs |
|
|
|
|
|
|
|
|
||
Deferred income tax |
|
|
|
|
|
|
|
|
||
Long-term portion of operating lease liabilities |
|
|
|
|
|
|
|
|
||
Uncertain tax position liabilities |
|
|
|
|
|
|
|
|
||
Total Liabilities |
|
$ |
|
|
|
$ |
|
|
||
) |
|
|
|
|
|
|
|
|
||
Shareholders' (Deficit) |
|
|
|
|
|
|
|
|
||
|
|
|
|
|
|
|
|
|
||
Common shares - |
|
|
|
|
|
|
|
|
||
Additional paid-in capital |
|
|
|
|
|
|
|
|
||
Accumulated deficit |
|
|
|
( |
) |
|
|
|
( |
) |
Total Shareholders' (Deficit) |
|
$ |
|
( |
) |
|
$ |
|
( |
) |
Total Liabilities and Shareholders' (Deficit) |
|
$ |
|
|
|
$ |
|
|
||
The accompanying notes are an integral part of these consolidated financial statements.
71
iANTHUS CAPITAL HOLDINGS, INC.
CONSOLIDATED STATEMENTS OF OPERATIONS
(In thousands of U.S. dollars, except per share amounts)
|
|
Year Ended December 31, |
|
|||||||
|
|
2024 |
|
|
2023 |
|
||||
|
|
|
|
|
|
|
(Adjusted) |
|
||
Revenues, net of discounts |
|
$ |
|
|
|
$ |
|
|
||
Costs and expenses applicable to revenues (exclusive of depreciation and amortization expense shown separately below) |
|
|
|
( |
) |
|
|
|
( |
) |
Gross profit |
|
|
|
|
|
|
|
|
||
|
|
|
|
|
|
|
|
|
||
Operating expenses |
|
|
|
|
|
|
|
|
||
Selling, general and administrative expenses |
|
|
|
|
|
|
|
|
||
Depreciation and amortization |
|
|
|
|
|
|
|
|
||
(Recoveries), write-downs and other charges, net |
|
|
|
( |
) |
|
|
|
( |
) |
Total operating expenses |
|
|
|
|
|
|
|
|
||
|
|
|
|
|
|
|
|
|
||
Loss from operations |
|
|
|
( |
) |
|
|
|
( |
) |
|
|
|
|
|
|
|
|
|
||
Interest and other income |
|
|
|
|
|
|
|
|
||
Interest expense |
|
|
|
( |
) |
|
|
|
( |
) |
Accretion expense |
|
|
|
( |
) |
|
|
|
( |
) |
Loss on debt extinguishment (Refer to Note 9) |
|
|
|
( |
) |
|
|
|
( |
) |
Losses from changes in fair value of financial instruments |
|
|
|
( |
) |
|
|
|
( |
) |
Loss before income taxes |
|
|
|
( |
) |
|
|
|
( |
) |
|
|
|
|
|
|
|
|
|
||
Income tax (benefit) expense |
|
|
|
( |
) |
|
|
|
|
|
Net loss |
|
$ |
|
( |
) |
|
$ |
|
( |
) |
|
|
|
|
|
|
|
|
|
||
Net loss per share - basic and diluted |
|
$ |
|
( |
) |
|
$ |
|
( |
) |
Weighted average number of common shares outstanding - basic and diluted |
|
|
|
|
|
|
|
|
||
The accompanying notes are an integral part of these consolidated financial statements.
72
iANTHUS CAPITAL HOLDINGS, INC.
CONSOLIDATED STATEMENTS OF CHANGES IN SHAREHOLDERS’ (DEFICIT) EQUITY
(In thousands of U.S. dollars or shares)
|
|
Year Ended December 31, 2024 |
|
|||||||||||||||||
|
|
Number of Common Shares ('000) |
|
|
Additional Paid-in-Capital |
|
|
Accumulated Deficit |
|
|
Total Shareholders (Deficit) |
|
||||||||
Balance – January 1, 2024 |
|
|
|
|
|
$ |
|
|
|
$ |
|
( |
) |
|
$ |
|
( |
) |
||
Share-based compensation |
|
|
|
|
|
|
|
|
|
|
|
— |
|
|
|
|
|
|||
Share settlement for taxes paid related to restricted stock units |
|
|
|
( |
) |
|
|
|
( |
) |
|
|
|
— |
|
|
|
|
( |
) |
Shares issued for legal settlements (Refer to Note 10(a)) |
|
|
|
|
|
|
|
|
|
|
|
— |
|
|
|
|
|
|||
Shares issued for 2024 NJ Amendment (Refer to Note 10(a)) |
|
|
|
|
|
|
|
|
|
|
|
— |
|
|
|
|
|
|||
Net loss |
|
|
|
— |
|
|
|
|
— |
|
|
|
|
( |
) |
|
|
|
( |
) |
Balance – December 31, 2024 |
|
|
|
|
|
$ |
|
|
|
$ |
|
( |
) |
|
$ |
|
( |
) |
||
|
|
Year Ended December 31, 2023 |
|
|||||||||||||||||
|
|
Number of Common Shares ('000) |
|
|
Additional Paid-in-Capital |
|
|
Accumulated Deficit |
|
|
Total Shareholders’ Equity (Deficit) |
|
||||||||
Balance – January 1, 2023 |
|
|
|
|
|
$ |
|
|
|
$ |
|
( |
) |
|
$ |
|
|
|||
Share-based compensation |
|
|
|
|
|
|
|
|
|
|
|
— |
|
|
|
|
|
|||
Share settlement for taxes paid related to restricted stock units |
|
|
|
( |
) |
|
|
|
( |
) |
|
|
|
— |
|
|
|
|
( |
) |
Net loss |
|
|
|
— |
|
|
|
|
— |
|
|
|
|
( |
) |
|
|
|
( |
) |
Balance – December 31, 2023 |
|
|
|
|
|
$ |
|
|
|
$ |
|
( |
) |
|
$ |
|
( |
) |
||
The accompanying notes are an integral part of these consolidated financial statements.
73
iANTHUS CAPITAL HOLDINGS, INC.
CONSOLIDATED STATEMENTS OF CASH FLOWS
(In thousands of U.S. dollars)
|
|
Year Ended December 31, |
|
|||||||
|
|
2024 |
|
|
2023 |
|
||||
|
|
|
|
|
|
(Adjusted) |
|
|||
CASH FLOW FROM OPERATING ACTIVITIES |
|
|
|
|
|
|
|
|
||
Net loss |
|
$ |
|
( |
) |
|
$ |
|
( |
) |
Adjustments to reconcile net loss to net cash provided by operations: |
|
|
|
|
|
|
|
|
||
Interest income |
|
|
|
( |
) |
|
|
|
( |
) |
Interest expense |
|
|
|
|
|
|
|
|
||
Accretion expense |
|
|
|
|
|
|
|
|
||
Depreciation and amortization |
|
|
|
|
|
|
|
|
||
(Recoveries), write-downs and other charges, net (Refer to Note 17) |
|
|
|
( |
) |
|
|
|
( |
) |
(Gain)/loss from deconsolidation of subsidiaries |
|
|
|
( |
) |
|
|
|
|
|
Inventory reserve |
|
|
|
|
|
|
|
|
||
Share-based compensation |
|
|
|
|
|
|
|
|
||
Losses from changes in fair value of financial instruments |
|
|
|
|
|
|
|
|
||
Loss on debt extinguishment (Refer to Note 9) |
|
|
|
|
|
|
|
|
||
Loss on equity method investments |
|
|
|
|
|
|
|
|
||
Deferred income taxes |
|
|
|
( |
) |
|
|
|
( |
) |
Change in operating assets and liabilities (Refer to Note 17) |
|
|
|
( |
) |
|
|
|
|
|
NET CASH FLOW PROVIDED BY OPERATING ACTIVITIES |
|
$ |
|
|
|
$ |
|
|
||
CASH FLOW FROM INVESTING ACTIVITIES |
|
|
|
|
|
|
|
|
||
Purchase of property, plant and equipment |
|
|
|
( |
) |
|
|
|
( |
) |
Acquisition of other intangible assets |
|
|
|
( |
) |
|
|
|
( |
) |
Investments in associates |
|
|
|
( |
) |
|
|
|
( |
) |
Proceeds from sale of property, plant and equipment |
|
|
|
|
|
|
|
|
||
Cash impact from acquisitions |
|
|
|
( |
) |
|
|
|
|
|
Cash impact of deconsolidation of subsidiaries |
|
|
|
|
|
|
|
( |
) |
|
NET CASH USED IN INVESTING ACTIVITIES |
|
$ |
|
( |
) |
|
$ |
|
( |
) |
CASH FLOW FROM FINANCING ACTIVITIES |
|
|
|
|
|
|
|
|
||
Repayment of debt |
|
|
|
( |
) |
|
|
|
( |
) |
Taxes paid related to net share settlement of restricted stock units |
|
|
|
( |
) |
|
|
|
( |
) |
NET CASH USED IN FINANCING ACTIVITIES |
|
$ |
|
( |
) |
|
$ |
|
( |
) |
|
|
|
|
|
|
|
|
|
||
CASH AND RESTRICTED CASH |
|
|
|
|
|
|
|
|
||
NET INCREASE (DECREASE) IN CASH AND RESTRICTED CASH DURING THE PERIOD |
|
|
|
|
|
|
|
( |
) |
|
CASH AND RESTRICTED CASH, BEGINNING OF PERIOD (Refer to Note 2(f)) |
|
|
|
|
|
|
|
|
||
CASH AND RESTRICTED CASH, END OF PERIOD (Refer to Note 2(f)) |
|
$ |
|
|
|
$ |
|
|
||
The accompanying notes are an integral part of these consolidated financial statements.
74
iANTHUS CAPITAL HOLDINGS, INC.
NOTES TO CONSOLIDATED FINANCIAL STATEMENTS
(U.S. dollar amounts and shares in thousands, unless otherwise stated)
Note 1 – Organization and Description of Business
iAnthus Capital Holdings, Inc. (“ICH”, or “iAnthus”), together with its consolidated subsidiaries (the “Company”) was incorporated under the laws of British Columbia, Canada, on November 15, 2013. The Company is a vertically-integrated multi-state owner and operator of licensed cannabis cultivation, processing and dispensary facilities. Through the Company’s subsidiaries, licenses, interests and contractual arrangements, the Company has the capacity to operate dispensaries and cultivation/processing facilities, and manufacture and distribute cannabis across the states in which the Company operates in the U.S.
The Company’s registered office is located at 1055 West Georgia Street, Suite 1500, Vancouver, British Columbia, V6E 4N7, Canada. The Company is listed on the Canadian Securities Exchange (the “CSE”) under the ticker symbol “IAN” and on the OTCQB Tier of the OTC Markets Group, Inc. under the symbol “ITHUF”.
The Company’s business activities, and the business activities of its subsidiaries, which operate in jurisdictions where the use of marijuana has been legalized under state and local laws, currently are illegal under U.S. federal law. The U.S. Controlled Substances Act classifies marijuana as a Schedule I controlled substance. Any proceeding that may be brought against the Company could have a material adverse effect on the Company’s business plans, financial condition and results of operations.
Note 2 – Summary of Significant Accounting Policies
(a) Basis of Presentation
The accompanying consolidated financial statements (the “financial statements”) have been prepared in accordance with accounting principles generally accepted in the United States of America (“U.S. GAAP”). These consolidated financial statements are presented in U.S. dollars.
The Company is an “emerging growth company”, as defined in Rule 12b-2 of the Securities Exchange Act of 1934, as amended (the “Exchange Act”), as modified by the Jumpstart Our Business Start-ups Act of 2012 (the “JOBS Act”). Section 107 of the JOBS Act provides that an emerging growth company can take advantage of the extended transition period provided in Section 13(a) of the Exchange Act for complying with new or revised accounting standards applicable to public companies. An emerging growth company may delay the adoption of certain accounting standards until those standards would otherwise apply to non-public companies. The Company has elected to take advantage of this extended transition period and as a result, the Company may not adopt new or revised accounting standards on effective dates as they are applicable to public companies.
(b) Consummation of Recapitalization Transaction
On June 24, 2022 (the “Closing Date”), the Company completed its previously announced recapitalization transaction (the “Recapitalization Transaction”) pursuant to the terms of that certain Restructuring Support Agreement (as amended, the “Restructuring Support Agreement”) dated July 10, 2020, as amended on June 15, 2021, by and among the Company, all of the holders (the “Secured Lenders”) of the
75
iANTHUS CAPITAL HOLDINGS, INC.
NOTES TO CONSOLIDATED FINANCIAL STATEMENTS
(U.S. dollar amounts and shares in thousands, unless otherwise stated)
In connection with the closing of the Recapitalization Transaction, the Company issued an aggregate of
As of the Closing Date, the outstanding principal amount of the Secured Notes (including the interim financing secured notes in the aggregate principal amount of approximately $
Secured Debenture Purchase Agreement
In connection with the closing of the Recapitalization Transaction, the Company entered into a Third Amended and Restated Secured Debenture Purchase Agreement (the “Secured DPA”), dated as of June 24, 2022, with ICM, the other Credit Parties (as defined in the Secured DPA), the Collateral Agent, and the lenders party thereto (the “New Secured Lenders”) pursuant to which ICM issued the New Secured Lenders
The June Secured Debentures accrue interest at a rate of
Pursuant to the Secured DPA, so long as Gotham Green Partners, LLC or any of its Affiliates (as defined in the Secured DPA) hold at least
In addition, pursuant to the Secured DPA, the New Secured Lenders purchased an additional $
Unsecured Debenture Purchase Agreement
In connection with the closing of the Recapitalization Transaction, the Company, as guarantor of the Guaranteed Obligations (as defined in the Unsecured DPA (as defined herein)), entered into an Unsecured Debenture Purchase Agreement (the “Unsecured DPA”) dated as of June 24, 2022 with ICM, the Secured Lenders and the Consenting Unsecured Lenders pursuant to which ICM issued
76
iANTHUS CAPITAL HOLDINGS, INC.
NOTES TO CONSOLIDATED FINANCIAL STATEMENTS
(U.S. dollar amounts and shares in thousands, unless otherwise stated)
The June Unsecured Debentures accrue interest at a rate of
Refer to Note 9 for further discussion regarding the Recapitalization Transaction.
(c) Going Concern
These consolidated financial statements have been prepared under the assumption that the Company will be able to continue its operations and will be able to realize its assets and discharge its liabilities in the normal course of business in the foreseeable future. For the year ended December 31, 2024, the Company reported a net loss of $
As part of management's plans to drive sustainable growth, the Company has completed the divestment of certain assets (See Item 1. Business - Dispositions" covered by this Annual Report on Form 10-K for additional information) to optimize its portfolio, strengthen its balance sheet and focus on key markets with the greatest growth potential. Management plans on redirecting resources obtained from these divestments to its growth initiatives in Florida, Maryland, New Jersey, Massachusetts and New York, while still maintaining a retail presence in Arizona with one dispensary in Mesa, Arizona, as well as reduce its outstanding debt obligations.
The Company believes it may continue to generate positive cash flows from operations in the near future, notwithstanding the foregoing, the substantial losses and working capital deficiency cast substantial doubt on the Company’s ability to continue as a going concern for a period of no less than 12 months from the date of this report. These consolidated financial statements do not include any adjustments that might be necessary if the Company is unable to continue as a going concern.
(d) Basis of Consolidation
The consolidated financial statements include the accounts of the Company together with its consolidated subsidiaries except for subsidiaries which the Company has identified as variable interest entities where the Company is not the primary beneficiary.
77
iANTHUS CAPITAL HOLDINGS, INC.
NOTES TO CONSOLIDATED FINANCIAL STATEMENTS
(U.S. dollar amounts and shares in thousands, unless otherwise stated)
The accounts of subsidiaries are prepared for the same reporting period as the parent company using consistent accounting policies. Intercompany accounts and transactions, including all unrealized intercompany gains or losses on transactions have been eliminated.
Name of Entity |
|
|
Place of Incorporation |
|
Interest |
|
|
|
|
|
|
% |
|||
|
|
|
|
% |
|||
|
|
|
|
% |
|||
|
|
|
|
% |
|||
|
|
|
|
% |
|||
|
|
|
|
% |
|||
|
|
|
|
% |
|||
|
|
|
|
% |
|||
|
|
|
|
% |
|||
|
|
|
|
% |
|||
|
|
|
|
% |
|||
|
|
|
|
% |
|||
|
|
|
|
% |
|||
|
|
|
|
% |
|||
|
|
|
|
% |
|||
|
|
|
|
% |
|||
|
|
|
|
% |
|||
|
|
|
|
% |
|||
|
|
|
|
% |
|||
|
|
|
|
% |
|||
|
|
|
|
% |
|||
|
|
|
|
% |
|||
|
|
|
|
% |
|||
|
|
|
|
% |
|||
|
|
|
|
% |
|||
|
|
|
|
% |
|||
|
|
|
|
% |
|||
|
|
|
|
% |
|||
|
|
|
|
% |
|||
|
|
|
|
% |
|||
|
|
|
|
% |
|||
|
|
|
|
% |
|||
|
|
|
|
% |
|||
|
|
|
|
% |
|||
|
|
|
|
% |
|||
|
|
|
|
% |
|||
As a result of the Company's sale of the Vermont business, FWR, Inc. and Grassroots Vermont Management Services, LLC were deconsolidated on March 8, 2023.
During the year ended December 31, 2024, the Company dissolved iAnthus Northern Nevada, LLC, Ambary, LLC and Pakalolo, LLC.
78
iANTHUS CAPITAL HOLDINGS, INC.
NOTES TO CONSOLIDATED FINANCIAL STATEMENTS
(U.S. dollar amounts and shares in thousands, unless otherwise stated)
(e) Use of Estimates
The preparation of the consolidated financial statements in conformity with U.S. GAAP requires management to make estimates and judgements that affect the application of accounting policies and the reported amounts of assets and liabilities and disclosures of contingent assets and liabilities at the date of consolidated financial statements and the reported amounts of revenues and expenses during the reporting period. Estimates and assumptions are continuously evaluated and are based on management’s experience and other factors, including expectations regarding future events that are believed to be reasonable under the circumstances. Actual results may differ significantly from these estimates.
(f) Cash and Restricted Cash
For purposes of the consolidated balance sheets and the statements of cash flows, cash includes cash and restricted cash amounts held primarily in U.S. dollars.
Restricted cash balances are those which meet the definition of cash but are not available for use by the Company. As of December 31, 2024, the Company held $
The following table summarizes a reconciliation of cash and restricted cash reported within the consolidated balance sheets to such amounts presented in the statements of cash flows:
|
|
|
|
|
|
|
|
|
||
|
|
December 31, 2024 |
|
|
December 31, 2023 |
|
||||
Cash |
|
$ |
|
|
|
$ |
|
|
||
Restricted cash |
|
|
|
|
|
|
|
|
||
Total cash and restricted cash presented in the statements of cash flows |
|
$ |
|
|
|
$ |
|
|
||
(g) Accounts Receivable
The Company assesses its accounts receivables for expected credit losses resulting from the potential uncollectability of specific customer balances, based upon a review of the customer’s creditworthiness and past collection history. The loss-rate method is used to estimate potential losses by applying an estimated loss rate to customer balances to determine the allowance for credit losses. For trade accounts receivable deemed as uncollectible, and arose from the sale of goods or services, the Company will write off the specific balance against the allowance for expected credit losses when it is known that a provided amount will not be collected.
(h) Inventories
Inventory is comprised of supplies, raw materials, finished goods and work-in-process such as harvested cannabis plants and by-products to be harvested. Inventory is valued at the lower of cost, determined on a weighted average cost basis, and net realizable value. The direct and indirect costs of inventory initially include the costs to cultivate the harvested plants at the time of harvest. They also include subsequent costs such as materials, labor, and overhead involved in processing, packaging, labeling, and inspection to turn raw materials into finished goods. All direct and indirect costs related to inventory are capitalized as they are incurred and are subsequently recorded within costs and expenses applicable to revenues on the consolidated statements of operations at the time of sale.
Net realizable value is determined as the estimated selling price less a reasonable estimate of the costs of completion, disposal, and transportation. The Company reviews inventory for obsolete, redundant and slow-moving goods and any such inventories are written down to net realizable value. Factors considered in determining obsolescence include, but are not limited to, slow-moving inventory or products that can no longer be marketed. As such, any identified slow moving and/or obsolete inventory is written down to its net realizable value through costs and expenses applicable to revenues on the consolidated statements of operations.
79
iANTHUS CAPITAL HOLDINGS, INC.
NOTES TO CONSOLIDATED FINANCIAL STATEMENTS
(U.S. dollar amounts and shares in thousands, unless otherwise stated)
(i) Investments
The Company currently accounts for its equity-accounted investments using the equity method of accounting in accordance with Accounting Standards Codification (“ASC”) Topic 323 Investments. Investments are initially recognized at cost. Subsequent to initial recognition, the carrying value of the Company’s investments are adjusted for the Company’s share of income or loss and distributions each reporting period. The carrying value of the Company’s investments are assessed for indicators or impairment at each balance sheet date.
The Company applies fair value accounting for its other investments recognized as financial assets that are disclosed at fair value in the financial statements on a recurring basis. Fair value is defined as the price that would be received from selling an asset in an orderly transaction between market participants at the measurement date. When determining the fair value measurements for assets that are required to be recorded at fair value, the Company considers all related factors of the asset by market participants in which the Company would transact and the market-based risk measurements or assumptions of market participants.
(j) Property, Plant and Equipment
Property, plant and equipment are recorded at historical cost net of accumulated depreciation, write-downs and impairment losses.
Buildings |
|||||||
Leasehold improvements |
|||||||
Production equipment |
|
|
|
|
|
|
|
Processing equipment |
|
|
|
|
|
|
|
Sales equipment |
|
|
|
|
|
|
|
Office equipment |
|
|
|
|
|
|
|
Land |
|
|
|
|
|
|
|
Construction in progress |
|||||||
When significant parts of an item of property, plant and equipment have different useful lives, they are accounted for as separate items or components of property, plant and equipment and each major component is assigned an appropriate useful life. Gains and losses on disposal of an item are determined by comparing the proceeds from disposal with the carrying amount of the item and are recognized in profit or loss. When assets are retired or disposed of, the cost and accumulated depreciation are removed from the respective accounts and any related gain or loss is recognized in the consolidated statements of operations. Maintenance and repairs are charged to expense as incurred. Significant expenditures, which extend the useful lives of assets or increase productivity, are capitalized.
Construction in progress includes construction progress payments, deposits, engineering costs, and other costs directly related to the construction of cultivation, processing or dispensary facilities. Expenditures are capitalized during the construction period and construction in progress is transferred to the appropriate class of property, plant and equipment when the assets are available for use, at which point the depreciation of the asset commences.
The Company reviews the carrying values of its property, plant and equipment for impairment whenever events or changes in circumstances indicate that the carrying amount of an asset or asset group might not be recoverable. Assets are grouped at the lowest level for which identifiable cash flows are largely independent when testing for, and measuring for, impairment. In performing its review of recoverability, the Company estimates the future cash flows expected to result from the use of the asset or asset group and its eventual disposition. If the sum of the expected undiscounted future cash flows is less than the carrying amount of the asset or asset group, an impairment loss is recognized in the consolidated statements of operations. Measurement of the impairment loss is based on the excess of the carrying amount of the asset or asset group over the fair value calculated using discounted expected future cash flows.
A liability for the fair value of an asset retirement obligation associated with the retirement of tangible long-lived assets and the associated asset retirement costs are recognized in the period in which the liability and costs are incurred if a reasonable estimate of fair value can be made using a discounted cash flow model. The associated asset retirement costs are capitalized as part of the carrying amount of the long-lived asset and subsequently amortized over the asset’s useful life. The liability is accreted over the period of expected cash outflows. The Company does not have any asset retirement obligations as of December 31, 2024 and 2023.
80
iANTHUS CAPITAL HOLDINGS, INC.
NOTES TO CONSOLIDATED FINANCIAL STATEMENTS
(U.S. dollar amounts and shares in thousands, unless otherwise stated)
(k) Leases
The Company leases some items of property, plant and equipment, office, cultivation, processing and dispensary space. On the lease commencement date, a lease is classified as a finance lease or an operating lease based on the classification criteria of the lease guidance under U.S. GAAP. As of January 1, 2019, the Company adopted Financial Accounting Standard Board (“FASB”) ASC Topic 842 Leases (“ASC 842”) and applied the lease classification criteria contained therein for any new leases. Upon adoption of ASC 842, the Company recorded right-of-use (“ROU”) assets for all of its leased assets classified as operating leases. The ROU assets were computed as the present value of future minimum lease payments, including additional payments resulting from a change in an index such as a consumer price index or an interest rate, plus any prepaid lease payments minus any lease incentives received.
A lease liability was also recorded at the same time. No ROU asset is recorded for leases with a lease term, including any reasonably assured renewal terms, of 12 months or less.
Upon adoption of ASC 842, the Company also recorded lease liabilities computed as the present value of future minimum lease payments, including additional payments resulting from a change in an index or an interest rate. Lease liabilities are amortized using the effective interest method.
Amortization on the ROU asset is calculated as the difference between the expected straight-line rent expense over the lease term less the accretion on the lease liability.
(l) Intangible Assets
Intangible assets with a finite life are recorded at cost and are amortized on a straight-line basis over their estimated useful lives. Intangible assets with an indefinite life are not amortized and are assessed annually for impairment, or more frequently if indicators of impairment arise. The estimated useful life and amortization method are reviewed at the end of each reporting period, with the effect of any changes in estimate being accounted for on a prospective basis.
The Company capitalizes certain internal-use software development costs, consisting primarily of contractor costs and employee salaries and benefits allocated to the software. Capitalization of costs incurred in connection with internally developed software commences when both the preliminary project stage is completed and management has authorized further funding for the project, based on a determination that it is probable the project will be completed and used to perform the function intended. Capitalization of costs ceases no later than the point at which the project is substantially complete and ready for its intended use. All other costs are expensed as incurred. Amortization is calculated on a straight-line basis over three years. Costs incurred for enhancements that are expected to result in additional functionalities are capitalized.
Intangible assets mainly comprise of licenses acquired in business combinations. Licenses are amortized over
The Company reviews the carrying values of its intangible assets for impairment whenever events or changes in circumstances indicate that the carrying amount of an asset or asset group might not be recoverable. Assets are grouped at the lowest level for which identifiable cash flows are largely independent when testing for, and measuring for, impairment. In performing its review for recoverability, the Company estimates the future cash flows expected to result from the use of the asset or asset group and its eventual disposition. If the sum of the expected undiscounted future cash flows is less than the carrying amount of the asset or asset group, an impairment loss is recognized in the consolidated statements of operations. Measurement of the impairment loss is based on the excess of the carrying amount of the asset or asset group over the fair value calculated using discounted expected future cash flows.
(m) Goodwill
Goodwill represents the excess of the purchase price paid for the acquisition of an entity over the fair value of the net tangible and intangible assets acquired. Goodwill is allocated to a specific reporting unit or allocated between reporting units based on the relative fair value of each reporting unit.
81
iANTHUS CAPITAL HOLDINGS, INC.
NOTES TO CONSOLIDATED FINANCIAL STATEMENTS
(U.S. dollar amounts and shares in thousands, unless otherwise stated)
Goodwill is not subject to amortization and is tested annually for impairment, or more frequently if events or changes in circumstances indicate that they might be impaired. Impairment is determined for goodwill by assessing if the carrying value of a reporting unit, including the allocated goodwill, exceeds its recoverable amount determined as the greater of the estimated fair value less costs to sell and the value in use. Impairment losses recognized in respect of a reporting unit are first allocated to the carrying value of goodwill and any excess is allocated to the carrying amount of assets in the reporting unit. Any goodwill impairment is recorded in impairment loss within the consolidated statement of operations in the period in which the impairment is identified. Impairment losses on goodwill are not subsequently reversed.
(n) Assets Held For Sale
The Company classifies assets held for sale in accordance with ASC Topic 360 Property, Plant and Equipment. When the Company makes the decision to sell an asset, the Company assesses if such asset should be classified as an asset held for sale. To classify as an asset held for sale, the asset or disposal group must meet all of the following conditions: i) management, having the authority to approve the action, commits to a plan to sell the asset, ii) the asset is available for immediate sale in its present condition, subject to certain customary terms, iii) an active program to locate a buyer and other actions required to complete the plan to sell the asset have been initiated, iv) the sale of the asset is probable and the transfer of the asset is expected to qualify for recognition as a completed sale, within one year, subject to certain exceptions, v) the asset is being actively marketed for sale at a price that is reasonable in relation to its current value, and vi) actions required to complete the plan indicate that it is unlikely that the plan will be significantly changed or withdrawn. Assets held for sale are measured at the lower of their carrying amount or fair value less cost to sell (“FVLCTS”). FVLCTS is the amount obtainable from the sale of the asset in an arm’s length transaction, less the costs of disposal. Once classified as held for sale, any depreciation and amortization on an asset cease to be recorded. As of December 31, 2024, the Company had $
(o) Derivative Liabilities and Long-term Debt
The Company’s debt instruments contain a host liability, freestanding warrants and in some instances, an embedded conversion feature. The Company uses the guidance under FASB ASC Topic 815 Derivatives and Hedging (“ASC 815”) to determine if the embedded conversion feature must be bifurcated and separately accounted for as a derivative under ASC 815. It also determines whether any embedded conversion features requiring bifurcation and/or freestanding warrants qualify for any scope exceptions contained within ASC 815. Generally, contracts issued or held by a reporting entity that are both (i) indexed to its own stock; and (ii) classified in shareholders’ equity, would not be considered a derivative for the purposes of applying ASC 815. Any embedded conversion features and/or freestanding warrants that do not meet the scope exception noted above are classified as derivative liabilities, initially measured at fair value and remeasured at fair value each reporting period with changes in fair value recognized in the consolidated statements of operations. Any embedded conversion feature and/or freestanding warrants that meet the scope exception under ASC 815 are initially recorded at their relative fair value in paid-in-capital and are not remeasured at fair value in future periods. There were no derivatives liabilities on the consolidated balance sheets as of December 31, 2024 and December 31, 2023.
The host debt instrument is initially recorded at its relative fair value in long-term debt. The host debt instrument is accounted for in accordance with guidance applicable to non-convertible debt under FASB ASC Topic 470 Debt (“ASC 470”) and is accreted to its face value over the term of the debt with accretion expense and periodic interest expense recorded in the consolidated statements of operations.
Issuance costs are allocated to each instrument (the debt host, embedded conversion feature and/or freestanding warrants) in the same proportion as the proceeds that are allocated to each instrument other than issuance costs directly related to an instrument are allocated to that instrument only. Issuance costs allocated to the debt host instrument are netted against the proceeds allocated to the debt host. Issuance costs allocated to an instrument classified as derivative liability are expensed in the period that they are incurred in the consolidated statements of operations. Issuance costs allocated to freestanding warrants classified in equity are recorded in paid-in-capital.
Upon settlement of convertible debt instruments, ASC 470-20 requires the issuer to allocate total settlement consideration, inclusive of transaction costs, amongst the liability and equity components of the instrument based on the fair value of the liability
82
iANTHUS CAPITAL HOLDINGS, INC.
NOTES TO CONSOLIDATED FINANCIAL STATEMENTS
(U.S. dollar amounts and shares in thousands, unless otherwise stated)
component immediately prior to repurchase. The difference between the settlement consideration allocated to the liability component and the net carrying value of the liability component, including unamortized debt issuance costs, is recognized as gain (loss) on extinguishment of debt in the consolidated statements of operations. The remaining settlement consideration allocated to the equity component is recognized as a reduction of additional paid-in capital in the consolidated balance sheets.
(p) Income Taxes
Income taxes are accounted for under the asset and liability method whereby deferred income tax assets and liabilities are recognized for the expected future tax consequences of temporary differences between the accounting and tax bases of assets and liabilities and net operating loss carryforwards. Deferred income tax assets and liabilities are measured using enacted tax rates expected to apply to taxable income in the years in which temporary differences are expected to be recovered or settled. The effect on deferred income tax assets and liabilities of a change in tax rates or laws is recognized in the consolidated statements of operations in the period in which the change is enacted.
The Company assesses realization of deferred income tax assets and, based on all available evidence, concludes whether it is more likely than not that the net deferred income tax assets will be realized. A valuation allowance is provided for the amount of deferred income tax assets not considered to be realizable.
The Company has elected to classify interest and penalties related to income tax liabilities, when applicable, as part of the income tax expense within its consolidated statements of operations.
The Company is subject to ongoing tax exposures, examinations and assessments in various jurisdictions. Accordingly, the Company may incur additional tax expense based upon the outcomes of such matters. The Company follows the provisions of ASC Topic 740, Accounting for Income Taxes ("ASC Topic 740"). ASC Topic 740 clarifies the accounting for uncertainties in income taxes recognized in a Company’s consolidated financial statements. ASC Topic 740 also prescribes a recognition threshold and measurement attribute for the consolidated financial statement recognition and measurement of a tax position taken or expected to be taken in a tax return. ASC Topic 740 provides guidance on derecognition, classification, interest and penalties, disclosures and transition. As required by the uncertain tax position guidance in ASC Topic 740, the Company recognized the benefit of a tax position only after determining that the relevant tax authority would more likely than not sustain the position following an audit. For tax positions meeting the more-likely-than-not threshold, the amount recognized in the financial statements is the largest benefit that has a greater than fifty percent likelihood of being realized upon ultimate settlement with the relevant tax authority.
(q) Revenue Recognition
The Company recognizes revenue under the provision of ASC 606—Revenue from Contracts with Customers. The Company generates revenue primarily from the sale of cannabis, cannabis related products and provision of services. The Company uses the following five-step contract-based analysis of transactions to determine if, when and how much revenue can be recognized:
Revenue from the sale of cannabis is generally recognized when control over the goods has been transferred to the customer. Payment for medical sales is typically due prior to shipment for wholesale orders and at point-of-sale for retail orders. Payment for wholesale transactions is due within a specified time period as permitted by the underlying agreement and the Company’s credit policy upon the transfer of goods to the customer. The Company generally satisfies its performance obligation and transfers control to the customer upon delivery and acceptance by the customer. Revenue is recorded at the estimated amount of consideration to which the Company expects to be entitled. Substantially all of the Company’s sales are single performance obligations arrangements for which the transaction price is equivalent to the stated price of the products net of any stated discounts applicable at point of sale.
Revenue is recognized net of sales incentives and returns, after discounts. The Company offers loyalty reward programs to its retail customers across several of its dispensaries. A portion of the revenue generated in a sale must be allocated to the loyalty points earned. The amount allocated to the points earned is deferred until the loyalty points are redeemed or expired at the end of each fiscal
83
iANTHUS CAPITAL HOLDINGS, INC.
NOTES TO CONSOLIDATED FINANCIAL STATEMENTS
(U.S. dollar amounts and shares in thousands, unless otherwise stated)
year. As of December 31, 2024 and 2023, the loyalty liability totaled $
(r) Costs and Expenses Applicable to Revenues
Costs and expenses applicable to revenues represents costs directly related to processing and distribution of the Company’s products. Primary costs include raw materials, packaging, direct labor, overhead, and shipping and handling. Manufacturing overhead and related expenses include salaries, wages, employee benefits, utilities, maintenance and property taxes. The Company recognizes the costs and expenses applicable to revenues at the time the related revenues are recognized.
(s) Foreign Currency Translation
The functional and reporting currency of the Company is the U.S. dollar. Monetary assets and liabilities denominated in currencies other than the functional currency are translated into the functional currency at the foreign exchange rates prevailing at the end of the period. Non-monetary assets and liabilities measured at historical cost are translated using the exchange rate at the date of the transaction. Realized and unrealized foreign exchange gains and losses are included in the determination of earnings in the period in which they arise.
(t) Share-based Compensation
The Company has a share-based compensation plan which includes options and restricted stock units (“RSUs”). Share-based awards are measured at the fair value of the awards at the grant date and recognized as expense over the requisite service periods in the Company’s consolidated statements of operations. The fair value of options is determined using the Black-Scholes option pricing model which incorporates all market vesting conditions. The number of options expected to vest is reviewed and adjusted at the end of each reporting period such that the amount recognized for services received as consideration for the share-based awards granted shall be based on the number of awards that eventually vest. Amounts recorded for forfeited or expired unexercised options are accounted for in the year of forfeiture. Upon the exercise of stock options, consideration received on the exercise of share-based awards is recorded as paid-in-capital. The fair value of RSUs is determined using the Company’s closing stock price on the grant date.
Share-based compensation expense includes compensation cost for employee awards granted and all modified or cancelled awards. In addition, compensation expense includes the compensation cost, based on the grant-date fair value calculated under FASB ASC Topic 718 Share-based payments (“ASC Topic 718”). Share-based compensation expense is not adjusted for estimated forfeitures, but instead adjusted upon an actual forfeiture of a stock option. The Company utilizes the risk free rate determined by the market yield on United States Treasury marketable bonds over the contractual term of the instrument being issued.
The critical assumptions and estimates used in determining the fair value of share-based compensation include: expected life of options, volatility of the Company’s future share price, risk free rate, future dividend yields and estimated forfeitures at the initial grant date. Changes in assumptions used to estimate fair value could result in materially different results.
The Company’s policy is to issue new common shares from treasury to satisfy stock options which are exercised.
The Company recognizes compensation expense for RSUs and options on a straight-line basis over the requisite service period for awards that vest solely based on a service condition. Compensation expense for awards that vest based on both service and performance conditions are recognized over the requisite service period of the award using the graded vesting method. Non-market vesting conditions are included in the assumptions about the number of options that are expected to become exercisable. Any cumulative adjustment prior to vesting is recognized in the current period. No adjustment is made to any expense recognized in prior periods if share options ultimately exercised are different to that estimated on vesting.
(u) Contingent Liabilities
In accordance with the FASB ASC Topic 450 Contingencies, the Company will make a provision for a liability when it is both probable that a loss has been incurred and the amount of the loss can be reasonably estimated. The Company reviews these provisions in conjunction with any related provisions on assets related to the claims at least quarterly and adjusts these provisions to reflect the impacts of negotiations, settlements, rulings, advice of legal counsel and other pertinent information related to the case.
The Company expenses legal costs relating to its lawsuits, claims and proceedings as incurred.
84
iANTHUS CAPITAL HOLDINGS, INC.
NOTES TO CONSOLIDATED FINANCIAL STATEMENTS
(U.S. dollar amounts and shares in thousands, unless otherwise stated)
(v) Business Combinations
In accordance with the FASB ASC Topic 805 Business Combinations (“ASC 805”), the Company allocates the fair value of purchase consideration to the tangible and intangible asset purchased and the liabilities assumed on the basis of their fair values at the date of acquisition. The determination of fair values of assets acquired and liabilities assumed requires estimates and the use of valuation techniques when a market value is not readily available. Any excess of purchase price over the fair value of net tangible and intangible assets acquired is allocated to goodwill. If the Company obtains new information about the facts and circumstances that existed as of the acquisition date during the measurement period, which may be up to one year from the acquisition date, the Company may record adjustments to the assets acquired and liabilities assumed.
(w) Change in Accounting Policy
Upon adoption of ASC Topic 740, the Company elected to follow an accounting policy to classify interest and penalties related to accrued income taxes under "selling, general and administrative expenses". The Company has now elected to classify interest and penalties related to income tax liabilities, when applicable, as part of “income tax expense".
The change in classification is considered preferable as it i) aligns with how the Company manages its ongoing tax obligations, ii) provides more transparent reporting of expenses by classifying taxes distinct from expenses incurred as a result of the Company’s core business activities, and iii) enhances the comparability of these financial statements with those within the industry.
In accordance with ASC Topic 250-10 "Accounting Changes and Error Corrections", the periods presented below have been retrospectively adjusted to reflect the changes to income tax expense and selling, general, and administrative expenses.
Prior Year's Line item |
Year Ended December 31, 2023 |
|
|||||||||||||
|
|
As Previously Restated |
|
|
Amount Reclassified |
|
|
As Adjusted |
|
||||||
|
|
|
|
|
|
|
|
|
|
|
|
|
|||
Selling, general and administrative expenses |
|
$ |
|
|
|
$ |
|
( |
) |
|
$ |
|
|
||
Income tax expense |
|
$ |
|
|
|
$ |
|
|
|
$ |
|
|
|||
(x) Reclassification
Certain prior year amounts have been reclassified to conform with the current year’s presentation. These reclassification adjustments had no effect on the Company’s previously reported consolidated statements of operations and consolidated statements of cash flows.
The following table summarizes the effects of reclassification adjustments on the line items within the Company’s consolidated statements of operations:
Prior Year's Line item |
Year Ended December 31, 2023 |
|
|||||||||||||
|
|
As Previously Restated |
|
|
Amount Reclassified |
|
|
As Reclassified |
|
||||||
|
|
|
|
|
|
|
|
|
|
|
|
|
|||
(Recoveries), write-downs, and other charges, net |
|
$ |
|
|
|
$ |
|
( |
) |
|
$ |
|
( |
) |
|
Interest and other income |
|
$ |
|
( |
) |
|
$ |
|
|
|
$ |
|
( |
) |
|
The following table summarizes the effects of reclassification adjustments on the line items within the Company’s consolidated statements of cash flows:
Prior Year's Line item |
Year Ended December 31, 2023 |
|
||||||||||||
|
As Previously Restated |
|
|
Amount Reclassified |
|
|
As Reclassified |
|
||||||
|
|
|
|
|
|
|
|
|
|
|
|
|||
Accounts payable |
$ |
|
|
|
$ |
|
|
|
$ |
|
|
|||
Change in operating assets and liabilities: |
|
|
|
|
|
|
|
|
|
|
|
|||
Investment in associates |
|
|
|
|
|
|
( |
) |
|
|
|
( |
) |
|
Net cash used in investing activities |
|
|
( |
) |
|
|
|
( |
) |
|
|
|
( |
) |
85
iANTHUS CAPITAL HOLDINGS, INC.
NOTES TO CONSOLIDATED FINANCIAL STATEMENTS
(U.S. dollar amounts and shares in thousands, unless otherwise stated)
Note 3 – New Accounting Standards and Accounting Changes
Adoption of New Accounting Policies
In November 2023, the FASB issued ASU 2023-07 Segment Reporting (Topic 280). All public entities will be required to report segment information in accordance with the new guidance starting in annual periods beginning after December 15, 2023. The amendments improve reportable segment disclosure requirements, primarily through enhanced disclosures about significant segment expenses. The Company adopted the new standard in the fourth quarter of 2024. The adoption did not have any material impact on the Company's consolidated financial statements.
Recently Issued FASB Accounting Standard Updates
In December 2023, the FASB issued ASU 2023-09 Income Taxes (Topic 740). For public business entities, the amendments are effective for annual periods beginning after December 15, 2024. The amendments address investor requests for more transparency about income tax information through improvements to income tax disclosures primarily related to the rate reconciliation and income taxes paid information. This amendment also looks to improve the effectiveness of income tax disclosures. The Company is in the process of determining the effects adoption will have on its consolidated financial statements.
In March 2024, the FASB issued ASU 2024-02, Codification Improvements. Public entities must adopt the amendments for annual periods beginning after December 15, 2024. The standard removes outdated glossary references, streamlining Codification content. The Company is evaluating the impact of these improvements on its financial reporting disclosures.
In November 2024, the FASB issued ASU 2024-03, Income Statement—Reporting Comprehensive Income (Topic 220). Public entities must comply with the amendments for annual periods beginning after December 15, 2026, and interim reporting periods beginning after December 15, 2027. The update enhances disclosure requirements by requiring detailed breakdowns of material expense categories. The Company is determining the effects of adoption on its financial reporting practices.
Note 4 – Acquisitions
Cheetah Acquisition
On December 30, 2024, the Company entered into an Asset Purchase Agreement (the "Cheetah Purchase Agreement") with Cheetah Enterprises, Inc. (the "Cheetah Seller"), pursuant to which, the Company acquired substantially all the assets related to the Cheetah Seller's wholesale business, including the manufacture, marketing, and sale of cannabis distillate vaporize products in the states of Illinois and Pennsylvania under the "Cheetah" brand (the "Brand"), but excluding certain excluded assets (the "Cheetah Purchased Assets") together with certain assumed liabilities related to the Cheetah Purchased Assets. The purchase price (the "Purchase Price") for the Cheetah Purchased Assets is approximately $
The Company has determined that the acquisition of the Cheetah Purchased Assets (the "Cheetah Acquisition") is a business combination under ASC 805 whereby the total consideration is recorded by allocating the purchase consideration to the net assets and liabilities acquired based on their estimated fair values at the acquisition date. The Company is still in the process of finalizing the valuation of the intangible assets acquired from the Cheetah Acquisition. Once finalized, the excess of the purchase consideration for the Cheetah Acquisition over the fair value of the net assets acquired will be recorded to goodwill.
The following table summarizes the preliminary allocation of the purchase consideration to the assets acquired and liabilities assumed for the Cheetah Acquisition as of December 31, 2024:
86
iANTHUS CAPITAL HOLDINGS, INC.
NOTES TO CONSOLIDATED FINANCIAL STATEMENTS
(U.S. dollar amounts and shares in thousands, unless otherwise stated)
Consideration: |
|
|
|
|
|
Cash consideration - paid |
|
$ |
|
|
|
Cash consideration - accrued |
|
|
|
|
|
Common stock - issuable |
|
|
|
|
|
Additional earn-out consideration |
|
|
|
|
|
Fair value of consideration |
|
$ |
|
|
|
|
|
|
|
|
|
Estimated fair values of net assets acquired and liabilities assumed: |
|
|
|
|
|
Cash |
|
$ |
|
|
|
Receivables and prepaid assets |
|
|
|
|
|
Inventory |
|
|
|
|
|
Operating lease right-of-use assets, net |
|
|
|
|
|
Accounts payable |
|
|
|
( |
) |
Accrued and other current liabilities |
|
|
|
( |
) |
Deferred tax liabilities |
|
|
|
|
|
Net assets acquired |
|
$ |
|
|
|
|
|
|
|
|
|
Goodwill and intangible assets |
|
$ |
|
|
|
Total purchase consideration transferred at closing also included additional Earn-Out that had a fair value of $
Total acquisition-related costs incurred during the year ended December 31, 2024, were less than $
Pro forma financial information is not disclosed as the results are not material to the Company’s consolidated financial statements.
87
iANTHUS CAPITAL HOLDINGS, INC.
NOTES TO CONSOLIDATED FINANCIAL STATEMENTS
(U.S. dollar amounts and shares in thousands, unless otherwise stated)
Note 5 – Leases
The Company mainly leases office space and cannabis cultivation, processing and retail dispensary space. Leases with an initial term of less than 12 months are not recorded on the consolidated balance sheets. The Company recognizes lease expense for these leases on a straight-line basis over the lease term. Most leases include one or more options to renew, with renewal terms that can extend the lease term from one to five years or more. The Company has determined that it was reasonably certain that the renewal options on the majority of its cannabis cultivation, processing and retail dispensary space would be exercised based on previous history and knowledge, current understanding of future business needs and the level of investment in leasehold improvements, among other considerations. The incremental borrowing rate used in the calculation of the lease liability is based on the rate available to the parent company. The depreciable life of assets and leasehold improvements are limited by the expected lease term. The Company’s lease agreements do not contain any material residual value guarantees or material restrictive covenants. Certain subsidiaries of the Company rent or sublease certain office space to/from other subsidiaries of the Company. These intercompany subleases are eliminated on consolidation and have lease terms ranging from less than
The components of lease expense are as follows:
|
|
|
|
Year Ended December 31, |
|
|||||||
|
|
|
|
2024 |
|
|
2023 |
|
||||
Operating lease costs(1) |
|
Selling, general and administrative expenses |
|
$ |
|
|
|
$ |
|
|
||
|
|
Costs and expenses applicable to revenues |
|
|
|
|
|
|
|
|
||
Total lease cost |
|
|
|
$ |
|
|
|
$ |
|
|
||
Operating cash flows from operating leases for the year ended December 31, 2024 was $
Supplemental balance sheet information related to leases is as follows:
|
|
|
|
As of December 31, |
|
|||||||
Balance Sheet Information |
|
Classification |
|
2024 |
|
|
2023 |
|
||||
Operating lease right-of-use assets, net |
|
Operating leases |
|
$ |
|
|
|
$ |
|
|
||
Lease liabilities |
|
|
|
|
|
|
|
|
|
|
||
Current portion of operating lease liabilities |
|
Operating leases |
|
$ |
|
|
|
$ |
|
|
||
Long-term portion of operating lease liabilities |
|
Operating leases |
|
|
|
|
|
|
|
|
||
Total |
|
|
|
$ |
|
|
|
$ |
|
|
||
Maturities of lease liabilities for operating leases as of December 31, 2024, were as follows:
|
|
|
|
Operating Leases |
|
||
2025 |
|
|
|
$ |
|
|
|
2026 |
|
|
|
|
|
|
|
2027 |
|
|
|
|
|
|
|
2028 |
|
|
|
|
|
|
|
2029 |
|
|
|
|
|
|
|
Thereafter |
|
|
|
|
|
|
|
Total lease payments |
|
|
|
$ |
|
|
|
Less: interest expense |
|
|
|
|
|
( |
) |
Present value of lease liabilities |
|
|
|
$ |
|
|
|
Weighted-average remaining lease term (years) |
|
|
|
|
|
|
|
Weighted-average discount rate |
|
|
|
|
|
% |
|
88
iANTHUS CAPITAL HOLDINGS, INC.
NOTES TO CONSOLIDATED FINANCIAL STATEMENTS
(U.S. dollar amounts and shares in thousands, unless otherwise stated)
The Company entered into multiple sublease agreements pursuant to which it serves as lessor to the sublessees. For the year ended December 31, 2024, the Company recorded sublease income of $
During the year ended December 31, 2024, the Company had reclassified $
Note 6 – Inventories, net
Inventories is comprised of the following items:
|
|
As of December 31, |
|
|||||||
|
|
2024 |
|
|
2023 |
|
||||
Supplies |
|
$ |
|
|
|
$ |
|
|
||
Raw materials |
|
|
|
|
|
|
|
|
||
Work in process |
|
|
|
|
|
|
|
|
||
Finished goods |
|
|
|
|
|
|
|
|
||
Inventory reserve |
|
|
|
( |
) |
|
|
|
( |
) |
Total |
|
$ |
|
|
|
$ |
|
|
||
Inventories are written down for any obsolescence or when the net realizable value considering future events and conditions is less than the carrying value. For the year ended December 31, 2024, the Company recorded $
Note 7 – Property, Plant and Equipment
|
|
|
As of December 31, 2024 |
|
|||||||||||
|
|
|
Cost |
|
|
|
Accumulated Depreciation |
|
|
|
Net Book Value |
|
|||
Buildings |
|
$ |
|
|
|
$ |
|
|
|
$ |
|
|
|||
Leasehold improvements |
|
|
|
|
|
|
|
|
|
|
|
|
|||
Production equipment |
|
|
|
|
|
|
|
|
|
|
|
|
|||
Processing equipment |
|
|
|
|
|
|
|
|
|
|
|
|
|||
Sales equipment |
|
|
|
|
|
|
|
|
|
|
|
|
|||
Office equipment |
|
|
|
|
|
|
|
|
|
|
|
|
|||
Land |
|
|
|
|
|
|
|
|
|
|
|
|
|||
Construction in progress |
|
|
|
|
|
|
|
|
|
|
|
|
|||
Total |
|
$ |
|
|
|
$ |
|
|
|
$ |
|
|
|||
|
|
|
As of December 31, 2023 |
|
|||||||||||
|
|
|
Cost |
|
|
|
Accumulated Depreciation |
|
|
|
Net Book Value |
|
|||
Buildings |
|
$ |
|
|
|
$ |
|
|
|
$ |
|
|
|||
Leasehold improvements |
|
|
|
|
|
|
|
|
|
|
|
|
|||
Production equipment |
|
|
|
|
|
|
|
|
|
|
|
|
|||
Processing equipment |
|
|
|
|
|
|
|
|
|
|
|
|
|||
Sales equipment |
|
|
|
|
|
|
|
|
|
|
|
|
|||
Office equipment |
|
|
|
|
|
|
|
|
|
|
|
|
|||
Land |
|
|
|
|
|
|
|
|
|
|
|
|
|||
Construction in progress |
|
|
|
|
|
|
|
|
|
|
|
|
|||
Total |
|
$ |
|
|
|
$ |
|
|
|
$ |
|
|
|||
89
iANTHUS CAPITAL HOLDINGS, INC.
NOTES TO CONSOLIDATED FINANCIAL STATEMENTS
(U.S. dollar amounts and shares in thousands, unless otherwise stated)
For the year ended December 31, 2024, the Company recorded depreciation expense on property, plant, and equipment of $
During the year ended December 31, 2024, the Company disposed $
During the year ended December 31, 2024, the Company had reclassified $
Note 8 – Intangible Assets and Goodwill
|
|
As of December 31, 2024 |
|
||||||||||||
|
|
Cost |
|
|
Accumulated Amortization |
|
|
Net Book Value |
|
||||||
Licenses |
|
$ |
|
|
|
$ |
|
|
|
$ |
|
|
|||
Trademarks |
|
|
|
|
|
|
|
|
|
|
|
|
|||
Other |
|
|
|
|
|
|
|
|
|
|
|
|
|||
|
|
$ |
|
|
|
$ |
|
|
|
$ |
|
|
|||
|
|
As of December 31, 2023 |
|
||||||||||||
|
|
Cost |
|
|
Accumulated Amortization |
|
|
Net Book Value |
|
||||||
Licenses |
|
$ |
|
|
|
$ |
|
|
|
$ |
|
|
|||
Trademarks |
|
|
|
|
|
|
|
|
|
|
|
|
|||
Other |
|
|
|
|
|
|
|
|
|
|
|
|
|||
|
|
$ |
|
|
|
$ |
|
|
|
$ |
|
|
|||
During the year ended December 31, 2024, the Company recorded $
During the year ended December 31, 2024, the Company had reclassified $
Amortization expense for the years ended December 31, 2024 and 2023 was $
The estimated amortization expense for each of the years ended December 31, as follows:
2025 |
|
|
|
|
|
|
|
$ |
|
|
|
2026 |
|
|
|
|
|
|
|
|
|
|
|
2027 |
|
|
|
|
|
|
|
|
|
|
|
2028 |
|
|
|
|
|
|
|
|
|
|
|
2029 |
|
|
|
|
|
|
|
|
|
|
|
Thereafter |
|
|
|
|
|
|
|
|
|
|
The following table summarizes the balances of goodwill as of December 31, 2024 and 2023:
|
|
As of December 31, |
|
|||||||
|
|
2024 |
|
|
2023 |
|
||||
Balance, beginning of year |
|
$ |
|
|
|
$ |
|
|
||
Acquisition of Cheetah |
|
|
|
|
|
|
|
|
||
Impairment loss |
|
|
|
|
|
|
|
|
||
Total |
|
$ |
|
|
|
$ |
|
|
||
90
iANTHUS CAPITAL HOLDINGS, INC.
NOTES TO CONSOLIDATED FINANCIAL STATEMENTS
(U.S. dollar amounts and shares in thousands, unless otherwise stated)
Note 9 - Long-Term Debt
The following table summarizes long term debt outstanding as of December 31, 2024 and 2023:
|
|
Secured Notes |
|
|
June Secured Debentures |
|
|
Additional Secured Debentures |
|
|
June Unsecured Debentures |
|
|
Other |
|
|
Total |
|
||||||||||||
As of January 1, 2024 |
|
$ |
|
|
|
$ |
|
|
|
$ |
|
|
|
$ |
|
|
|
$ |
|
|
|
$ |
|
|
||||||
Carrying value of financial |
|
|
|
|
|
|
|
|
|
|
|
|
|
|
|
|
|
|
|
— |
|
|
|
|
|
|||||
Paid-in-kind interest |
|
|
|
|
|
|
|
|
|
|
|
|
|
|
|
|
|
|
|
— |
|
|
|
|
|
|||||
Accretion of balance |
|
|
|
|
|
|
|
|
|
|
|
— |
|
|
|
|
|
|
|
|
— |
|
|
|
|
|
||||
Debt extinguishment |
|
|
|
( |
) |
|
|
|
— |
|
|
|
|
— |
|
|
|
|
— |
|
|
|
|
— |
|
|
|
|
( |
) |
Repayment |
|
|
|
— |
|
|
|
|
— |
|
|
|
|
— |
|
|
|
|
— |
|
|
|
|
( |
) |
|
|
|
( |
) |
As of December 31, 2024 |
|
$ |
|
|
|
$ |
|
|
|
$ |
|
|
|
$ |
|
|
|
$ |
|
|
|
$ |
|
|
||||||
|
|
Secured Notes |
|
|
June Secured Debentures |
|
|
Additional Secured Debentures |
|
|
June Unsecured Debentures |
|
|
Other |
|
|
Total |
|
||||||||||||
As of January 1, 2023 |
|
$ |
|
|
|
$ |
|
|
|
$ |
|
|
|
$ |
|
|
|
$ |
|
|
|
$ |
|
|
||||||
Carrying value of financial |
|
|
|
|
|
|
|
|
|
|
|
|
|
|
|
|
|
|
|
— |
|
|
|
|
|
|||||
Paid-in-kind interest |
|
|
|
|
|
|
|
|
|
|
|
|
|
|
|
|
|
|
|
— |
|
|
|
|
|
|||||
Accretion of balance |
|
|
|
|
|
|
|
|
|
|
|
— |
|
|
|
|
|
|
|
|
— |
|
|
|
|
|
||||
Debt extinguishment |
|
|
|
( |
) |
|
|
|
— |
|
|
|
|
— |
|
|
|
|
— |
|
|
|
|
— |
|
|
|
|
( |
) |
Deconsolidation |
|
|
|
— |
|
|
|
|
— |
|
|
|
|
— |
|
|
|
|
— |
|
|
|
|
( |
) |
|
|
|
( |
) |
Repayment |
|
|
|
— |
|
|
|
|
— |
|
|
|
|
— |
|
|
|
|
— |
|
|
|
|
( |
) |
|
|
|
( |
) |
As of December 31, 2023 |
|
$ |
|
|
|
$ |
|
|
|
$ |
|
|
|
$ |
|
|
|
$ |
|
|
|
$ |
|
|
||||||
As of December 31, 2024, the total and unamortized debt discount costs were $
As of December 31, 2024, total interest paid on long-term debt was $
(a) iAnthus New Jersey, LLC Senior Secured Bridge Notes
On February 2, 2021, iAnthus New Jersey, LLC ("INJ") issued an aggregate of $
On February 2, 2023, ICH and INJ entered into an amendment (the “Amendment”) to the Senior Secured Bridge Notes with all of the holders of the Senior Secured Bridge Notes. Pursuant to the Amendment, the maturity date of the Senior Secured Bridge Notes was extended until
91
iANTHUS CAPITAL HOLDINGS, INC.
NOTES TO CONSOLIDATED FINANCIAL STATEMENTS
(U.S. dollar amounts and shares in thousands, unless otherwise stated)
On February 2, 2024, in order to facilitate the 2024 NJ Amendment (as defined below), the parties agreed to a short-term extension of the maturity date from February 2, 2024 to February 16, 2024. On February 16, 2024, ICH and INJ entered into another amendment (the"2024 NJ Amendment") to the Senior Secured Bridge Notes. Pursuant to the 2024 NJ Amendment, the maturity date of the Senior Secured Bridge Notes was extended from
In accordance with debt extinguishment accounting guidance outlined in ASC 470 "Debt", the terms of the Senior Secured Bridge Notes were materially modified pursuant to both the Amendment and 2024 NJ Amendment and as such, for the year ended December 31, 2024, the Company recorded a loss on debt extinguishment of $
The amended host debt, classified as a liability using the guidance of ASC 470, was recognized at the carrying value of $
For the year ended December 31, 2024, interest expense of $
The Senior Secured Bridge Notes are secured by a security interest in certain assets of INJ. ICH provided a guarantee in respect of all of the obligations of INJ under the Senior Secured Bridge Notes, and the Company is in compliance with the terms of the Senior Secured Bridge Notes as of December 31, 2024. The Senior Secured Bridge Notes are classified as long-term debt, net of issuance costs on the consolidated balance sheets.
Certain of the Secured Lenders, including Gotham Green Fund II, L.P., Gotham Green Fund II (Q), L.P., Oasis Investments II Master Fund LTD., Senvest Global (KY), LP, Senvest Master Fund, LP and Hadron Healthcare and Consumer Special Opportunities Master Fund, held greater than
(b) June Secured Debentures
On June 24, 2022 in connection with the closing of the Recapitalization Transaction, the Company entered into the Secured Debenture Purchase Agreement (the "Secured DPA"), between ICM, the other Credit Parties (as defined in the Secured DPA), the Collateral Agent, and the lenders party thereto (the “New Secured Lenders”) pursuant to which ICM issued the June Secured Debentures in the aggregate principal amount of $
The host debt, classified as a liability using the guidance of ASC 470, was recognized at the carrying value of $
Interest is to be paid in kind by adding the interest accrued on the principal amount on the last day of each fiscal quarter (the first such interest payment date being June 30, 2022) and such amount thereafter becoming part of the principal amount, which will accrue additional interest. Interest paid in kind will be payable on the date when all of the principal amount is due and payable.
For the year ended December 31, 2024, interest expense and accretion expense of $
92
iANTHUS CAPITAL HOLDINGS, INC.
NOTES TO CONSOLIDATED FINANCIAL STATEMENTS
(U.S. dollar amounts and shares in thousands, unless otherwise stated)
The terms of the Secured DPA impose certain restrictions on the Company’s operating and financing activities, including certain restrictions on the Company’s ability to: incur certain additional indebtedness; grant liens; make certain dividends and other payment restrictions affecting the Company’s subsidiaries; issue shares or convertible securities; and sell certain assets. The June Secured Debentures are secured by all current and future assets of the Company and ICM. The terms of the Secured DPAs do not have any financial covenants or market value test and ICM is in compliance with the terms of the June Secured Debentures as of December 31, 2024. The June Secured Debentures are classified as long-term debt, net of issuance costs on the consolidated balance sheets.
Certain of the New Secured Lenders that hold the June Secured Debentures, including Gotham Green Fund 1, L.P., Gotham Green Fund 1 (Q), L.P., Gotham Green Fund II, L.P., Gotham Green Fund II (Q), Gotham Green Credit Partners SPV 1, L.P., Gotham Green Partners SPV V, L.P., L.P., and Parallax Master Fund, LP, held greater than
(c) June Unsecured Debentures
On June 24, 2022 in connection with the closing of the Recapitalization Transaction, the Company entered into the Unsecured Debenture Purchase Agreement (the "Unsecured DPA"), pursuant to which ICM issued June Unsecured Debentures in the aggregate principal amount of $
The host debt, classified as a liability using the guidance of ASC 470, was recognized at the carrying value of $
Interest is to be paid in kind by adding the interest accrued on the principal amount on the last day of each fiscal quarter (the first such interest payment date being June 30, 2022) and such amount thereafter becoming part of the principal amount, which will accrue additional interest. Interest paid in kind will be payable on the date when all of the principal amount is due and payable.
For the year ended December 31, 2024, interest expense and accretion expense of $
The terms of the Unsecured DPA impose certain restrictions on the Company’s operating and financing activities, including certain restrictions on the Company’s ability to: incur certain additional indebtedness; grant liens; make certain dividends and other payment restrictions affecting the Company’s subsidiaries; issue shares or convertible securities; and sell certain assets. The terms of the Unsecured DPA do not have any financial covenants or market value test, and ICM is in compliance with the terms of the June Unsecured Debentures as of December 31, 2024. The June Unsecured Debentures are classified as long-term debt, net of issuance costs on the consolidated balance sheets.
Certain of the Secured Lenders and Consenting Unsecured Lenders, including Gotham Green Fund 1, L.P., Gotham Green Fund 1 (Q), L.P., Gotham Green Fund II, L.P., Gotham Green Fund II (Q), L.P., Gotham Green Credit Partners SPV 1, L.P., Gotham Green Partners SPV V, L.P., Oasis Investments II Master Fund LTD., Senvest Global (KY), LP, Senvest Master Fund, LP, Parallax Master Fund, L.P. and Hadron Healthcare and Consumer Special Opportunities Master Fund, held greater than
(d) Additional Secured Debentures
Pursuant to the terms of the Secured DPA, ICM issued an additional $
The host debt, classified as a liability using the guidance of ASC 470, was recognized at the carrying value of $
Interest is to be paid in kind by adding the interest accrued on the principal amount on the last day of each fiscal quarter (the first such interest payment date being June 30, 2022) and such amount thereafter becoming part of the principal amount, which will accrue additional interest. Interest paid in kind will be payable on the date when all of the principal amount is due and payable.
93
iANTHUS CAPITAL HOLDINGS, INC.
NOTES TO CONSOLIDATED FINANCIAL STATEMENTS
(U.S. dollar amounts and shares in thousands, unless otherwise stated)
For the year ended December 31, 2024, interest expense of $
The terms of the Secured DPA impose certain restrictions on the Company’s operating and financing activities, including certain restrictions on the Company’s ability to: incur certain additional indebtedness; grant liens; make certain dividends and other payment restrictions affecting the Company’s subsidiaries; issue shares or convertible securities; and sell certain assets. The Additional Secured Debentures are secured by all current and future assets of the Company and ICM. The terms of the Secured DPAs do not have any financial covenants or market value test, and ICM is in compliance with the terms of the Additional Secured Debentures as of December 31, 2024. The Additional Secured Debentures are classified as long-term debt, net of issuance costs on the consolidated balance sheets.
Certain of the Secured Lenders and Consenting Unsecured Lenders, including Gotham Green Fund 1, L.P., Gotham Green Fund 1 (Q), L.P., Gotham Green Fund II, L.P., Gotham Green Fund II (Q), L.P., Gotham Green Credit Partners SPV 1, L.P., Gotham Green Partners SPV V, L.P., Oasis Investments II Master Fund LTD., Senvest Global (KY), LP, Senvest Master Fund, LP, Parallax Master Fund, L.P. and Hadron Healthcare and Consumer Special Opportunities Master Fund, held greater than
Note 10 - Share Capital
(a) Share Capital
Authorized: Unlimited common shares. The shares have no par value.
The Company’s common shares are voting and dividend-paying. The following is a summary of the common share issuances for the year ended December 31, 2024:
The following is a summary of the common share issuances for the year ended December 31, 2023.
94
iANTHUS CAPITAL HOLDINGS, INC.
NOTES TO CONSOLIDATED FINANCIAL STATEMENTS
(U.S. dollar amounts and shares in thousands, unless otherwise stated)
(b) Potentially Dilutive Securities
The following table summarizes potentially dilutive securities, and the resulting common share equivalents outstanding as of December 31, 2024 and 2023:
|
|
December 31, 2024 |
|
|
December 31, 2023 |
|
||
Common share options |
|
|
|
|
|
|
||
Restricted stock units |
|
|
|
|
|
|
||
Total |
|
|
|
|
|
|
||
(c) Equity Incentive Plans
On December 31, 2021, the Board approved the Company’s Amended and Restated Omnibus Incentive Plan (the “Omnibus Incentive Plan”) dated October 15, 2018, whereas, the Company may award stock options or RSUs (the "Awards") to board members, officers, employees or consultants of the Company. The Omnibus Incentive Plan authorizes the issuance of up to
Awards generally vest over a three year period and the estimated fair value of the Awards at issuance is recognized as compensation expense over the related vesting period.
Stock Options
The Company's stock options are currently held by two former officers of the Company which have fully vested on July 10, 2023. Share-based compensation expense related to stock options for the year ended December 31, 2024 was $Nil (December 31, 2023 - less than $
The following table summarizes certain information in respect of option activity during the period:
|
|
Year Ended December 31, 2024 |
|
|
|
Year Ended December 31, 2023 |
|
||||||||||||||||||||
|
|
Units |
|
|
|
Weighted Average |
|
|
Weighted Average Contractual Life |
|
|
|
Units |
|
|
|
Weighted Average |
|
|
Weighted Average Contractual Life |
|
||||||
Options outstanding, beginning |
|
|
|
|
$ |
|
|
|
|
|
|
|
|
|
|
$ |
|
|
|
|
|
||||||
Granted |
|
|
— |
|
|
|
|
— |
|
|
|
— |
|
|
|
|
— |
|
|
|
|
— |
|
|
|
— |
|
Cancellations |
|
|
— |
|
|
|
|
— |
|
|
|
— |
|
|
|
|
— |
|
|
|
|
— |
|
|
|
— |
|
Forfeitures |
|
|
— |
|
|
|
|
— |
|
|
|
— |
|
|
|
|
— |
|
|
|
|
— |
|
|
|
— |
|
Expirations |
|
|
— |
|
|
|
|
— |
|
|
|
— |
|
|
|
|
— |
|
|
|
|
— |
|
|
|
— |
|
Options outstanding, ending (1) |
|
|
|
|
$ |
|
|
|
|
|
|
|
|
|
|
$ |
|
|
|
|
|
||||||
95
iANTHUS CAPITAL HOLDINGS, INC.
NOTES TO CONSOLIDATED FINANCIAL STATEMENTS
(U.S. dollar amounts and shares in thousands, unless otherwise stated)
The Company used the Black-Scholes option pricing model to estimate the fair value of the options at the grant date using the following ranges of assumptions:
The expected volatility was estimated by using the historical volatility of the Company. The expected life in years represents the period of time that options granted are expected to be outstanding. In accordance with Staff Accounting Bulletin (“SAB”) Topic 14, the Company uses the simplified method for estimating the expected term. The Company believes the use of the simplified method is appropriate due to the employee stock options qualifying as “plain-vanilla” options under the criteria established by SAB Topic 14. The risk-free rate was based on the United States bond yield rate at the time of grant of the award. Expected annual rate of dividends is based on the fact that the Company has never paid cash dividends and does not expect to pay any cash dividends in the foreseeable future.
There was no stock option activity for the years ended December 31, 2024 and 2023.
Restricted Stock Units
On December 31, 2021, the Board approved a long-term incentive program, pursuant to which, on July 26, 2022, the Company issued certain employees of the Company and its subsidiaries, RSUs, under the Company’s Omnibus Incentive Plan. RSUs represent a right to receive a single common share that is both non-transferable and forfeitable until certain conditions are satisfied.
On December 31, 2021 and June 23, 2022, the Board approved the allocation of
Certain RSU recipients were also holders of the Original Awards, which were cancelled upon closing the Recapitalization Transaction. The RSUs granted to these employees have been treated as replacement awards (the “Replacement RSUs”) and are accounted for as a modification to the Original Awards. As the fair value of the Original Awards was $
On May 17, 2023, the Board awarded
On June 27, 2023, the Board awarded
On August 31, 2023, the Board awarded
On October 20, 2023, the Board awarded
On November 15, 2023, the Board awarded
On November 26, 2024, the Board awarded
During the year ended December 31, 2024, the Company recognized $
96
iANTHUS CAPITAL HOLDINGS, INC.
NOTES TO CONSOLIDATED FINANCIAL STATEMENTS
(U.S. dollar amounts and shares in thousands, unless otherwise stated)
As of December 31, 2024, there was approximately $
The following table summarizes certain information in respect of RSU activity during the period:
|
|
Year Ended December 31, 2024 |
|
|
Year Ended December 31, 2023 |
|
||||||||||||
|
|
Units |
|
|
|
Weighted |
|
|
Units |
|
|
|
Weighted |
|
||||
Unvested balance, beginning |
|
|
|
|
$ |
|
|
|
|
|
|
$ |
|
|
||||
Granted |
|
|
|
|
|
|
|
|
|
|
|
|
|
|
||||
Vested |
|
|
( |
) |
|
|
|
|
|
|
( |
) |
|
|
|
|
||
Forfeited |
|
|
( |
) |
|
|
|
|
|
|
( |
) |
|
|
|
|
||
Unvested balance, ending |
|
|
|
|
$ |
|
|
|
|
|
|
$ |
|
|
||||
Note 11 - Segment Information
Management, including the Company’s Chief Executive Officer, who is considered the Company’s Chief Operating Decision Maker (“CODM”) (as defined in the FASB ASC Topic 280 Segment Reporting), assesses segment performance based on segment revenues, gross margins, and net income/(loss). For instance, the CODM uses both segment gross profit and segment profit/loss from operations to allocate resources (including labor or capital resources) to each of the geographical locations (entities) in the forecasts. An analysis of the gross profit from the regions enables decisions regarding marketing activities, additional investments or scale back of expansion plans, as well as, implementation of cost management strategies.
The Company divides its reportable operating segments primarily by geographic region. The Company has two reportable operating segments: Eastern Region and Western Region. The Eastern Region includes the Company’s operations in Florida, Maryland, Massachusetts, New York and New Jersey. The Eastern Region included results from its Vermont business until March 8, 2023 when it was sold and subsequently deconsolidated. The Western Region includes the Company’s operations in Arizona as well as its assets and investments in Colorado. The Western Region included results from its Nevada business until June 24, 2024 when it was sold and subsequently deconsolidated. The two geographic regions are looked at separately by the CODM and Company’s management as the operations within those regions are in different stages of development. The operations comprising the Western Region are more established than those in the Eastern Region. Most of the Company’s financial and operational growth is being driven by the Eastern Region. Both the Eastern Region and the Western Region segments generate revenues from the sale of cannabis products through retail dispensaries as well as wholesale supply agreements.
The “Other” category in the disclosure below comprises items not separately identifiable to the two reportable operating segments and are not part of the measures used by the Company when assessing the reportable operating segments’ results. It also includes items related to operating segments of the Company that did not meet the quantitative thresholds under ASC 280-10-50-12 to be considered reportable operating segments, nor did they meet the aggregation criteria under ASC 280-10-50-11 to qualify for aggregation with one of the two reportable operating segments of the Company. All inter-segment profits are eliminated upon consolidation.
97
iANTHUS CAPITAL HOLDINGS, INC.
NOTES TO CONSOLIDATED FINANCIAL STATEMENTS
(U.S. dollar amounts and shares in thousands, unless otherwise stated)
Reportable Segments
|
Year Ended December 31, |
|
|||||||
|
2024 |
|
|
2023 |
|
||||
|
|
|
|
|
|
(Adjusted) |
|
||
Revenues, net of discounts |
|
|
|
|
|
|
|
||
Eastern Region(1) |
$ |
|
|
|
$ |
|
|
||
Western Region(2) |
|
|
|
|
|
|
|
||
Other(3) |
|
|
|
|
|
|
|
||
Total |
$ |
|
|
|
$ |
|
|
||
Gross profit (loss) |
|
|
|
|
|
|
|
||
Eastern Region |
$ |
|
|
|
$ |
|
|
||
Western Region |
|
|
|
|
|
|
|
||
Other |
|
|
|
|
|
|
( |
) |
|
Total |
$ |
|
|
|
$ |
|
|
||
Operating expenses: |
|
|
|
|
|
|
|
||
Selling, general and administrative expenses |
|
|
|
|
|
|
|
||
Eastern Region |
|
|
|
|
|
|
|
||
Western Region |
|
|
|
|
|
|
|
||
Other |
|
|
|
|
|
|
|
||
Total |
|
|
|
|
|
|
|
||
Depreciation and amortization |
|
|
|
|
|
|
|
||
Eastern Region |
$ |
|
|
|
$ |
|
|
||
Western Region |
|
|
|
|
|
|
|
||
Other |
|
|
|
|
|
|
|
||
Total |
$ |
|
|
|
$ |
|
|
||
(Recoveries), write-downs and other charges, net |
|
|
|
|
|
|
|
||
Eastern Region |
$ |
|
( |
) |
|
$ |
|
( |
) |
Western Region |
|
|
|
|
|
|
( |
) |
|
Other |
|
|
|
|
|
|
|
||
Total |
$ |
|
( |
) |
|
$ |
|
( |
) |
Profit (loss) from operations |
|
|
|
|
|
|
|
||
Eastern Region |
$ |
|
|
|
$ |
|
( |
) |
|
Western Region |
|
|
( |
) |
|
|
|
|
|
Other |
|
|
( |
) |
|
|
|
( |
) |
Total |
$ |
|
( |
) |
|
$ |
|
( |
) |
Other income and expenses, net: |
|
|
|
|
|
|
|
||
Eastern Region |
$ |
|
( |
) |
|
$ |
|
( |
) |
Western Region |
|
|
( |
) |
|
|
|
( |
) |
Other |
|
|
( |
) |
|
|
|
( |
) |
Total |
$ |
|
( |
) |
|
$ |
|
( |
) |
Income tax (benefit) expense |
|
|
|
|
|
|
|
||
Eastern Region |
$ |
|
|
|
$ |
|
|
||
Western Region |
|
|
|
|
|
|
|
||
Other |
|
|
( |
) |
|
|
|
|
|
Total |
$ |
|
( |
) |
|
$ |
|
|
|
Net loss |
|
|
|
|
|
|
|
||
Eastern Region |
$ |
|
|
|
$ |
|
( |
) |
|
Western Region |
|
|
( |
) |
|
|
|
( |
) |
Other |
|
|
|
|
|
|
( |
) |
|
Total |
$ |
|
( |
) |
|
$ |
|
( |
) |
98
iANTHUS CAPITAL HOLDINGS, INC.
NOTES TO CONSOLIDATED FINANCIAL STATEMENTS
(U.S. dollar amounts and shares in thousands, unless otherwise stated)
Supplemental Segment Disclosures:
|
Year Ended December 31, |
|
|||||||
|
2024 |
|
|
2023 |
|
||||
Purchase of property, plant and equipment |
|
|
|
|
|
|
|
||
Eastern Region |
$ |
|
|
|
$ |
|
|
||
Western Region |
|
|
|
|
|
|
|
||
Other |
|
|
|
|
|
|
|
||
Total |
$ |
|
|
|
$ |
|
|
||
Purchase of other intangible assets |
|
|
|
|
|
|
|
||
Eastern Region |
$ |
|
|
|
$ |
|
|
||
Other |
|
|
|
|
|
|
|
||
Total |
$ |
|
|
|
$ |
|
|
||
|
As of December 31, |
|
|
As of December 31, |
|
||||
|
|
2024 |
|
|
|
2023 |
|
||
Assets |
|
|
|
|
|
|
|
||
Eastern Region |
$ |
|
|
|
$ |
|
|
||
Western Region |
|
|
|
|
|
|
|
||
Other |
|
|
|
|
|
|
|
||
Total |
$ |
|
|
|
$ |
|
|
||
Major Customers
Major customers are defined as customers that each individually accounted for greater than
Geographic Information
As of December 31, 2024 and 2023, substantially all of the Company’s assets were located in the United States and all of the Company’s revenues were earned in the United States.
Disaggregated Revenues
The Company disaggregates revenues into categories that depict how the nature, amount, timing and uncertainty of the revenues and cash flows are affected by economic factors.
|
Year Ended December 31, |
|
|||||||
|
2024 |
|
|
2023 |
|
||||
Revenues, net of discounts |
|
|
|
|
|
|
|
||
iAnthus branded products |
$ |
|
|
|
$ |
|
|
||
Third party branded products |
|
|
|
|
|
|
|
||
Wholesale/bulk/other products |
|
|
|
|
|
|
|
||
Total |
$ |
|
|
|
$ |
|
|
||
99
iANTHUS CAPITAL HOLDINGS, INC.
NOTES TO CONSOLIDATED FINANCIAL STATEMENTS
(U.S. dollar amounts and shares in thousands, unless otherwise stated)
Note 12 - Financial Instruments
Fair values have been determined for measurement and/or disclosure purposes based on the following methods. The Company characterizes inputs used in determining fair value using a hierarchy that prioritizes inputs depending on the degree to which they are observable. The levels of the fair value hierarchy are as follows:
The carrying values of cash, receivables, payables and accrued liabilities approximate their fair values because of the short- term nature of these financial instruments. Balances due to and due from related parties have no terms and are payable on demand, thus are also considered current and short-term in nature, hence carrying value approximates fair value.
The component of the Company’s long-term debt attributed to the host liability is recorded at amortized cost. Investments in debt instruments that are held to maturity are also recorded at amortized cost.
The following table summarizes the fair value hierarchy for the Company’s financial assets and financial liabilities that are re-measured at their fair values periodically:
|
|
As of December 31, 2024 |
|
|
As of December 31, 2023 |
|
||||||||||||||||||||||||||||||||||
|
|
Level 1 |
|
|
Level 2 |
|
|
Level 3 |
|
|
Total |
|
|
Level 1 |
|
|
Level 2 |
|
|
Level 3 |
|
|
Total |
|
||||||||||||||||
Financial assets |
|
|
|
|
|
|
|
|
|
|
|
|
|
|
|
|
|
|
|
|
|
|
|
|
|
|
|
|
|
|
|
|
||||||||
Long term investments |
|
$ |
|
|
|
$ |
|
— |
|
|
$ |
|
|
|
$ |
|
|
|
$ |
|
|
|
$ |
|
— |
|
|
$ |
|
|
|
$ |
|
|
||||||
|
|
|
|
|
|
|
|
|
|
|
|
|
|
|
|
|
|
|
|
|
|
|
|
|
|
|
|
|
|
|
|
|
||||||||
Financial liabilities |
|
|
|
|
|
|
|
|
|
|
|
|
|
|
|
|
|
|
|
|
|
|
|
|
|
|
|
|
|
|
|
|
||||||||
Contingent consideration payable |
|
$ |
|
|
|
$ |
|
— |
|
|
$ |
|
|
|
$ |
|
|
|
$ |
|
|
|
$ |
|
— |
|
|
$ |
|
|
|
$ |
|
|
||||||
There were no transfers or change in valuation method between Level 1, Level 2, and Level 3 within the fair value hierarchy during the years ended December 31, 2024 and 2023.
Financial Assets
The Company’s investment in 4 Front Venture Corp. as of December 31, 2024 and 2023, is considered to be a Level 1 instrument because it is comprised of shares of a public company, and there is an active market for the shares and observable market data, or inputs are now available.
Level 1 investments are comprised of equity investments which are re-measured at fair value using quoted market prices.
Level 3 investments are comprised of two investments made by the Company in which it holds an equity interest. The Company exercises significant influence for one of these investments and therefore records this investment under the equity method. The investment was initially recognized at cost and the Company recognizes its proportionate share of earnings and losses from the investment each reporting period.
100
iANTHUS CAPITAL HOLDINGS, INC.
NOTES TO CONSOLIDATED FINANCIAL STATEMENTS
(U.S. dollar amounts and shares in thousands, unless otherwise stated)
The following table summarizes the changes in Level 1 and Level 3 financial assets:
|
|
Financial Assets |
|
||||||||||||
|
|
|
4Front Venture Corp. |
|
|
|
The Pharm Stand, LLC |
|
|
|
Island Thyme, LLC |
|
|||
|
|
|
|
|
|
|
|
|
|
|
|
|
|||
Balance as of December 31, 2022 |
|
$ |
|
|
|
|
|
|
|
$ |
|
|
|||
Additions |
|
|
|
|
|
|
|
|
|
|
|
|
|||
Revaluations |
|
|
|
( |
) |
|
|
|
|
|
|
|
|
||
Loss on equity method investments |
|
|
|
|
|
|
|
|
|
|
|
( |
) |
||
Balance as of December 31, 2023 |
|
$ |
|
|
|
$ |
|
|
|
$ |
|
|
|||
Additions |
|
|
|
|
|
|
|
|
|
|
|
|
|||
Revaluations |
|
|
|
( |
) |
|
|
|
|
|
|
|
|
||
Loss on equity method investments |
|
|
|
|
|
|
|
|
|
|
|
( |
) |
||
Balance as of December 31, 2024 |
|
$ |
|
|
|
$ |
|
|
|
$ |
|
|
|||
The Company’s financial and non-financial assets such as prepayments, other assets including equity accounted investments, property, plant and equipment, and intangibles, are measured at fair value when there is an indicator of impairment and are recorded at fair value only when an impairment charge is recognized.
Financial Liabilities
The following table summarizes the changes in the Company's Level 3 financial liabilities:
|
|
Financial Liabilities |
|
||
|
|
|
Contingent Consideration Payable |
|
|
|
|
|
|
|
|
Balance as of December 31, 2023 |
|
$ |
|
|
|
Acquisition of Cheetah - Earn-Out |
|
|
|
|
|
Consideration paid |
|
|
|
|
|
Revaluations |
|
|
|
|
|
Balance as of December 31, 2024 |
|
$ |
|
|
|
The Company’s contingent consideration payable relates to the additional Earn-Out to be paid as part of the Cheetah Acquisition and is categorized as a Level 3 financial instrument within the fair value hierarchy, as specific valuation techniques using unobservable inputs is required. The Company is using a probability-weighted average scenario approach in assigning probabilities across multiple outcomes of the potential EBITDA earned from Cheetah which forms the basis of the Earn-Out. These assumptions include financial forecasts, discount rates, and growth expectations. As of December 31, 2024, the discount rate applied was the Company's incremental borrowing rate of
The following table summarizes the Company’s long-term debt instruments (Refer to Note 9) at their carrying value and fair value:
|
|
As of December 31, 2024 |
|
|
As of December 31, 2023 |
|
||||||||||||||
|
|
Carrying Value |
|
|
Fair Value |
|
|
Carrying Value |
|
|
Fair Value |
|
||||||||
June Unsecured Debentures |
|
$ |
|
|
|
$ |
|
|
|
$ |
|
|
|
$ |
|
|
||||
June Secured Debentures |
|
|
|
|
|
|
|
|
|
|
|
|
|
|
|
|
||||
Secured Notes |
|
|
|
|
|
|
|
|
|
|
|
|
|
|
|
|
||||
Other |
|
|
|
|
|
|
|
|
|
|
|
|
|
|
|
|
||||
Total |
|
$ |
|
|
|
$ |
|
|
|
$ |
|
|
|
$ |
|
|
||||
101
iANTHUS CAPITAL HOLDINGS, INC.
NOTES TO CONSOLIDATED FINANCIAL STATEMENTS
(U.S. dollar amounts and shares in thousands, unless otherwise stated)
Note 13 - Commitments
In the ordinary course of business, the Company enters into contractual agreements with third parties that include non-cancelable payment obligations, for which it is liable in future periods. These arrangements can include terms binding the Company to minimum payments and/or penalties if it terminates the agreement for any reason other than an event of default as described in the agreement.
The following table summarizes the Company’s contractual obligations and commitments as of December 31, 2024:
|
|
2025 |
|
|
2026 |
|
|
2027 |
|
|
2028 |
|
|
2029 |
|
||||||||||
Operating leases |
|
$ |
|
|
|
$ |
|
|
|
$ |
|
|
|
$ |
|
|
|
$ |
|
|
|||||
Service and other contracts |
|
|
|
|
|
|
|
|
|
|
|
|
|
|
|
|
|
|
|
|
|||||
Long-term debt |
|
|
|
|
|
|
|
|
|
|
|
|
|
|
|
|
|
|
|
|
|||||
Consideration to be paid from acquisitions |
|
|
|
|
|
|
|
|
|
|
|
|
|
|
|
|
|
|
|
|
|||||
Total |
|
$ |
|
|
|
$ |
|
|
|
$ |
|
|
|
$ |
|
|
|
$ |
|
|
|||||
The Company’s commitments include employees, consultants and advisors, as well as leases and construction contracts for offices, dispensaries and cultivation facilities in the U.S. and Canada. The Company has certain operating leases with renewal options extending the initial lease term for an additional to
Note 14 - Contingencies and Guarantees
The Company is involved in lawsuits, claims, and proceedings, including those identified below, which arise in the ordinary course of business. In accordance with the FASB ASC Topic 450 Contingencies, the Company will make a provision for a liability when it is both probable that a loss has been incurred and the amount of the loss can be reasonably estimated. The Company believes it has adequate provisions for any such matters. The Company reviews these provisions in conjunction with any related provisions on assets related to the claims at least quarterly and adjusts these provisions to reflect the impacts of negotiations, settlements, rulings, advice of legal counsel and other pertinent information related to the case. Should developments in any of these matters outlined below cause a change in the Company’s determination as to an unfavorable outcome and result in the need to recognize a material provision, or, should any of these matters result in a final adverse judgment or be settled for significant amounts, they could have a material adverse effect on the Company’s results of operations, cash flows, and financial position in the period or periods in which such a change in determination, settlement or judgment occurs.
The Company expenses legal costs relating to its lawsuits, claims and proceedings as incurred. The Company has been named as a defendant in several legal actions and is subject to various risks and contingencies arising in the normal course of business. Based on consultation with counsel, management and legal counsel is of the opinion that the outcome of these uncertainties will not have a material adverse effect on the Company’s financial position.
The events that allegedly gave rise to the following claims occurred prior to the Company’s closing of the MPX Acquisition in February 2019 are as follows:
102
iANTHUS CAPITAL HOLDINGS, INC.
NOTES TO CONSOLIDATED FINANCIAL STATEMENTS
(U.S. dollar amounts and shares in thousands, unless otherwise stated)
In addition, the Company is currently reviewing the following matters with legal counsel and has not yet determined the range of potential losses:
In October 2018, Craig Roberts and Beverly Roberts (the “Roberts”) and the Gary W. Roberts Irrevocable Trust Agreement I, Gary W. Roberts Irrevocable Trust Agreement II, and Gary W. Roberts Irrevocable Trust Agreement III (the “Roberts Trust” and together with the Roberts, the “Roberts Plaintiffs”) filed two separate but similar declaratory judgment actions in the Circuit Court of Palm Beach County, Florida against GrowHealthy Holdings, LLC (“GrowHealthy Holdings”) and the Company in connection with the acquisition of substantially all of GrowHealthy Holdings’ assets by the Company in early 2018. The Roberts Plaintiffs sought a declaration that the Company must deliver certain share certificates to the Roberts without requiring them to deliver a signed Shareholder Representative Agreement to GrowHealthy Holdings, which delivery was a condition precedent to receiving the Company share certificates and required by the acquisition agreements between GrowHealthy Holdings and the Company. In January 2019, the Circuit Court of Palm Beach County denied the Roberts Plaintiffs’ motion for injunctive relief, and the Roberts Plaintiffs signed and delivered the Shareholder Representative Agreement forms to GrowHealthy Holdings while reserving their rights to continue challenging the validity and enforceability of the Shareholder Representative Agreement. The Roberts Plaintiffs thereafter amended their complaints to seek monetary damages in the aggregate amount of $
103
iANTHUS CAPITAL HOLDINGS, INC.
NOTES TO CONSOLIDATED FINANCIAL STATEMENTS
(U.S. dollar amounts and shares in thousands, unless otherwise stated)
On May 19, 2020, Hi-Med LLC (“Hi-Med”), an equity holder and one of the Unsecured Lenders who held an Unsecured Debenture in the principal amount of $
104
iANTHUS CAPITAL HOLDINGS, INC.
NOTES TO CONSOLIDATED FINANCIAL STATEMENTS
(U.S. dollar amounts and shares in thousands, unless otherwise stated)
On April 20, 2020, Donald Finch, a shareholder of the Company, filed a putative class action lawsuit against the Company (the “Class Action Lawsuit”) and is seeking damages for an unspecified amount against the Company, its former Chief Executive Officer, its former Chief Financial Officer and others with the SDNY for alleged false and misleading statements regarding certain proceeds from the issuance of long-term debt, that were held in escrow to make interest payments in the event of default on such long-term debt. On May 5, 2020, Peter Cedeno, another shareholder of the Company, filed a putative class action against the same defendants alleging substantially similar causes of action. On June 16, 2020, four separate motions for consolidation, appointment as lead plaintiff, and approval of lead counsel were filed by Jose Antonio Silva, Robert and Sherri Newblatt, Robert Dankner, and Melvin Fussell. On July 9, 2020, the SDNY issued an order consolidating the Class Action Lawsuit and the Hi-Med Complaint referenced above and appointed Jose Antonio Silva as lead plaintiff (“Lead Plaintiff”). On July 23, 2020, the Lead Plaintiff and defendants filed a stipulation and proposed scheduling and coordination order to coordinate the pleadings for the consolidated actions. On September 4, 2020, the Lead Plaintiff filed a consolidated amended class action lawsuit against the Company (the “Amended Complaint”). On November 20, 2020, the Company and its Chief Financial Officer filed a Motion to Dismiss the Amended Complaint. On January 8, 2021, the Lead Plaintiff filed an opposition to the Motion to Dismiss the Amended Complaint. The Company and its Chief Financial Officer’s reply to the opposition was filed on February 22, 2021. In a memorandum of opinion dated August 30, 2021, the SDNY granted the Company’s and its Chief Financial Officer’s Motion to Dismiss the Amended Complaint. The SDNY indicated that the Lead Plaintiff may move for leave to file a proposed second amended complaint by September 30, 2021. On October 1, 2021, the Lead Plaintiff filed a motion for leave to amend the Amended Complaint. The Lead Plaintiff’s Motion for Leave to File a second Amended Complaint was included as part of the Stipulation identified above. On October 28, 2021, the parties filed the Stipulation regarding the Lead Plaintiff’s Motion for Leave to File a second Amended Complaint. On November 3, 2021, the SDNY so-ordered the Stipulation and the Lead Plaintiff’s second Amended Complaint was deemed filed as of this date. On December 20, 2021, the Company and its Chief Financial Officer filed a Motion to Dismiss the Lead Plaintiff’s second Amended Complaint. The Lead Plaintiff’s opposition to the Company’s and its Chief Financial Officer’s Motion to Dismiss was filed on February 3, 2022. The Company’s and its Chief Financial Officer’s reply to the Lead Plaintiff’s opposition was filed on March 21, 2022. On September 28, 2022, the SDNY issued an opinion granting in part and denying in part the Motion to Dismiss the Lead Plaintiff’s second Amended Complaint. On October 12, 2022, the parties filed the Joint Stipulation and Proposed Scheduling Order, which the SDNY so ordered on October 19, 2022, ordering that that the Defendants’ answers are due on November 21, 2022; that the parties shall submit a proposed discovery plan by December 12, 2022; and that discovery in the Finch and Cedeno actions shall be coordinated with discovery in the Hi-Med action referenced above, to the extent the two actions involved overlapping issues. The parties agreed to submit the matter, together with the Hi-Med action referenced above, to mediation, which took place on January 17, 2023. On January 31, 2023, the parties advised the SDNY that the Defendants and Lead Plaintiff reached a settlement in principle and anticipate filing a motion for preliminary approval of the settlement by March 9, 2023. Accordingly, the parties requested that the SDNY suspend all further deadlines and proceedings in the Class Action Lawsuit pending submission of the motion for preliminary approval. On March 7, 2023, the parties advised the SDNY that the parties required a short extension of the motion for preliminary approval of the settlement and such motion would be filed by March 21, 2023. On March 21, 2023, the parties executed a settlement agreement and filed the motion for preliminary approval of the settlement with the SDNY. On December 20, 2023, the SDNY preliminarily approved the settlement. On April 10, 2024, the SDNY held the final approval hearing. Following this hearing, the SDNY issued an order, requesting additional information regarding the allocation of settlement funds. The Lead Plaintiff submitted the additional information to the SDNY on April 26, 2024. On May 28, 2024, the SDNY approved the settlement and issued its final judgment and order of dismissal with prejudice, which concludes this matter.
On July 23, 2020, Blue Sky Realty Corporation filed a putative class action against the Company and the Company’s former Chief Financial Officer in the Ontario Superior Court of Justice (“OSCJ”) in Toronto, Ontario. On September 27, 2021, the OSCJ granted leave for the plaintiff to amend its claim (“Amended Claim”). In the Amended Claim, the plaintiff seeks to certify the proposed class action on behalf of two classes. “Class A” consists of all persons, other than any executive level employee of the Company and their immediate families (“Excluded Persons”), who acquired the Company’s common shares in the secondary market on or after April 12, 2019, and who held some or all of those securities until after the close of trading on April 5, 2020. “Class B” consists of all persons, other than Excluded Persons, who acquired the Company’s common shares prior to April 12, 2019, and who held some or all of those securities until after the close of trading on April 5, 2020. Among other things, the plaintiff alleges statutory and common law misrepresentation, and seeks an unspecified amount of damages together with interest and costs. The plaintiff also alleges common law oppression for releasing certain statements allegedly containing misrepresentations inducing Class B members to hold the Company’s securities beyond April 5, 2020. No certification motion has been scheduled. The Amended Claim also changed the named plaintiff from Blue Sky Realty Corporation to Timothy Kwong. The hearing date for the motion for leave to proceed with a secondary market claim under the Securities Act (Ontario) has been vacated. The parties have reached a settlement in principle, and November 16, 2023, the OSCJ certified the class for settlement purposes only. On February 20, 2024, the OSCJ held the settlement approval hearing and on March 8, 2024, issued its decision rejecting the proposed settlement.
105
iANTHUS CAPITAL HOLDINGS, INC.
NOTES TO CONSOLIDATED FINANCIAL STATEMENTS
(U.S. dollar amounts and shares in thousands, unless otherwise stated)
On August 19, 2021, Arvin Saloum (“Saloum”), a former consultant of the Company, filed a Demand for Arbitration with the American Arbitration Association (the “Arbitration Action”) against The Healing Center Wellness Center, Inc. (“THCWC”) and iAnthus Arizona, LLC (“iA AZ”), claiming a breach of a Consulting and Joint Venture Agreement (the “JV Agreement”) for unpaid consulting fees allegedly owed to Saloum under the JV Agreement. Saloum is claiming damages between $
On May 23, 2022, CGX Life Sciences, Inc. (“CGX”), a wholly-owned subsidiary of the Company, filed a demand for arbitration (the “CGX Arbitration”) with the American Arbitration Association (“AAA”) against LMS Wellness, Benefit LLC (“LMS”) and its
Pursuant to the terms of the Option Agreements, LMS and Huber are required to close the transaction and transfer 100% of the membership interests of LMS to CGX within two (2) business days of receipt of the MCA's approval, as that was the final closing condition to be satisfied. Accordingly, CGX demanded that LMS and Huber close no later than March 7, 2025. LMS and Huber failed to close and on March 10, 2025, CGX filed a Motion to Enforce Judgment to mandate that LMS and Huber transfer ownership of LMS to CGX, among other things. LMS and Huber have not responded to CGX's motion yet. On March 7, 2025, LMS filed an action in the Circuit Court for Anne Arundel County, seeking a writ of mandamus, temporary restraining order and preliminary injunction against the MCA on the basis that the MCA violated the law by issuing its March 4, 2025 approval regarding the transfer of 100% of the ownership of LMS to CGX. Specifically, LMS is seeking an order that the MCA be compelled to rescind its approval because ownership of LMS's license cannot be transferred for five (5) years, or until July 1, 2028, because LMS converted its medical-only license to a dual license on July 1, 2023. On March 12, 2025, the MCA filed its opposition to LMS, arguing, among other things, that the court order
106
iANTHUS CAPITAL HOLDINGS, INC.
NOTES TO CONSOLIDATED FINANCIAL STATEMENTS
(U.S. dollar amounts and shares in thousands, unless otherwise stated)
exception to the 5-year restriction on transfers applies. Also on March 12, 2025, CGX intervened and filed an opposition to LMS, incorporating the MCA's opposition. On March 14, 2025, the parties attended a court conference and the court denied LMS's motion for a temporary restraining order.
On June 20, 2023, LMS filed a complaint in the United States District Court for the District of Maryland against the Company and three wholly-owned subsidiaries of the Company (the "iAnthus Defendants"), alleging conversion, RICO violations and unjust enrichment and seeking damages in excess of $
On June 20, 2022, Michael Weisser (“Weisser”) commenced a petition (the “Petition”) in the Supreme Court of British Columbia (the “Court”) against the Company and the Company’s former board of directors. In the Petition, Weisser sought: (i) a declaration that the affairs of Company and its then-board of directors were being conducted or have been conducted in a manner that is oppressive and/or prejudicial to Weisser; (ii) an order that Weisser is entitled to call and hold the Company’s annual general meeting for 2020 ( “2020 AGM”) on or before June 30, 2022 or a date set by the Court as soon as reasonably possible; (iii) alternatively, an order that the Company hold the 2020 AGM on or before June 30, 2022 or a date set by the Court as soon as reasonably possible; (iv) an order that the Company set the record date for the 2020 AGM; (v) an order that Weisser is entitled to appoint a chair for the 2020 AGM, or that the Court appoint an independent chair for the 2020 AGM; and (vi) an order that the Company be required to provide Weisser with an opportunity to review all votes and proxies submitted in respect of the 2020 AGM, no later than 24 hours in advance of the 2020 AGM. On June 22, 2022, Weisser was granted a short leave by the Court which permitted a return date for the Petition of June 28, 2022. On June 24 2022, the Company closed the Recapitalization Transaction and the Company noticed the 2020 AGM, the annual general meeting for 2021 (“2021 AGM”) and the annual general meeting for 2022 (the “2022 AGM” and together with the 2020 AGM and 2021 AGM, the “AGMs”). As a result, Weisser’s Petition was rendered moot. On November 14, 2022, Weisser filed an application (the “Application”) in the Petition proceeding, seeking to add the Secured Lenders and Consenting Unsecured Lenders as respondents to the Petition and to amend the Petition. Specifically, Weisser is seeking to amend the Petition to request: (i) a declaration that the affairs of the Secured Lenders, Consenting Unsecured Lenders, the Company and the powers of its then-directors have been and are continuing to be conducted in a manner that is oppressive and/or prejudicial to Weisser; (ii) an order setting aside and/or unwinding the closing of the Recapitalization Transaction; (iii) an order setting aside the results of the Company’s annual general meeting held August 11, 2022; (iv) an order that the 2020 AGM be held by December 31, 2022; (v) an order that the Company set the record date for the 2020 AGM to hold the meeting by December 31, 2022; (vi) an order that for purposes of voting at the 2020 AGM, the shareholdings of the Company be those shareholdings that existed prior to the closing of the Recapitalization Transaction; (vii) an order that Weisser is entitled to appoint a chair for the 2020 AGM, or that the Court appoint an independent chair for the 2020 AGM; (viii) an order that the Company be required to provide Weisser with an opportunity to review all votes and proxies submitted in respect of the 2020 AGM, no later than 24 hours in advance of the 2020 AGM; and (ix) an order that pending the 2020 AGM, the Company’s current board of directors be replaced by an interim slate of directors to be nominated by Weisser. On May 2, 2023, ICH and its former directors filed their response to the Petition, opposing all orders sought by Weisser, in part, as the Petition is barred by the releases in the Plan of Arrangement and constitutes a collateral attack on Justice Gomery's order approving the Plan. Weisser has not requested a hearing date on the Petition yet.
On October 29, 2021, the Florida Department of Health, Office of Medical Marijuana Use (the “OMMU”) approved the requested (the “Variance Request”) change of ownership and control of McCrory’s resulting from the closing of the Recapitalization Transaction. On November 19, 2021, Weisser filed a petition (as amended, the “Florida Petition”) with the OMMU, challenging the OMMU’s approval of the Variance Request. On February 3, 2022, the Florida Division of Administrative Hearings (“DOAH”) issued a Recommended Order of Dismissal, recommending that the OMMU enter a final order dismissing the Florida Petition for lack of standing. On May 4, 2022, the OMMU issued a final agency order (the “Final Order”), which accepted the recommendation of the DOAH and dismissed the Florida Petition for lack of standing. Weisser appealed the Final Order with the District Court of Appeal in the First District of Florida (the "Court of Appeal") and filed his initial brief on November 9, 2022, which seeks a reversal of the Final Order. On February 3, 2023, the Company filed a Motion to Dismiss the appeal, which the Court of Appeal denied on June 16, 2023. On July 6, 2023, McCrory's filed its answer brief in response to Weisser's appeal brief. On June 12, 2024, the Court of Appeal affirmed the Final Order, finding that Weisser lacked standing to challenge the Final Order. Weisser did not seek rehearing of the Court of Appeal's decision and did not seek discretionary review by the Florida Supreme Court. As a result, this matter is now closed.
107
iANTHUS CAPITAL HOLDINGS, INC.
NOTES TO CONSOLIDATED FINANCIAL STATEMENTS
(U.S. dollar amounts and shares in thousands, unless otherwise stated)
On April 5, 2023, Canaccord Genuity Corp. ("Canaccord") filed a Statement of Claim against the Company in the OSCJ pursuant to an engagement letter (as amended, the "Engagement Letter") entered into by and between Canaccord and the Company. Specifically, Canaccord alleges that it is owed a cash fee equal to approximately $
Note 15 - Related Party Transactions
|
|
As of December 31, |
|
|||||||
|
|
2024 |
|
|
2023 |
|
||||
Financial Statement Line Item |
|
|
|
|
|
|
|
|
||
Current portion of long-term debt, net of issuance costs (1) |
|
|
|
|
|
|
|
|
||
Long-term debt, net of issuance costs (1) |
|
|
|
|
|
|
|
|
||
Accrued and other current liabilities |
|
|
|
|
|
|
|
|
||
Total |
|
$ |
|
|
|
$ |
|
|
||
Effective as of October 11, 2023 (the "October Resignation Date"), Robert Galvin, the Company's then-Interim Chief Operating Officer, resigned from his executive positions, including all positions with the Company's subsidiaries and affiliates. In connection with the resignation, Mr. Galvin and the Company executed a separation agreement (the "October Separation Agreement"), pursuant to which Mr. Galvin received certain compensation and benefits valued to substantially equal the value of entitlements he would have received under Section 4(f) of his employment agreement. Specifically, Mr. Galvin received: (i) total cash compensation in the amount of approximately $
Effective as of April 5, 2024 (the "Faraut Resignation Date"), Philippe Faraut, the Company's then-Chief Financial Officer, resigned from his executive positions, including all positions with the Company's subsidiaries and affiliates. In connection with the resignation, Mr. Faraut and the Company executed a separation agreement (the "Faraut Separation Agreement"), pursuant to which, Mr. Faraut received certain compensation and benefits valued to substantially equal the value of entitlements he would have received under Section 4(g) of his employment agreement. Specifically, Mr. Faraut received total cash compensation in the amount of approximately $
108
iANTHUS CAPITAL HOLDINGS, INC.
NOTES TO CONSOLIDATED FINANCIAL STATEMENTS
(U.S. dollar amounts and shares in thousands, unless otherwise stated)
Pursuant to the terms of the Secured DPA, the Company has a related party payable of $
Note 16 - Income Taxes
Income tax (benefit) expense for the years ended December 31, 2024 and 2023 consisted of the following:
|
|
2024 |
|
|
2023 |
|
||||
Current income (benefit) tax expense |
|
|
|
|
|
|
||||
Federal |
|
$ |
|
( |
) |
|
$ |
|
|
|
State |
|
|
|
|
|
|
|
|
||
Total current income tax expense |
|
|
|
|
|
|
|
|
||
|
|
|
|
|
|
|
|
|
||
Deferred income tax recoveries |
|
|
|
|
|
|
|
|
||
Federal |
|
|
|
( |
) |
|
|
|
( |
) |
State |
|
|
|
( |
) |
|
|
|
( |
) |
Total deferred income tax benefit |
|
|
|
( |
) |
|
|
|
( |
) |
|
|
|
|
|
|
|
|
|
||
Income tax (benefit) expense |
|
$ |
|
( |
) |
|
$ |
|
|
|
Income tax expense differed from the amount computed by applying the federal statutory tax rate of
|
|
2024 |
|
|
2023 |
|
||||
|
|
|
|
|
|
|
|
|||
Pretax loss at federal statutory rate |
|
$ |
|
( |
) |
|
$ |
|
( |
) |
State income taxes, net of federal expense |
|
|
|
( |
) |
|
|
|
( |
) |
Foreign income taxes |
|
|
|
( |
) |
|
|
|
|
|
Non-deductible items |
|
|
|
|
|
|
|
|
||
True-up of income taxes payable |
|
|
|
( |
) |
|
|
|
|
|
Uncertain tax positions |
|
|
|
|
|
|
|
|
||
Other items |
|
|
|
( |
) |
|
|
|
( |
) |
Change in valuation allowance |
|
|
|
( |
) |
|
|
|
|
|
Income tax (benefit) expense |
|
$ |
|
( |
) |
|
$ |
|
|
|
109
iANTHUS CAPITAL HOLDINGS, INC.
NOTES TO CONSOLIDATED FINANCIAL STATEMENTS
(U.S. dollar amounts and shares in thousands, unless otherwise stated)
The tax effects of temporary differences that give rise to significant portions of the deferred income tax assets and liabilities as of December 31, 2024 and 2023 are presented below:
|
|
2024 |
|
|
2023 |
|
||||
Deferred income tax assets: |
|
|
|
|
|
|
|
|||
Net operating loss carryforwards |
|
$ |
|
|
|
$ |
|
|
||
Interest expense carryforwards |
|
|
|
|
|
|
|
|
||
Stock based compensation |
|
|
|
|
|
|
|
|
||
Intangible assets |
|
|
|
|
|
|
|
|
||
Property, plant and equipment |
|
|
|
|
|
|
|
|
||
Inventories |
|
|
|
|
|
|
|
|
||
Other items |
|
|
|
|
|
|
|
|
||
|
|
|
|
|
|
|
|
|
||
Valuation allowance |
|
|
|
( |
) |
|
|
|
( |
) |
Deferred income tax assets |
|
$ |
|
|
|
$ |
|
|
||
|
|
|
|
|
|
|
|
|
||
Deferred income tax liabilities: |
|
|
|
|
|
|
|
|
||
Intangibles resulting from acquisitions |
|
|
|
( |
) |
|
|
|
( |
) |
Deferred income tax liabilities |
|
|
|
( |
) |
|
|
|
( |
) |
|
|
|
|
|
|
|
|
|
||
Net deferred income tax liabilities |
|
$ |
|
|
|
$ |
|
( |
) |
|
The Company is subject to taxation in Canada and the United States. As the Company operates in the cannabis industry within the United States, the Company considers Internal Revenue Code (“IRC”) Section 280E which generally allows a deduction for certain expenses directly related to sales of product. Based on our legal interpretation, we have established a reserve for uncertain tax positions related to the differences that would arise under IRC Section 280E, resulting in a higher effective tax rate than most industries.
As of December 31, 2024, the Company has Canadian non-capital loss carryforwards of $
For the year ended December 31, 2024, the Company has established a full valuation allowance based on management’s assertion that certain deferred tax assets, related to net operating loss carryforwards, are not realizable in the near future due to operating losses incurred as we continue to expand the business and Section 163(j) limitation on interest expense deductibility.
In general, under Section 382 of the U.S. Internal Revenue Code of 1986, as amended, a corporation that undergoes an “ownership change” is subject to limitations on its ability to utilize its pre-change net operating loss carryforwards (“NOLs”) to offset future taxable income. Similarly, where control of a corporation has been acquired by a person or group of persons, subsection 111(5) of the Income Tax Act (Canada), and equivalent provincial income tax legislation restrict the corporation’s ability to carry forward non-capital losses from preceding taxation years. The Company concluded that the Recapitalization Transaction which closed on June 24, 2022 did not qualify as an acquisition of control for Canadian tax purposes; therefore, the Company’s existing Canadian non-capital losses are unlimited and continue to have a full valuation allowance set against its deferred tax assets. The U.S. NOLs will be subject to a substantial annual limitation arising from the Company’s ownership changes. As a result, a full valuation allowance has been recorded by the Company on these deferred tax assets as well as any Section 163(j) interest limitation deduction carryforwards. The Section 382 limitation is increased by recognized built-in gain (“RBIG”) in the five-year period following the change date to the extent that the value of the loss corporation’s assets exceed the tax basis of these assets. Under the Section 338 approach, assets are treated as generating RBIG even if these assets are not disposed of during the five-year recognition period. The Company is in the process of reviewing the tax basis of their fixed assets so it can compare it to the deemed selling price under Section 382 of the code. The Company is expecting that this calculation may result in a RBIG that would increase the Section 382 limitation available over the next five years.
110
iANTHUS CAPITAL HOLDINGS, INC.
NOTES TO CONSOLIDATED FINANCIAL STATEMENTS
(U.S. dollar amounts and shares in thousands, unless otherwise stated)
The Company files income tax returns in Canada, Luxembourg, United States and various state and local tax jurisdictions. The Company’s income tax years open to examination are 2013 through 2020 in Canada, and 2019 through 2022 in the United States. Although the Company is under audit for certain entities within the consolidated group, however, we are not aware of any items that would materially impact the consolidated financial statements. Net operating losses arising prior to these years are also open to examination, if and when utilized.
Note 17 – Consolidated Statements of Cash Flows Supplemental Information
(a) Cash payments made on account of:
|
Year Ended December 31, |
|
|||||||
|
2024 |
|
|
2023 |
|
||||
Income taxes (including interest and penalties) |
$ |
|
|
|
$ |
|
|
||
Interest |
|
|
|
|
|
|
|
||
(b) Changes in other non-cash operating assets and liabilities are comprised of the following:
|
Year Ended December 31, |
|
|||||||
|
2024 |
|
|
2023 |
|
||||
Decrease (increase) in: |
|
|
|
(Adjusted) |
|
||||
Accounts receivables, net |
$ |
|
( |
) |
|
$ |
|
( |
) |
Prepaid expenses |
|
|
( |
) |
|
|
|
|
|
Inventories, net |
|
|
|
|
|
|
|
||
Other current assets |
|
|
|
|
|
|
( |
) |
|
Other long-term assets |
|
|
( |
) |
|
|
|
( |
) |
Operating leases |
|
|
( |
) |
|
|
|
( |
) |
(Decrease) increase in: |
|
|
|
|
|
|
|
||
Accounts payable |
|
|
( |
) |
|
|
|
|
|
Accrued and other current liabilities |
|
|
( |
) |
|
|
|
|
|
Uncertain tax position liabilities |
|
|
|
|
|
|
|
||
|
$ |
|
( |
) |
|
$ |
|
|
|
(c) Depreciation and amortization are comprised of the following:
|
Year Ended December 31, |
|
|||||||
|
2024 |
|
|
2023 |
|
||||
Property, plant and equipment |
$ |
|
|
|
$ |
|
|
||
Operating lease ROU assets |
|
|
|
|
|
|
|
||
Intangible assets |
|
|
|
|
|
|
|
||
|
$ |
|
|
|
$ |
|
|
||
(d) (Recoveries), write- downs and other charges, net are comprised of the following:
|
Year Ended December 31, |
|
|||||||
|
2024 |
|
|
2023 |
|
||||
|
|
|
|
|
|
(Adjusted) |
|
||
Account receivable |
$ |
|
|
|
$ |
|
|
||
Share issuance |
|
|
|
|
|
|
|
||
Operating lease ROU assets |
|
|
( |
) |
|
|
|
( |
) |
Property, plant and equipment |
|
|
( |
) |
|
|
|
( |
) |
|
$ |
|
( |
) |
|
$ |
|
( |
) |
111
iANTHUS CAPITAL HOLDINGS, INC.
NOTES TO CONSOLIDATED FINANCIAL STATEMENTS
(U.S. dollar amounts and shares in thousands, unless otherwise stated)
(e) Significant non-cash investing and financing activities are as follows:
|
Year Ended December 31, |
|
|||||||
|
2024 |
|
|
2023 |
|
||||
Supplemental Cash Flow Information: |
|
|
|
|
|
|
|||
Non-cash consideration for paid-in-kind interest |
$ |
|
|
|
$ |
|
|
||
Non-cash issuance of shares from Senior Secured Bridge Notes Amendment |
|
|
|
|
|
|
|
||
Non-cash issuance of shares for legal settlements |
|
|
|
|
|
|
|
||
Non-cash issuance of Senior Secured Bridge Notes |
|
|
|
|
|
|
|
||
Assets classified as held for sale |
|
|
|
|
|
|
|
||
Liabilities classified as held for sale |
|
|
( |
) |
|
|
|
|
|
Non-cash extinguishment of Senior Secured Bridge Notes |
|
|
( |
) |
|
|
|
|
|
Note 18 - Subsequent Events
Legal Proceedings
Please refer to Note 14 for further discussion.
Issuance of Common Shares
On January 9, 2025, the Company issued
On January 14, 2025, the Company issued
Sale of Certain Arizona Assets
On February 6, 2025, the Company entered into definitive agreements (the "AZ Purchase Agreements") with an unaffiliated third-party buyer (the "AZ Buyer"), pursuant to which the Company agreed to sell three dispensaries and two processing/cultivation facilities in Arizona for aggregate consideration of approximately $
Pursuant to the AZ Purchase Agreements, the Company agreed to sell and the AZ Buyer agreed to acquire, substantially all of the assets related to or used in connection with the Facilities, including, but not limited to, all cannabis licenses associated with such businesses and related real property (collectively, the "AZ Purchased Assets"), together with certain assumed liabilities related to the AZ Purchased Assets. The closing of the Transaction is subject to customary conditions precedent, including the receipt of applicable consents and regulatory approvals.
The purchase price for the AZ is approximately $
The AZ Transaction closed on February 14, 2025, with an effective closing date of February 10, 2025, which is the date the AZ Buyer assumed the financial benefit and risk relating to the AZ Purchased Assets. As of February 14, 2025, all closing conditions of the AZ Purchase Agreement had been met and that is the date that the AZ Transaction closed and the AZ Buyer assumed full managerial and operational control of the AZ Purchased Assets.
As of December 31, 2024, we had reclassified a total of $
112
ITEM 9. CHANGES IN AND DISAGREEMENTS WITH ACCOUNTANTS ON ACCOUNTING AND FINANCIAL DISCLOSURE
None.
ITEM 9A. CONTROLS AND PROCEDURES
Evaluation of Disclosure Controls
Our Chief Executive Officer and our Chief Financial Officer have evaluated the effectiveness of our “disclosure controls and procedures” as of December 31, 2024, the end of the period covered by this Annual Report on Form 10-K. The term “disclosure controls and procedures” as defined in Rules 13a-15(e) and 15d-15(e) under the Exchange Act, means controls and other procedures of a company that are designed to ensure that information required to be disclosed by a company in the reports that it files under the Exchange Act is recorded, processed, summarized and reported, within the time periods specified in the SEC’s rules and forms. Disclosure controls and procedures include, without limitation, controls and procedures designed to ensure that information required to be disclosed by a company in the reports that it files under the Exchange Act is accumulated and communicated to a company’s management, including its Chief Executive Officer and Chief Financial Officer, as appropriate, to allow timely decisions regarding required disclosure. In designing and evaluating the disclosure controls and procedures, management recognizes that any controls and procedures, no matter how well designed and operated, cannot provide absolute assurance that the objectives of the controls system are met, and no evaluation of controls can provide absolute assurance that all control issues and instances of fraud, if any, within a company have been detected. Based on the evaluation of our disclosure controls and procedures as of December 31, 2024, our Chief Executive Officer and our Chief Financial Officer concluded that, as of such date, our disclosure controls and procedures were not effective due to material weaknesses, which could adversely affect our ability to record, process, summarize, and report financial data. Such weaknesses include: (1) We did not perform reviews of relevant Service Organization Control Reports for key third party service providers; (2) We did not perform an effective risk assessment or monitor internal controls over financial reporting.
We have developed a plan to remediate the material weaknesses, which includes dedicating additional resources to assess and improve our ITGCs, and (ii) developing a roadmap to become SOX compliant by the required deadline.
Remediation of Previously Reported Material Weaknesses
As previously disclosed in Item 9A Controls and Procedures in our Annual Report on Form 10-K for the fiscal year ended December 31, 2023, the Company had identified certain material weaknesses in our internal control over financial reporting related to: (i) inventory, including inventory valuation and consolidation of inventory, estimated useful lives and depreciation of long-lived assets, and expense cutoff for certain subsidiaries, and (ii) ability to adequately perform and monitor account reconciliation and review controls.
In 2024, we implemented our previously disclosed remediation plan:
We completed the necessary testing to conclude that both of the material weaknesses outlined above have been remediated as of December 31, 2024.
Management’s Annual Report on Internal Control Over Financial Reporting
Our management is responsible for establishing and maintaining adequate internal control over financial reporting as such term is defined in Exchange Act Rule 13a-15(f). Internal control over financial reporting is a process designed under the supervision and with the participation of our management, including our principal executive officer and principal financial officer, to provide reasonable assurance regarding the reliability of financial reporting and the preparation of consolidated financial statements for external purposes in accordance with GAAP. All internal control systems, no matter how well designed, have inherent limitations. Therefore, even those systems determined to be effective can provide only reasonable assurance with respect to financial statement preparation and presentation.
113
As of December 31, 2024, under the supervision and with the participation of our management, including Chief Executive Officer and Chief Financial Officer, we conducted an evaluation of the effectiveness of our internal control over financial reporting based on the Committee of Sponsoring Organizations of the Treadway Commission in Internal Control-Integrated Framework—2013. Based on this assessment, our management concluded that, as of December 31, 2024, our internal control over financial reporting was not effective due to material weaknesses in our internal control over financial reporting related to certain matters, including: (1) We did not perform reviews of relevant Service Organization Control Reports for key third party service providers; (2) We did not perform an effective risk assessment or monitor internal controls over financial reporting.
In light of these material weaknesses, we performed additional analysis and other post-closing procedures to ensure the reliability of financial reporting and that our financial statements were prepared in accordance with GAAP. Accordingly, we believe that the financial statements included in this report fairly present, in all material respects, our financial condition, results of operations and cash flows for the periods presented.
Our management with oversight from the Audit Committee of the Board of Directors have developed a plan to remediate these material weaknesses, which includes: (i) dedicate additional resources to assess and improve our ITGCs, and (iii) develop roadmap to become SOX compliant by the required deadline.
The elements of our remediation plan can only be accomplished over time, and we can offer no assurance that these initiatives will ultimately have the intended effects. The material weaknesses will not be considered remediated, however, until the applicable controls operate for a sufficient period of time and management has concluded, through testing, that these controls are operating effectively.
This Annual Report on Form 10-K does not include an attestation report of our registered public accounting firm regarding internal control over financial reporting. Management’s report was not subject to attestation by the Company’s registered public accounting firm pursuant to the exemption provided to issuers that are not “large accelerated filers” nor “accelerated filers” under the Dodd-Frank Wall Street Reform and Consumer Protection Act.
Changes in Internal Control Over Financial Reporting
Other than the execution of the material weakness remediation activities described above, there have been no other changes in our internal control over financial reporting (as defined in Rules 13a-15(d) and 15d-15(d) under the Exchange Act) which occurred during the quarter ended December 31, 2024, that have materially affected, or are reasonably likely to materially affect, the Company’s internal control over financial reporting.
ITEM 9B. OTHER INFORMATION
Trading Arrangements
During the quarterly period ended December 31, 2024, none of the Company’s directors or officers (as defined in Rule 16a-1(f) promulgated under the Exchange Act)
Additional Information
None.
ITEM 9C. DISCLOSURE REGARDING FOREIGN JURISDICTIONS THAT PREVENT INSPECTIONS.
None.
114
PART III
ITEM 10. DIRECTORS, EXECUTIVE OFFICERS AND CORPORATE GOVERNANCE
The following table sets forth the name, age and positions of our executive officers and directors as of March 24, 2025.
NAME |
|
AGE |
|
POSITION |
Richard Proud |
|
45 |
|
Chief Executive Officer and Director |
Justin Vu |
|
41 |
|
Chief Financial Officer |
Michelle Mathews-Spradlin |
|
58 |
|
Chair of the Board |
Scott Cohen |
|
56 |
|
Director |
Alexander Shoghi |
|
43 |
|
Director |
Kenneth W. Gilbert |
|
74 |
|
Director |
The business background and certain other information about our directors and executive officers is set forth below.
Richard Proud. Mr. Proud was appointed to serve as the Company's Chief Executive and as a director of the Company's Board of Directors on July 17, 2023. Mr. Proud brings 20 years of leadership experience across cannabis, retail, wholesale, and international selling channels. Prior to joining iAnthus, Mr. Proud was most recently Executive Vice President of Revenue for Curaleaf - a vertically integrated multi-state cannabis operator and served in that role from June 2022 through July 2023. Mr. Proud also held the titles of Senior Vice President of Assortment Planning and Inventory Management and Vice President of Assortment Planning with Curaleaf between September 2020 through June 2022. Prior to joining Curaleaf, Mr. Proud was Head of Planning for Grassroots Cannabis from August 2019 to September 2020, which is when Grassroots Cannabis was acquired by Curaleaf. Prior to that, Mr. Proud held executive level positions for globally recognized consumer retail brands: Abercrombie & Fitch, Hollister, and Garage. Mr. Proud holds a Bachelor of Arts degree from The University of Georgia. The Company believes Mr. Proud is qualified to serve as a director of the Company because of his experience and background as an executive in cannabis and retail operations.
Justin Vu. Mr. Vu was appointed to serve as the Company's Interim Chief Financial Officer on April 5, 2024, and the Company's permanent Chief Financial Officer on January 6, 2025. Mr. Vu joined the Company as its Senior Vice President of Finance and Strategy and was in that role since early 2023 until he was appointed the Company's Interim Chief Financial Officer. Prior to joining iAnthus, Mr. Vu worked as a financial consultant, including time with Irwin Naturals, a mass market nutraceutical brand, where he facilitated Irwin’s initial public offering and entrance into the psychedelic mental health care space. Prior to that, Mr. Vu worked within the media and entertainment industry, most recently serving as Director of Global Finance at Warner Bros. Mr. Vu holds a Master of Business Administration degree from UCLA’s Anderson School of Management and a bachelor’s degree in business economics from the University of California, Santa Barbara. He is a Certified Public Accountant in the state of California.
Michelle Mathews-Spradlin. From 1993 until her retirement in 2011, Ms. Mathews-Spradlin worked at Microsoft Corporation (Nasdaq: MSFT) (“Microsoft”), where she served as Chief Marketing Officer and previously held several other key leadership positions. Prior to her employment with Microsoft, Ms. Mathews-Spradlin worked in the United Kingdom as a communications consultant for Microsoft from 1989 to 1993. She also held various roles at General Motors Co. from 1986 to 1989. As the CMO and SVP of Microsoft, Ms. Mathews-Spradlin oversaw the company’s global marketing function, including the household brands of Windows, Office, Xbox, Internet Explorer and Bing. Ms. Mathews-Spradlin led Microsoft’s consumer and business-to-business marketing to hundreds of millions of global customers. She was instrumental in driving the growth of Microsoft’s global business by building several of the world’s leading technology brands. As the most senior woman at Microsoft, she was also a strong advocate for female advancement and personally spearheaded the company’s network and mentoring program for female progression at the company. She retired from Microsoft in 2011, after 22 years. Ms. Mathews-Spradlin currently serves on the board of directors of The Wendy’s Company (Nasdaq: WEN) and in addition serves as a board member of several private companies, including Jacana Holdings Inc., The Bouqs Company and The Brand Tech Group (formerly known as You & Mr. Jones). She also previously served as a board member of Brandtech Group. She is also a digital advisory board member for Unilever PLC (NYSE: UL), a member of the board of trustees of the California Institute of Technology and a member of the executive board of the UCLA School of Theater, Film and Television. The Company believes Ms. Mathews-Spradlin is qualified to serve as a director of the Company because of her experience in senior leadership and C-suite positions.
115
Scott Cohen. Mr. Cohen has over 25 years of professional investment experience, including public and private debt and equity securities. Mr. Cohen is currently a consultant to financially troubled companies and stakeholders, and an active investor in turnaround opportunities. Until 2017, Mr. Cohen was with Silver Rock Financial, a large family office, investing in debt and equity investments. Responsibilities included sourcing of both public and private debt, structuring debt securities and loans, and leading activist and restructuring transactions. Prior to Silver Rock Financial, Mr. Cohen was Managing Director and Portfolio Manager at Cerberus Capital Management (“Cerberus”). At Cerberus, Mr. Cohen’s responsibilities included analyzing, investing, and managing of a portfolio of primarily distressed assets. Most of these investments involved activist or control roles, from leading creditor committees to initiating negotiations with borrowers in restructurings. Mr. Cohen also worked closely with the private equity team at Cerberus on several large transactions, focusing on liability management within portfolio companies. Prior to joining Cerberus, Mr. Cohen worked in Merrill Lynch’s distressed debt trading group from 1992 to 1998, analyzing and investing in distressed corporate situations. From 1990 to 1992 he was an investment banker in Merrill’s High Yield Finance and Restructuring Group. Mr. Cohen is a 1990 graduate of Tufts University. The Company believes Mr. Cohen is qualified to serve as a director of the Company because of his experience and background in both private equity and capital markets.
Alexander Shoghi. Mr. Shoghi is a Portfolio Manager at Oasis Management, a private investment management firm headquartered in Hong Kong. Mr. Shoghi joined Oasis in 2005, first based in Hong Kong, and subsequently relocating to the U.S. as the founder and manager of Oasis Capital in Austin, Texas in early 2012. From 2004 to 2005, Mr. Shoghi worked at Lehman Brothers in New York City. Mr. Shoghi holds a Bachelor of Science of Business Administration in Finance and International Business degree from Georgetown University. The Company believes Mr. Shoghi is qualified to serve as a director of the Company because of his experience and background in finance.
Kenneth W. Gilbert. From October 2012 until his retirement in December 2017, Mr. Gilbert served as the Group Chief Marketing Officer of VOSS of Norway ASA (“VOSS”), a global manufacturer and marketer of premium bottled water. Prior to joining VOSS, Mr. Gilbert founded and served as the President of RazorFocus, a marketing consultant practice, from May 2005 to October 2012. Prior to that time, he served as President and Chief Operating Officer of UniWorld Group, Inc., a multicultural advertising agency in the U.S., from May 2003 to June 2004. From September 1995 to April 2001, Mr. Gilbert worked at Snapple Beverage Corporation (formerly Snapple Beverage Group, Inc.) (“Snapple”) as Senior Vice President and Chief Marketing Officer, where he led marketing efforts to revitalize the brand and assembled four company brands for successful disposition. Prior to his employment with Snapple, Mr. Gilbert served as Group Account Director at the Messner Vetere Berger Carey Schmetterer RSCG advertising agency from July 1991 to August 1995 and as Senior Vice President and Director of Client Services at UniWorld Group, Inc. from February 1989 to June 1991. Mr. Gilbert currently serves on the board of directors of The Wendy’s Company (Nasdaq: WEN) since being appointed in 2016. In his former roles as Chief Marketing Officer for VOSS and Snapple, Mr. Gilbert oversaw the company’s marketing function, administered multimillion-dollar budgets, directed internal marketing capabilities, and managed the company’s strategic worldwide brand development, expansion, and distribution. During those years he developed in-depth knowledge and expertise in strategic planning, innovative brand revitalization, risk management, advertising conceptualization and public relations, domestic and international operations, and human capital management. Mr. Gilbert also provides valuable and unique insights into consumer brand positioning strategies, new product development, digital and social media platforms and cultivation of brand recognition and value. The Company believes Mr. Gilbert is qualified to serve as a director of the Company because he possesses extensive experience in global brand management, marketing communications, advertising strategy and sustainability/ESG attributable to his overall professional background as a senior marketing executive in the consumer beverage industry.
Family Relationships
There are no family relationships among any of our executive officers or directors.
Arrangements between Officers and Directors
Except as set forth in this Annual Report on Form 10-K, to our knowledge, there is no arrangement or understanding between any of our officers or directors and any other person pursuant to which such officer or director was selected to serve as an officer or director of the Company.
Involvement in Certain Legal Proceedings
We are not aware of any of our directors or officers being involved in any legal proceedings in the past ten years relating to any matters in bankruptcy, insolvency, criminal proceedings (other than traffic and other minor offenses), or being subject to any of the items set forth under Item 401(f) of Regulation S-K.
116
Audit Committee
The main function of the audit committee is to oversee our accounting and financial reporting processes, internal systems of control, independent registered public accounting firm relationships and the audits of our financial statements. The committee’s responsibilities include, among other things:
Pursuant to the terms of the IRA, the audit committee shall be comprised of one nominee designated by each of the First Investor, the Second Investor and the Third Investor. As of December 31, 2024, our audit committee consisted of Scott Cohen, Michelle Mathews-Spradlin and Alexander Shoghi, with Scott Cohen serving as the chair. Our Board of Directors has determined that Scott Cohen qualifies as an “audit committee financial expert,” as such term is defined in Item 407(d)(5) of Regulation S-K. In addition, after reviewing the qualifications of the members of the audit committee and any relationships they may have with us that might affect their independence, the Board has determined that each of Scott Cohen, Michelle Mathews-Spradlin and Alexander Shoghi is independent.
Our Board of Directors adopted a written charter for the audit committee, which is available on our website at www.ianthus.com/team/board-committees.
Nominating and Corporate Governance Committee
Our nominating and corporate governance committee is responsible for, among other things:
Pursuant to the IRA, the nominating and corporate governance committee shall be comprised of such directors as the Board may determine. As of December 31, 2024, our nominating and corporate governance committee consisted of Alexander Shoghi, Kenneth Gilbert, and Scott Cohen, with Alexander Shoghi serving as the chair. After reviewing the qualifications of the members of the nominating and corporate governance committee and any relationships they may have with us that might affect their independence, the Board has determined that Scott Cohen, Alexander Shoghi, and Kenneth Gilbert are independent.
Our Board of Directors adopted a written charter for the nominating and corporate governance committee, which is available on our website at www.ianthus.com/team/board-committees.
Compensation Committee
Our compensation committee is responsible for assessing whether any of our compensation policies or programs has the potential to encourage excessive risk-taking. Furthermore, our compensation committee discharges the responsibilities of the Board in overseeing our compensation policies, plans and programs and to review and determine the compensation to be paid to our executive officers, directors and other senior management, as appropriate. Our compensation committee is responsible for, among other things:
117
Pursuant to the IRA, the compensation committee of the Board shall be comprised of one nominee designated by the Second Investor together with such other directors as the Board may determine. As of December 31, 2024, our compensation committee consisted of Michelle Mathews-Spradlin as Chair, Alexander Shoghi and Kenneth Gilbert. Michelle Mathews-Spradlin, Alexander Shoghi, and Kenneth Gilbert are each a non-employee director, as defined in Rule 16b-3 promulgated under the Exchange Act and an outside director, as defined pursuant to Section 162(m) of the Internal Revenue Code of 1986, as amended.
Our Board of Directors adopted a written charter for the compensation committee, which is available on our website at www.ianthus.com/team/board- committees.
Delinquent Section 16(a) Reports
Section 16(a) of the Exchange Act requires our directors and executive officers, and persons who own more than 10% of a registered class of our equity securities, to file with the SEC initial reports of ownership and reports of changes in ownership of our common stock and other equity securities. To our knowledge, based solely upon a review of Forms 3, 4, and 5 filed with the SEC during the fiscal year ended December 31, 2024, we believe that, except as set forth below, our directors, executive officers, and greater than 10% beneficial owners have complied with all applicable filing requirements during the fiscal year ended December 31, 2024.
Code of Business Conduct and Ethics
We have adopted a written code of business conduct and ethics that applies to our directors and officers. A copy of the code is filed as an exhibit to our Annual Report on Form 10-K for the year ended December 31, 2020. Disclosure regarding any amendments to, or waivers from, provisions of the code of business conduct and ethics that apply to our directors and officers will be included in a Current Report on Form 8-K, which we will file within four business days following the date of the amendment or waiver.
Changes in Nominating Procedures
None.
Insider Trading Policy
The Company has
118
ITEM 11. EXECUTIVE COMPENSATION
Summary Compensation Table
The following table sets forth for the years ended December 31, 2024 and 2023, the compensation awarded to, paid to, or earned by, our principal executive officer and two other most highly compensated executive officers. We refer to these officers as our “named executive officers.”
Name and Principal Position |
|
Year |
|
Salary |
|
|
Bonus (1) |
|
|
Stock |
|
|
Option |
|
|
Nonqualified |
|
|
All other |
|
|
Total |
|
|||||||
Richard Proud |
|
2024 |
|
$ |
475,000 |
|
|
$ |
532,000 |
|
|
$ |
— |
|
|
|
|
|
|
|
|
|
|
|
$ |
1,007,000 |
|
|||
Chief Executive Officer |
|
2023 |
|
$ |
219,231 |
|
|
$ |
337,500 |
|
(2) |
$ |
3,310,138 |
|
|
|
— |
|
|
|
— |
|
|
|
— |
|
|
$ |
3,866,869 |
|
Justin Vu |
|
2024 |
|
$ |
115,000 |
|
|
|
168,000 |
|
|
$ |
— |
|
|
|
— |
|
|
|
— |
|
|
|
— |
|
|
$ |
283,000 |
|
Chief Financial Officer |
|
2023 |
|
$ |
128,269 |
|
|
$ |
53,000 |
|
|
$ |
180,000 |
|
|
|
— |
|
|
|
— |
|
|
|
— |
|
|
$ |
361,269 |
|
Philippe Faraut |
|
2024 |
|
$ |
82,065 |
|
|
|
— |
|
|
$ |
— |
|
|
|
|
|
|
|
|
|
204,766 |
|
(5) |
$ |
286,831 |
|
||
Former Chief Financial Officer |
|
2023 |
|
$ |
302,916 |
|
|
$ |
150,000 |
|
|
$ |
600,000 |
|
|
|
— |
|
|
|
— |
|
|
|
— |
|
|
$ |
1,052,916 |
|
Robert Galvin |
|
2024 |
|
$ |
— |
|
|
|
— |
|
|
$ |
306,470 |
|
|
|
|
|
|
|
|
|
356,901 |
|
(5) |
$ |
663,371 |
|
||
Former Interim Chief Executive Officer and |
|
2023 |
|
$ |
351,346 |
|
|
$ |
225,000 |
|
|
$ |
350,000 |
|
|
|
— |
|
|
|
— |
|
|
|
64,826 |
|
(4) |
$ |
991,172 |
|
Julius Kalcevich, |
|
2024 |
|
$ |
— |
|
|
|
— |
|
|
$ |
— |
|
|
|
— |
|
|
|
— |
|
|
|
— |
|
|
$ |
— |
|
Former Chief Financial Officer |
|
2023 |
|
$ |
— |
|
|
$ |
— |
|
|
$ |
697,629 |
|
|
|
— |
|
|
|
— |
|
|
|
909,260 |
|
(4) |
$ |
1,606,889 |
|
|
|
|
|
|
|
|
|
|
|
|
|
|
|
|
|
|
|
|
|
|
|
|
|
|||||||
Name |
|
Separation |
|
|
Bonus |
|
COBRA |
|
|
Paid Time Off |
|
|
Total of All Other |
|
||||
Julius Kalcevich |
|
$ |
905,503 |
|
(a) |
— |
|
$ |
3,757 |
|
(a) |
— |
|
|
$ |
909,260 |
|
|
Robert Galvin |
|
— |
|
|
— |
|
$ |
1,399 |
|
|
$ |
63,427 |
|
|
$ |
64,826 |
|
|
(a) The value of Mr. Kalcevich's separation payment and COBRA premiums were in CAD and converted to US for purposes of this filing using the exchange rate as of December 29, 2023 of 1.3226 CAD.
(5) For 2024, all other compensation for each Robert Galvin and Philippe Faraut includes the following in connection with payment received under the October Separation Agreement and Faraut Separation Agreement, respectively, in each case, for the fiscal year ended December 31, 2024:
Name |
|
Separation |
|
|
Bonus |
|
COBRA |
|
|
Paid Time Off |
|
|
Total of All Other |
|
||||
Philippe Faraut |
|
$ |
175,000 |
|
|
— |
|
$ |
7,266 |
|
|
$ |
22,500 |
|
|
$ |
204,766 |
|
Robert Galvin |
|
$ |
350,000 |
|
|
— |
|
$ |
6,901 |
|
|
$ |
— |
|
|
$ |
356,901 |
|
Outstanding Equity Awards as of December 31, 2024
The following table provides information regarding option awards held by each of our named executive officers that were outstanding as of December 31, 2024.
119
|
|
Option Awards |
|
|
Stock Awards |
|
||||||||||||||||||||||||||||||
Name |
|
Number of |
|
|
Number of |
|
|
Equity |
|
|
Option |
|
|
Option |
|
|
Number of |
|
|
Market |
|
|
Equity |
|
|
Equity |
|
|||||||||
Richard Proud |
|
|
— |
|
|
|
— |
|
|
|
— |
|
|
|
— |
|
|
|
— |
|
|
|
132,141,243 |
|
(1) |
$ |
660,706 |
|
|
|
— |
|
|
|
— |
|
Justin Vu |
|
|
|
|
|
|
|
|
|
|
|
|
|
|
|
|
|
8,633,094 |
|
(2) |
$ |
43,165 |
|
|
|
|
|
|
|
|||||||
Philippe Faraut, Former Chief Financial |
|
|
— |
|
|
|
— |
|
|
|
— |
|
|
|
— |
|
|
|
— |
|
|
|
— |
|
|
$ |
— |
|
|
|
— |
|
|
|
— |
|
Robert Galvin, Former Interim Chief |
|
|
3,938,678 |
|
(3) |
|
— |
|
|
|
— |
|
|
US $ 0.051 |
|
|
|
47,674 |
|
|
|
— |
|
|
$ |
— |
|
|
|
— |
|
|
|
— |
|
|
Julius Kalcevich, Former Chief |
|
|
3,938,678 |
|
(4) |
|
— |
|
|
|
— |
|
|
US $ 0.051 |
|
|
|
47,674 |
|
|
|
— |
|
|
— |
|
|
|
— |
|
|
|
— |
|
||
Richard Proud Employment Agreement
We entered into an employment agreement with Richard Proud (the "Proud Employment Agreement") effective as of July 17, 2023, pursuant to which Mr. Proud currently serves as the Chief Executive Officer of the Company. Pursuant to the Proud Employment Agreement, Mr. Proud receives an annual base salary of $475,000. In addition, Mr. Proud is eligible to receive an annual bonus, with the target annual bonus being 100% of Mr. Proud's annual base salary. Mr. Proud's target annual bonus has a minimum of 0% and a maximum of 200%, based upon individual and/or corporate performance criteria established annually by the Board and Mr. Proud; provided, however, 50% of Mr. Proud's target annual bonus is guaranteed for Mr. Proud's first two years of employment. To be eligible to receive the target annual bonus, Mr. Proud must be employed on the bonus payment date.
Pursuant to the Proud Employment Agreement, Mr. Proud also received a grant of RSUs with respect to the common shares of the Company equal to 3% of the common shares of the Company outstanding as of the date of the RSU grant. The grant of the RSUs to Mr. Proud are subject to the terms and conditions of the Company's Omnibus Incentive Plan and related equity award agreement. he RSUs will vest in three equal annual installments on the first three anniversaries of the date of grant of such RSUs, contingent on Mr. Proud remaining employed through each vesting date. The RSUs will immediately fully vest upon the consummation of a Change of Control (as defined in the Proud Employment Agreement). Mr. Proud also received a one-time signing bonus equal to $100,000, which was payable within ten (10) days of the effective date of the Proud Employment Agreement. In addition, Mr. Proud will be entitled to receive personal time off benefits under Company’s policies and any other employee benefits pursuant to any benefit plans maintained
120
by the Company in a manner consistent with other similarly situated employees of the Company. He will also be entitled to reimbursement of reasonable and necessary business-related expenses.
In the event of a Change of Control of the Company, either while Mr. Proud is employed or during the first 12 months after the Company terminates Mr. Proud's employment without Cause (as defined in the Proud Employment Agreement), or Mr. Proud resigns for Good Reason (as defined in the Proud Employment Agreement), then he shall be entitled to receive the following upon the consummation of the Change of Control: (i) a lump-sum cash payment equal to the sum of (A) 150% of Mr. Proud's then-current base salary and (B) the amount of any target annual bonus paid to Mr. Proud in the 12 months preceding the Change of Control of the Company; (ii) the acceleration of vesting of his RSU grant; (iii) a fully vested grants of RSUs with an aggregate fair market value equal to $475,000, based on the closing public market price per share on the grant date of the Change of Control RSU award, or, in the event that no public market price exists on such date, then as determined by an independent third party accounting or valuation firm acceptable to both the Company and Mr. Proud; and (iv) if Mr. Proud elects continuation coverage pursuant to COBRA under the Company’s group health plan, the Company shall pay Mr. Proud's COBRA premiums for such coverage until the earlier of (A) 18 months following the date of Mr. Proud's termination of employment, or (B) the date upon which Mr. Proud accepts new employment that offers him medical benefits. In the event that the Company terminates Mr. Proud's employment for any reason other than Cause, death or disability, or if Mr. Proud resigns for Good Reason, then he shall be entitled to receive the following: (i) a lump-sum cash payment equal to 100% of Mr. Proud's then-current base salary (provided, that if such termination of employment is less than 180 days after a Change of Control of the Company, then this paragraph shall not apply); (ii) to the extent unvested, Mr. Proud's RSU grant shall be accelerated and become fully vested on the date of termination; and (iii) if Mr. Proud elects continuation coverage pursuant to COBRA under the Company’s group health plan, the Company shall pay Mr. Proud's COBRA premiums for such coverage until the earlier of (A) 12 months following the date of Mr. Proud's termination of employment, or (B) the date upon which Mr. Proud accepts new employment that offers him medical benefits. The foregoing severance benefits are subject to, among other things, Mr. Proud's execution and delivery of a general release of all claims in favor of the Companies and their affiliates and subsidiaries.
Justin Vu Employment Agreement
On January 6, 2025, we entered into an employment agreement with Justin Vu (the “Vu Employment Agreement”), pursuant to which Mr. Vu currently serves as the Chief Financial Officer of the Company. Pursuant to the Vu Employment Agreement, Mr. Vu receives an annual base salary of $300,000. In addition, Mr. Vu is eligible to receive an annual bonus, with the target annual bonus being 50% of Mr. Vu's annual base salary. Mr. Vu's target annual bonus has a minimum of 0% and a maximum of 200%, based upon individual and/or corporate performance criteria established annually by the Board. To be eligible to receive the target annual bonus, Mr. Vu must be employed on the bonus payment date.
Mr. Vu also received a grant of RSUs with respect to the common shares of the Company on June 27, 2023, equal to $180,000.00. The grant of the RSUs to Mr. Vu are subject to the terms and conditions of the Company's Omnibus Incentive Plan and related equity award agreement. The RSUs will vest in three equal annual installments on the first three anniversaries of the date of grant of such RSUs, contingent on Mr. Vu remaining employed through each vesting date. The RSUs will immediately fully vest upon the consummation of a Change of Control (as defined in the Vu Employment Agreement). In addition, Mr. Vu will be entitled to receive personal time off benefits under Company’s policies and any other employee benefits pursuant to any benefit plans maintained by the Company in a manner consistent with other similarly situated employees of the Company. He will also be entitled to reimbursement of reasonable and necessary business-related expenses.
In the event of a Change of Control of the Company, either while Mr. Vu is employed or during the first 12 months after the Company terminates Mr. Vu's employment without Cause (as defined in the Vu Employment Agreement), or Mr. Vu resigns for Good Reason (as defined in the Vu Employment Agreement), then he shall be entitled to receive the following upon the consummation of the Change of Control: (i) a lump-sum cash payment equal to the sum of (A) Mr. Vu's then current base-salary for twelve (12) months and (B) the amount of any annual incentive bonus paid to Mr. Vu in the twelve (12) months preceding the consummation of a Change of Control of the Company and (ii) a fully vested grant of RSUs with an aggregate fair market value equal to $180,000.00, based on the closing public market price per share on the 30th day after the date of the Change of Control of the Company. In the event that the Company terminates Mr. Vu's employment due to his death or disability, all unvested and outstanding RSUs held by Mr. Vu shall be accelerated and become fully vested on the date of such termination. In the event that the Company terminates Mr. Vu's employment for any reason other than Cause, death or disability, or if Mr. Vu resigns for Good Reason, then he shall be entitled to receive the following: (i) to the extent unvested, all RSUs held by Mr. Vu shall be accelerated and become fully vested on the date of termination; (ii) payment, over a 12 month period, of continuing compensation equal to 6 months of his then base salary (provided that if such termination of employment is less than 180 days after a Change of Control of the Company, then Mr. Vu shall not be entitled to any such payment); and (iv) if Mr. Vu elects continuation coverage pursuant to COBRA under the Company’s group health plan, the Company shall pay Mr. Vu's COBRA premiums for such coverage until the earlier of (A) 12 months following the date of Mr. Vu's termination of employment, or (B) the date upon which Mr. Vu accepts new employment that offers him medical benefits. The foregoing severance benefits are subject to, among other things, Mr. Vu's execution and delivery of a general release of all claims in favor of the Companies and their affiliates and subsidiaries.
121
Separation and Release Agreement - Payments Upon Termination
Effective as of November 14, 2022, Julius Kalcevich, the Company’s Chief Financial Officer, resigned from his executive positions, including all positions with the Company’s subsidiaries and its affiliates. In connection with the resignation, on December 7, 2022 (the "Execution Date"), Mr. Kalcevich and the Company executed a separation agreement (the "December Separation Agreement"), pursuant to which, Mr. Kalcevich will receive certain compensation and benefits valued to substantially equal the value of entitlements he would have received under Section 4(g) of his employment agreement. Specifically, Mr. Kalcevich will receive total cash compensation in the amount of approximately $1.1 million, which is payable in equal installments of approximately $0.1 million per month over a period of 10 months following the Execution Date, which is now fully paid. Per the December Separation Agreement, Mr. Kalcevich was also issued a total of 27,930 RSUs with a fair value of $1.0 million, which became fully vested upon issuance. As of the Execution Date, all unvested outstanding stock options and RSUs previously issued to Mr. Kalcevich were accelerated.
Effective as of the October Resignation Date, Robert Galvin, the Company's then-Interim Chief Operating Officer, resigned from his executive positions, including all positions with the Company's subsidiaries and affiliates. In connection with the resignation, Mr. Galvin and the Company executed the October Separation Agreement, pursuant to which, Mr. Galvin will receive certain compensation and benefits valued to substantially equal the value of entitlements he would have received under Section 4(f) of his employment agreement. Specifically, Mr. Galvin will receive: (i) total cash compensation in the amount of approximately $350,000, which is payable in a lump sum on January 5, 2024; (ii) a grant of RSUs with an aggregate fair market value of $350,000, which shall fully vest on January 4, 2024. Under the terms of the October Separation Agreement, the Company will continue to pay the monthly premium for Mr. Galvin's continued participation in the Company’s health and dental insurance benefits pursuant to COBRA for one year from the October Resignation Date. Mr. Galvin served in a consulting role for three months following the October Resignation Date at a base compensation rate of $25,000 per month.
Effective as of the Faraut Resignation Date, Philippe Faraut, the Company's then-Chief Financial Officer, resigned from his executive positions, including all positions with the Company's subsidiaries and affiliates. In connection with the resignation, Mr. Faraut and the Company executed the Faraut Separation Agreement, pursuant to which, Mr. Faraut received certain compensation and benefits valued to substantially equal the value of entitlements he would have received under Section 4(g) of his employment agreement. Specifically, Mr. Faraut received total cash compensation in the amount of approximately $0.2 million, which was payable in equal installments of approximately $25 per month over a period of 7 months following the Effective Date (as defined in the Faraut Separation Agreement). Under the terms of the Faraut Separation Agreement, the Company will continue to pay the monthly premium for Mr. Faraut's continued participation in the Company's health and dental insurance benefits pursuant to COBRA for one year from the Faraut Resignation Date. Mr. Faraut served in a consulting role for one month following the Faraut Resignation Date at a base compensation rate of $25 per month. Pursuant to the Faraut Separation Agreement, the RSUs granted to Mr. Faraut on November 23, 2022 and May 17, 2023 accelerated and fully vested upon satisfactory completion of Mr. Faraut's consulting services. Further, the RSUs granted to Mr. Faraut on September 1, 2023 and November 15, 2023 were forfeited as of the Faraut Resignation Date. As of December 31, 2024, the total balance owed to Mr. Faraut is $Nil (December 31, 2023 - $Nil).
Equity Grant Practices
We adopted the Company’s Omnibus Incentive Plan dated October 15, 2018, which was approved by our shareholders at our annual general and special meeting held on November 26, 2018. Pursuant to the Omnibus Incentive Plan, we can grant stock options, stock appreciation rights, restricted stock, restricted stock units, deferred stock units, annual or long-term performance awards or other stock-based awards. On February 1 of each calendar year during the term of an executive employment agreement or the first day thereafter that we are permitted to make option grants to our executives, such executives receive grants of both time vested options and performance options. These equity grants may be granted as either stock options or restricted stock units.
On December 31, 2021 and June 23, 2022, our Board of Directors approved the terms of a Long-Term Incentive Program recommended by our compensation committee and, pursuant to which, on July 26, 2022, we issued certain of our employees (including executive officers) an aggregate of 320,165,409 RSUs under our Omnibus Incentive Plan in order to attract and retain such employees. All of our existing warrants and options were cancelled, and our common shares may be consolidated pursuant to a consolidation ratio which has yet to be determined.
Discretionary Bonus Payments
Pursuant to the terms of the executive employment agreements described above, the Company, through the Board, has the discretion to determine the amounts of the annual incentive bonus payments which executives may receive.
Pursuant to the Proud Employment Agreement, 50% of Mr. Proud's target annual bonus is guaranteed for 2024. The Board has not yet determined an additional amount, if any, of Mr. Proud's 2024 target annual bonus. The Board has not yet determined an amount, if any, of Mr. Vu's 2024 incentive bonus.
122
Regular Benefits
To the extent eligible under the applicable plans and programs, an executive and an executive’s family are entitled to participate in the Company’s medical, dental, and vision plans.
Director Compensation
The following table presents the total compensation for each person who served as a non-employee member of our Board of Directors and received compensation for such service during the fiscal year ended December 31, 2024. Mr. Proud, who is an employee director, is not entitled to receive any additional compensation for his service as a member of our Board of Directors. We did not pay any compensation, make any equity awards or non-equity awards to, or pay any other compensation to any of the non-employee members of our Board of Directors in 2024.
Name |
|
Fees earned or |
|
|
Stock Awards (1) |
|
|
Total ($) |
|
|||
Michelle Mathews-Spradlin |
|
$ |
140,000 |
|
(2) |
$ |
165,000 |
|
(3) |
$ |
305,000 |
|
Kenneth Gilbert |
|
$ |
50,000 |
|
(4) |
$ |
165,000 |
|
(5) |
$ |
215,000 |
|
Scott Cohen |
|
$ |
70,000 |
|
(6) |
$ |
165,000 |
|
(7) |
$ |
235,000 |
|
Alexander Shoghi |
|
|
— |
|
|
$ |
227,500 |
|
(8) |
$ |
227,500 |
|
John Paterson(9) |
|
|
— |
|
|
$ |
— |
|
|
$ |
— |
|
|
|
|
|
|
|
|
|
|
|
|||
|
|
|
|
|
|
RSUs Outstanding As of December 31, 2024 |
|
|
Michelle Mathews-Spradlin |
|
|
|
|
|
|
39,875,000 |
|
Kenneth Gilbert |
|
|
|
|
|
|
44,090,687 |
|
Scott Cohen |
|
|
|
|
|
|
39,875,000 |
|
Alexander Shoghi |
|
|
|
|
|
|
54,979,167 |
|
John Paterson(10) |
|
|
|
|
|
|
— |
|
123
Non-Employee Director Compensation Program
Our current director compensation program is designed to align our director compensation program with the long-term interests of our stockholders by implementing a program comprised of cash and equity compensation.
In setting director compensation, we consider the amount of time that directors expend in fulfilling their duties to the Company as well as the skill level and experience required by our Board. We also consider board compensation practices at similarly situated companies, while keeping in mind the compensation philosophy of us and the stockholders’ interests. The directors also receive reimbursement for expenses, including reasonable travel expenses to attend board and committee meetings, reasonable outside seminar expenses, and other special board-related expenses.
Non-Employee Directors of Investors
Pursuant to the terms of the IRA, each director that is not an employee of any of the Investors (each, a “Non-Investor Director”) is entitled to director compensation. Each Non-Investor Director is paid: (i) a one-time equity grant of $100,000, payable in the form of RSUs, which vest immediately; (ii) an annual cash retainer (the “Annual Retainer”) of $50,000, to be satisfied in the form of RSUs in lieu of cash for the first year of each Non-Investor Director’s service on the Board; and (iii) an annual equity grant of $165,000 payable in the form of RSUs.
A Non-Investor Director acting as the chair of the audit committee of the Board is paid an annual cash retainer (the “Audit Chair Retainer”) of $20,000, satisfied in the form of RSUs in lieu of cash for the first year of the Non-Investor Director’s service as chair of the audit committee. A Non-Investor Director acting as the chair of the compensation committee of the Board is paid an annual cash retainer (the “Compensation Chair Retainer”) of $15,000, satisfied in the form of RSUs in lieu of cash for the first year of the Non-Investor Director’s service as chair of the compensation committee. A Non-Investor Director acting as the chair of the nominating and corporate governance committee of the Board is paid an annual cash retainer (the “Governance Chair Retainer”) of $12,500, satisfied in the form of RSUs in lieu of cash for the first year of the Non-Investor Director’s service as chair of the nominating and corporate governance committee. A Non-Investor Director acting as chair of the Board is paid an annual cash leadership retainer (the “Leadership Retainer”) of $75,000, satisfied in the form of RSUs in lieu of cash for the first year of the Non-Investor Director’s year of service as chair of the Board.
Pursuant to the terms of the IRA, each director that is an employee of any of the Investors (each, an “Investor Director”) is not entitled to receive any director compensation.
ITEM 12. SECURITY OWNERSHIP OF CERTAIN BENEFICIAL OWNERS AND MANAGEMENT AND RELATED STOCKHOLDER MATTERS
The following table sets forth certain information regarding beneficial ownership of shares of our common shares as of March 21, 2025 by (i) each person known to beneficially own more than 5% of our outstanding common shares, (ii) each of our directors, (iii) each of our named executive officers and (iv) all of our directors and named executive officers as a group.
124
Except as indicated in footnotes to this table, we believe that the shareholders named in this table have sole voting and investment power with respect to all shares of common stock shown to be beneficially owned by them, based on information provided to us by such shareholders, subject to community property laws, where applicable.
Beneficial Owner(1) |
|
Shares of Common |
|
|
Percentage (2) |
|
||
Directors and Named Executive Officers: |
|
|
|
|
|
|
||
Richard Proud |
|
|
46,348,540 |
|
(3) |
* |
|
|
Justin Vu |
|
|
2,762,631 |
|
(4) |
* |
|
|
Michelle Mathews-Spradlin |
|
|
14,816,178 |
|
(5) |
* |
|
|
Scott Cohen |
|
|
13,443,629 |
|
(6) |
* |
|
|
Kenneth Gilbert |
|
|
1,960,785 |
|
(7) |
* |
|
|
Alexander Shoghi |
|
|
18,924,885 |
|
(8) |
* |
|
|
All Executive Officers and Directors as a Group (6 persons) |
|
|
98,256,648 |
|
|
* |
|
|
5% or Greater Shareholders: |
|
|
|
|
|
|
||
Parallax Master Fund, LP(9) |
|
|
369,665,259 |
|
|
|
5.48 |
% |
Jason Adler(10) |
|
|
2,598,704,326 |
|
(11) |
|
38.52 |
% |
Hadron Healthcare and Consumer Special Opportunities Master |
|
|
|
|
|
|
||
Fund(12) |
|
|
357,116,254 |
|
|
|
5.29 |
% |
Senvest Management, LLC(13) |
|
|
1,074,406,901 |
|
(14) |
|
15.93 |
% |
Oasis Investments II Master Fund Ltd.(15) |
|
|
1,279,055,833 |
|
|
|
18.96 |
% |
* Represents beneficial ownership of less than 1%.
125
Securities Authorized for Issuance Under Equity Compensation Plans
The following table summarizes information about our equity compensation plans as of December 31, 2024.
Plan Category |
|
Number of |
|
|
Weighted average |
|
|
Number of securities |
|
|||
Equity compensation plans approved by security holder |
|
|
333,416,758 |
|
|
$ |
0.05 |
|
|
|
1,002,262,230 |
|
Equity compensation plans not approved by security holder |
|
|
— |
|
|
— |
|
|
|
— |
|
|
Total |
|
|
333,416,758 |
|
|
|
|
|
|
1,002,262,230 |
|
|
The following includes a summary of transactions during our fiscal years ended December 31, 2024 and December 31, 2023 to which we have been a party, including transactions in which the amount involved in the transaction exceeds the lesser of $120,000 or 1% of the average of our total assets at year-end for the last two completed fiscal years and in which any of our directors, executive officers or, to our knowledge, beneficial owners of more than 5% of our capital stock or any member of the immediate family of any of the foregoing persons had or will have a direct or indirect material interest, other than equity and other compensation, termination, change in control and other arrangements, which are described elsewhere in this Annual Report on Form 10-K. We are not otherwise a party to a current related party transaction and no transaction is currently proposed, in which the amount of the transaction exceeds the lesser of $120,000 or 1% of the average of our total assets at year-end for the last two completed fiscal years and in which a related person had or will have a direct or indirect material interest.
Gotham Green Partners, LLC (“GGP”) invested $14.7 million through the Interim Financing during the year ended December 31, 2020 and during the year ended December 31, 2021, GGP, Senvest Master Fund, LP, Oasis Investments II Master Fund LTD and Hadron Healthcare and Consumer Special Opportunities Master Fund invested an aggregate of $5.5 million, $2.1 million, $2.5 million and $0.1 million, respectively, through the Senior Secured Bridge Notes. On the Closing Date, we closed the Recapitalization Transaction pursuant to which the outstanding principal amount of the Secured Notes (including the Interim Financing) together with interest accrued and fees thereon were forgiven in part and exchanged for (A) the Secured Lender Shares, (B) June Secured Debentures and (C) June Unsecured Debentures and the outstanding principal amount of the Unsecured Debentures together with interest accrued and fees thereon were forgiven in part and exchanged for (A) the Unsecured Lender Shares and (B) June Unsecured Debentures. As a result of closing the Recapitalization Transaction, GGP and Parallax Master Fund, LP, were issued the June Secured Debentures in the principal amount of $84.4 million and $12.1 million, respectively, and 2,568,047,188 and 369,665,259 common shares, respectively. In addition, we issued June Unsecured Debentures as follows: $4.2 million to GGP, $0.6 million to Parallax Master Fund, LP, $1.3 million to Hi-Med, $5.3 million to Senvest Master Fund, LP, $6.3 million to Oasis Investments II Master Fund LTD and $2.3 million to Hadron Healthcare and Consumer Special Opportunities Master Fund, respectively. We also issued GGP, Parallax Master Fund, LP, Senvest Master Fund, LP, Oasis Investments II Master Fund LTD and Hadron Healthcare and Consumer Special Opportunities Master Fund 2,568,047,188, 369,665,259, 936,189,371, 1,265,120,771 and 455,443,478 common shares, respectively. Further during the year ended December 31, 2022, GGP, Senvest Master Fund, LP, Oasis Investments II Master Fund LTD and Hadron Healthcare and Consumer Special Opportunities Master Fund invested aggregate of $12.5 million, $4.8 million, $5.7 million and $2.0 million, respectively, which were evidenced through the issuance of Additional Secured Debentures. As of December 31, 2024, the outstanding principal balance of the June Secured Debentures and Additional Secured Debentures were $122.1 million and $30.6 million, respectively (December 31, 2023 — $112.7 million and $28.2 million, respectively). The outstanding principal balance of the June Unsecured Debentures as of December 31, 2024 was $24.4 million (December 31, 2023 — $22.6 million). As of December 31, 2024, the outstanding principal balance on the Senior Secured Bridge Notes was $16.0 million (December 31, 2023—$15.6 million).
126
Pursuant to the terms of the Secured DPA, the Company has a related party payable of $6.3 million due to certain of the New Secured Lenders, including GGP, Oasis Investment Master II Fund LTD., Senvest Global (KY), LP, Senvest Master Fund, LP and Hadron Healthcare and Consumer Special Opportunities Master Fund for certain out-of-pocket costs, charges, fees, taxes and other expenses incurred by the New Secured Lenders in connection with the closing of the Recapitalization Transaction (the “Deferred Professional Fees”). The Company had until December 31, 2022 to pay the Deferred Professional Fees ratably based on the amount of each New Secured Lender’s Deferred Professional Fees. The Deferred Professional Fees accrued simple interest at the rate of 12.0% from the Closing Date until December 31, 2022. Beginning with the first business day of the month following December 31, 2022, interest began accruing on the Deferred Professional Fees at the rate of 20% calculated on a daily basis and is payable on the first business day of every month until the Deferred Professional Fees and accrued interest thereon is paid in full. As of December 31, 2024, the outstanding related party portion of the Deferred Professional Fees including accrued interest was $9.2 million (December 31, 2023 – $8.0 million).
Independence of the Board of Directors
Our Board of Directors is comprised of Scott Cohen, Michelle Mathews-Spradlin, Kenneth Gilbert, Alexander Shoghi, and Richard Proud. We have determined that each of Scott Cohen, Michelle Mathews-Spradlin, Kenneth Gilbert is deemed to be independent within the meaning of the CSE Guide and applicable Canadian regulations. In addition, although our common shares are not listed on any U.S. national securities exchange, for purposes of independence we use the definition of independence applied by The Nasdaq Stock Market to determine which directors are “independent” in accordance with such definition and have determined that each of Scott Cohen, Michelle Mathews-Spradlin, Kenneth Gilbert are independent under the definition of independence applied by The Nasdaq Stock Market.
ITEM 14. PRINCIPAL ACCOUNTANT FEES AND SERVICES
The following table sets forth the aggregate fees billed by as described below:
|
|
2024 |
|
|
2023 |
|
||
Audit Fees |
|
$ |
1,068,955 |
|
|
$ |
1,305,060 |
|
Audit Related Fees |
|
|
— |
|
|
|
— |
|
Tax Fees |
|
|
— |
|
|
|
— |
|
All Other Fees |
|
|
— |
|
|
|
— |
|
Total |
|
$ |
1,068,955 |
|
|
$ |
1,305,060 |
|
Audit Fees: Audit fees consist of fees for audit services on an accrued basis.
Audit-Related Fees: Audit-related fees are fees not included in audit fees that are billed by the auditor for assurance and related services that are reasonably related to the performance of the audit of the financial statements.
Tax Fees: Tax fees are fees for professional services rendered for tax compliance, tax advice and tax planning.
All Other Fees: All other fees are fees billed by the auditor for products and services not included in the foregoing categories.
Pre-Approval Policies and Procedures
In accordance with the Sarbanes-Oxley Act, our audit committee charter requires the audit committee to pre-approve all audit and permitted non-audit services provided by our independent registered public accounting firm, including the review and approval in advance of our independent registered public accounting firm’s annual engagement letter and the proposed fees contained therein. The audit committee has the ability to delegate the authority to pre-approve non-audit services to one or more designated members of the audit committee. If such authority is delegated, such delegated members of the audit committee must report to the full audit committee at the next audit committee meeting all items pre-approved by such delegated members. In the fiscal years ended December 31, 2024 and 2023 all of the services performed by our independent registered public accounting firm were pre-approved by the audit committee.
127
PART IV
ITEM 15. EXHIBITS, FINANCIAL STATEMENT SCHEDULES
(a) The following documents are filed as part of this report:
The consolidated financial statements required by this Item are included beginning at page 69.
All financial statement schedules have been omitted because they are not applicable, not required or the information required is shown in the consolidated financial statements or the notes thereto.
(b) Exhibits
The following documents are included as exhibits to this report.
Exhibit No. |
|
Title of Document |
3.1 |
|
|
4.1* |
|
|
10.1+ |
|
|
10.2+ |
|
|
10.3+ |
|
|
10.4 |
|
|
10.5 |
|
|
10.6 |
|
|
10.7 |
|
|
10.8 |
|
|
10.9 |
|
|
10.10 |
|
128
10.11 |
|
|
10.12 |
|
|
10.13+ |
|
|
10.14+ |
|
|
10.15# |
|
|
10.16# |
|
|
10.17 |
|
|
10.18 |
|
|
10.19# |
|
|
10.20# |
|
|
10.21+ |
|
Third Amendment to the Senior Secured Bridge Notes between iAnthus New Jersey, LLC and the holders hereto dated February 16, 2024 (Incorporated by reference to Exhibit 10.27 to iAnthus’ Form 10 filed with the SEC on March 28, 2024) |
10.22+* |
|
|
14.1 |
|
|
19.1* |
|
|
21.1* |
|
|
23.1* |
|
|
31.1* |
|
|
31.2* |
|
|
32.1* |
|
|
32.2* |
|
|
101.INS* |
|
Inline XBRL Instance Document – the instance document does not appear in the interactive Data File as its XBRL tags are embedded within the inline XBRL document |
101. SCH* |
|
Inline XBRL Taxonomy Extension Schema With Embedded Linkbase Documents |
101.CAL* |
|
Inline XBRL Taxonomy Extension Calculation Linkbase Document |
101.LAB* |
|
Inline XBRL Taxonomy Extension Label Linkbase Document |
101.PRE* |
|
Inline XBRL Taxonomy Extension Presentation Linkbase Document |
101.DEF* |
|
Inline XBRL Taxonomy Extension Definition Linkbase Document |
104* |
|
Cover page formatted as Inline XBRL and contained in Exhibit 101 |
129
* Filed herewith.
+ Management contract or compensatory plan or arrangement.
# Pursuant to Item 601(b)(10) of Regulation S-K, certain confidential portions of this exhibit were omitted by means of marking such portions with an asterisk because the identified confidential portions (i) are not material and (ii) the Company customarily and actually treats that information as private or confidential.
Schedules have been omitted pursuant to Item 601(a)(5) of Regulation S-K. The Company hereby undertakes to furnish supplementally copies of any of the omitted schedules upon request by the Securities and Exchange Commission.
ITEM 16. FORM 10-K SUMMARY
None.
130
SIGNATURES
Pursuant to the requirements of Section 13 and 15(d) of the Securities Exchange Act of 1934, the registrant has duly caused this Annual Report on Form 10-K to be signed on its behalf by the undersigned, thereunto duly authorized on this 24th day of March, 2025.
IANTHUS CAPITAL HOLDINGS, INC. |
|
/s/ Richard Proud |
Richard Proud |
Chief Executive Officer (Principal Executive Officer) |
Pursuant to the requirements of the Securities Act of 1934, this Annual Report on Form 10-K has been signed below by the following persons on behalf of the registrant and in the capacities and on the dates indicated.
Signature |
|
Title |
|
Date |
|
|
|
|
|
/s/ Richard Proud |
|
Chief Executive Officer |
|
March 24, 2025 |
Richard Proud |
|
(Principal Executive Officer) |
|
|
|
|
|
|
|
/s/ Justin Vu |
|
Chief Financial Officer |
|
March 24, 2025 |
Justin Vu |
|
(Principal Financial and Accounting Officer) |
|
|
|
|
|
|
|
/s/ Michelle Mathews-Spradlin |
|
Chair of the Board |
|
March 24, 2025 |
Michelle Mathews-Spradlin |
|
|
|
|
|
|
|
|
|
/s/ Scott Cohen |
|
Director |
|
March 24, 2025 |
Scott Cohen |
|
|
|
|
|
|
|
|
|
/s/ Kenneth Gilbert |
|
Director |
|
March 24, 2025 |
Kenneth Gilbert |
|
|
|
|
|
|
|
|
|
/s/ Alexander Shoghi |
|
Director |
|
March 24, 2025 |
Alexander Shoghi |
|
|
|
|
131